В зависимости от конкретной нейронной сети симуляция и вычисления градиента могут произойти в MATLAB® или MEX. MEX является большей эффективной памятью, но MATLAB может быть сделан большей памятью, эффективной в обмен на время.
Определить или MATLAB или MEX используется, используйте 'showResources' опция, как показано в этой общей форме синтаксиса:
net2 = train(net1,x,t,'showResources','yes')
Если MATLAB используется, и ограничения памяти являются проблемой, сумма необходимого временного хранения может уменьшаться фактором N, в обмен на выполнение расчетов N времена последовательно на каждом N подмножества данных.
net2 = train(net1,x,t,'reduction',N);
Это называется сокращением памяти.
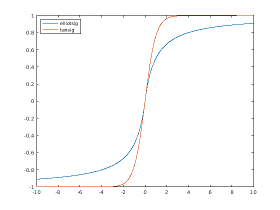
Некоторое простое вычислительное оборудование не может поддерживать показательную функцию непосредственно, и реализации программного обеспечения могут быть медленными. Эллиот сигмоидальный elliotsig функция выполняет ту же роль симметричного сигмоидального tansig функция, но избегает показательной функции.
Вот график сигмоидального Эллиота:
n = -10:0.01:10; a = elliotsig(n); plot(n,a)

Затем elliotsig по сравнению с tansig.
a2 = tansig(n); h = plot(n,a,n,a2); legend(h,'elliotsig','tansig','Location','NorthWest')

Обучать нейронную сеть с помощью elliotsig вместо tansig, преобразуйте передаточные функции сети:
[x,t] = bodyfat_dataset;
net = feedforwardnet;
view(net)
net.layers{1}.transferFcn = 'elliotsig';
view(net)
net = train(net,x,t);
y = net(x)Здесь, времена, чтобы выполнить elliotsig и tansig сравнены. elliotsig приблизительно в четыре раза быстрее в системе тестирования.
n = rand(5000,5000);
tic,for i=1:100,a=tansig(n); end, tansigTime = toc;
tic,for i=1:100,a=elliotsig(n); end, elliotTime = toc;
speedup = tansigTime / elliotTime
speedup =
4.1406Однако, в то время как симуляция быстрее с elliotsig, обучение, как гарантируют, не будет быстрее, из-за различных форм этих двух передаточных функций. Здесь, 10 сетей каждый обучены для tansig и elliotsig, но учебные времена варьируются значительно ровные на той же проблеме с той же сетью.
[x,t] = bodyfat_dataset;
tansigNet = feedforwardnet;
tansigNet.trainParam.showWindow = false;
elliotNet = tansigNet;
elliotNet.layers{1}.transferFcn = 'elliotsig';
for i=1:10, tic, net = train(tansigNet,x,t); tansigTime = toc, end
for i=1:10, tic, net = train(elliotNet,x,t), elliotTime = toc, end