exponenta event banner

marcumq

Обобщенный Marcum Q функция

Синтаксис

Q = marcumq(a,b)
Q = marcumq(a,b,m)

Описание

Q = marcumq(a,b) вычисляет Marcum Q функция a и b, заданный

Q(a,b)=bxexp(x2+a22)I0(ax)dx

где a и b неотрицательные вещественные числа. В этом выражении I0 является модифицированной функцией Бесселя первого рода нулевого порядка.

Q = marcumq(a,b,m) вычисляет обобщенный Marcum Q, заданный

Q(a,b)=1am1bxmexp(x2+a22)Im1(ax)dx

где a и b неотрицательные вещественные числа и m положительное целое число. В этом выражении Im-1 является модифицированной функцией Бесселя первого рода порядка m-1.

Если какие-либо из входных параметров являются скаляром, он расширен до размера других входных параметров.

Примеры

свернуть все

В этом примере показано, как использовать marcumq функция.

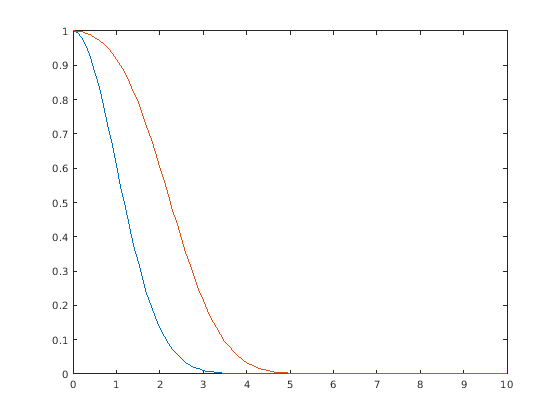
Создайте входной вектор, x.

x = (0:0.1:10)';

Сгенерируйте два выходных вектора для a=0 и a=2.

Q1 = marcumq(0,x);
Q2 = marcumq(2,x);

Постройте результант Marcum Q функции.

plot(x,[Q1 Q2])

Ссылки

[1] Cantrell, P. E. и А. К. Оджха, “Сравнение Обобщенных Алгоритмов Q-функции”, Транзакции IEEE на Теории информации, издании IT-33, июль 1987, стр 591–596.

[2] Marcum, J. I. “Статистическая Теория Целевого Обнаружения Импульсным Радаром: Математическое Приложение”, Корпорация RAND, Санта-Моника, CA, меморандум RM-753 Исследования, 1 июля 1948. Переизданный в Транзакциях IRE на Теории информации, издании IT-6, апрель 1960, стр 59–267.

[3] Шнидмен, D. A. “Вычисление Вероятности Обнаружения и Обобщенной Q-функции Marcum”, Транзакции IEEE на Теории информации, издании IT-35, март 1989, стр 389–400.

Смотрите также

Представлено до R2006a