exponenta event banner

maineffectsplot

Основные эффекты строят для сгруппированных данных

Синтаксис

maineffectsplot(Y,GROUP)
maineffectsplot(Y,GROUP,param1,val1,param2,val2,...)
[figh,AXESH] = maineffectsplot(...)

Описание

maineffectsplot(Y,GROUP) отображения основные эффекты строят для средних значений группы матричного Y с группами, заданными записями в GROUP, который может быть массивом ячеек или матрицей. Y числовая матрица или вектор. Если Y матрица, строки представляют различные наблюдения, и столбцы представляют репликации каждого наблюдения. Если GROUP массив ячеек, затем каждая ячейка GROUP должен содержать сгруппированную переменную, которая является категориальным переменным, числовым вектором, символьной матрицей, массивом строк или массивом ячеек из символьных векторов отдельного столбца. Если GROUP матрица, затем ее столбцы представляют различные сгруппированные переменные. Каждая сгруппированная переменная должна иметь одинаковое число строк как Y. Количество сгруппированных переменных должно быть больше 1.

Отображение имеет один подграфик на сгруппированную переменную с каждым подграфиком, показывающим средние значения группы Y как функция одной сгруппированной переменной.

maineffectsplot(Y,GROUP,param1,val1,param2,val2,...) задает один или несколько следующих пар имя/значение:

  • 'varnames' — Сгруппированная переменная называет в символьной матрице, массиве строк или массиве ячеек из символьных векторов, один на сгруппированную переменную. Именами по умолчанию является 'X1'x2 , ... .

  • 'statistic' — Значения, которые указывают, должны ли среднее значение группы или стандартное отклонение группы быть построены. Используйте 'mean' или 'std'. Значением по умолчанию является 'mean'. Если значением является 'std'Y требуется, чтобы иметь несколько столбцов.

  • 'parent' — Указатель на окно рисунка для графиков. Значением по умолчанию является окно текущей фигуры.

[figh,AXESH] = maineffectsplot(...) возвращает указатель figh к окну рисунка и массиву указателей AXESH к осям подграфика.

Примеры

свернуть все

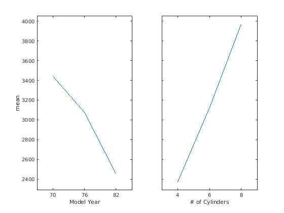
Загрузите выборочные данные.

load carsmall;

Отобразите основные графики эффектов для автомобильного веса с двумя сгруппированными переменными, модельный год и количество цилиндров.

maineffectsplot(Weight,{Model_Year,Cylinders}, ...
               'varnames',{'Model Year','# of Cylinders'})

Представленный в R2006b