exponenta event banner

refcurve

Добавьте референсную кривую к графику

Синтаксис

refcurve(p)
refcurve
refcurve(ax,p)
hcurve = refcurve(...)

Описание

refcurve(p) добавляет полиномиальная референсная кривая с коэффициентами p к текущей системе координат. Если p вектор с n+1 элементы, кривая:

y = p(1)*x^n + p(2)*x^(n-1) + ... + p(n)*x + p(n+1)

refcurve без входных параметров добавляет линию вдоль оси x.

refcurve(ax,p) использует оси графика, заданные в ax, Axes объект. Для получения дополнительной информации смотрите axes.

hcurve = refcurve(...) возвращает указатель hcurve к кривой с помощью любой из комбинаций входных аргументов в предыдущих синтаксисах.

Примеры

свернуть все

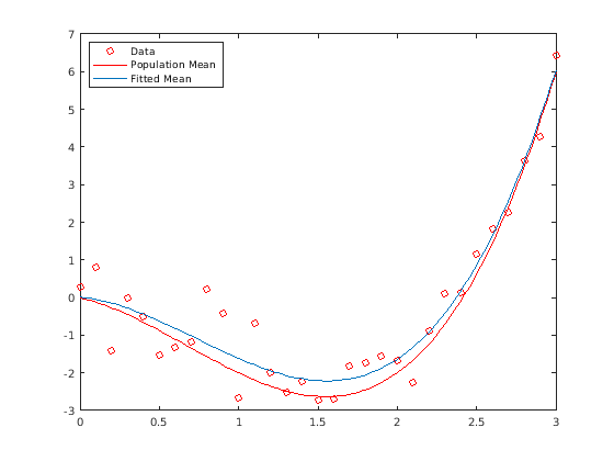
Сгенерируйте данные с полиномиальным трендом.

p = [1 -2 -1 0];
t = 0:0.1:3;
rng default  % For reproducibility
y = polyval(p,t) + 0.5*randn(size(t));

Отобразите данные на графике и добавьте среднюю функцию населения с помощью refcurve .

plot(t,y,'ro')
h = refcurve(p);
h.Color = 'r';

Также добавьте подходящую среднюю функцию.

q = polyfit(t,y,3);
refcurve(q)
legend('Data','Population Mean','Fitted Mean',...
       'Location','NW')

Введите соответствующие физические константы.

M = 0.145;      % Mass (kg)
R = 0.0366;     % Radius (m)
A = pi*R^2;     % Area (m^2)
rho = 1.2;      % Density of air (kg/m^3)
C = 0.5;        % Drag coefficient
D = rho*C*A/2;  % Drag proportional to the square of the speed
g = 9.8;        % Acceleration due to gravity (m/s^2)

Симулируйте траекторию с перетаскиванием, пропорциональным квадрату скорости, приняв постоянное ускорение в каждом временном интервале.

dt = 1e-2;      % Simulation time interval (s)
r0 = [0 1];     % Initial position (m)
s0 = 50;        % Initial speed (m/s)
alpha0 = 35;    % Initial angle (deg)
v0 = s0*[cosd(alpha0) sind(alpha0)]; % Initial velocity (m/s)

r = r0;
v = v0;
trajectory = r0;
while r(2) > 0
    a = [0 -g] - (D/M)*norm(v)*v;
    v = v + a*dt;
    r = r + v*dt + (1/2)*a*(dt^2);
    trajectory = [trajectory;r];
end

Постройте trajectory и используйте refcurve добавить параболическую траекторию без перетаскиваний (найденный аналитически) к графику траектории.

figure
plot(trajectory(:,1),trajectory(:,2),'m','LineWidth',2)
xlim([0,250])
h = refcurve([-g/(2*v0(1)^2),...
    (g*r0(1)/v0(1)^2) + (v0(2)/v0(1)),...
    (-g*r0(1)^2/(2*v0(1)^2)) - (v0(2)*r0(1)/v0(1)) + r0(2)]);
h.Color = 'c';
h.LineWidth = 2;
axis equal
ylim([0,50])
grid on
xlabel('Distance (m)')
ylabel('Height (m)')
title('{\bf Baseball Trajectories}')
legend('With Drag','Without Drag')

Смотрите также

| | |

Представлено до R2006a