Функция плотности вероятности для обобщенного распределения Парето параметром формы k ≠ 0, масштабный коэффициент σ и пороговый параметр θ,
для θ <x, когда k> 0, или для θ <x <θ – σ/k, когда k <0.
Для k = 0, плотность
для θ <x.
Если k = 0 и θ = 0, обобщенное распределение Парето эквивалентно экспоненциальному распределению. Если k> 0 и θ = σ/k, обобщенное распределение Парето эквивалентно распределению Парето с масштабным коэффициентом, равным σ/k и параметру формы, равному 1/k.
Как экспоненциальное распределение, обобщенное распределение Парето часто используется, чтобы смоделировать хвосты другого распределения. Например, у вас могут быть шайбы от производственного процесса. Если случайные влияния в выводе процесса к различиям в размерах шайб, стандартного вероятностного распределения, такой как нормальное, могли использоваться, чтобы смоделировать те размеры. Однако, в то время как нормальное распределение может быть хорошей моделью около своего режима, оно не может быть подходящим вариантом для действительных данных в хвостах, и более сложная модель может быть необходима, чтобы описать полный спектр данных. С другой стороны, только запись размеров больше шайб (или меньший), чем определенный порог означает, что можно подбирать отдельную модель к тем данным о хвосте, которые известны exceedances. Можно использовать обобщенное распределение Парето таким образом, чтобы обеспечить хорошую подгонку к экстремальным значениям сложных данных.
Обобщенное распределение Парето позволяет непрерывную область значений возможных форм, которая включает и экспоненциал и распределения Парето как особые случаи. Можно использовать любое из тех распределений, чтобы смоделировать конкретный набор данных exceedances. Обобщенное распределение Парето позволяет вам “позволять данным решить”, какое распределение является соответствующим.
Обобщенное распределение Парето имеет три канонических формы, каждый соответствующий ограничивающему распределению exceedance данных из различного класса базовых распределений.
Распределения, хвосты которых уменьшаются экспоненциально, такой как нормальное, вывод к обобщенному параметру формы Парето нуля.
Распределения, хвосты которых уменьшаются как полином, такой как t Студента, вывод к положительному параметру формы.
Распределения, хвосты которых конечны, таковы как бета, вывод к отрицательному параметру формы.
Обобщенное распределение Парето используется в хвостах объектов подгонки распределения paretotails объект.
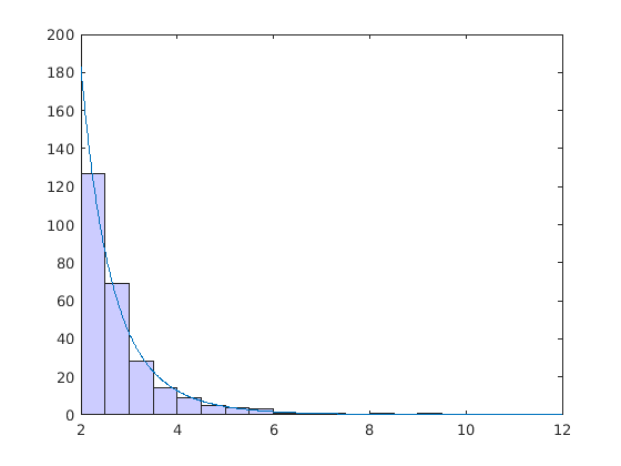
Если вы генерируете большое количество случайных значений от t распределения Студента с 5 степенями свободы, и затем отбрасываете все меньше чем 2, можно соответствовать обобщенному распределению Парето к тем exceedances.
rng default % For reproducibility t = trnd(5,5000,1); y = t(t > 2) - 2; paramEsts = gpfit(y)
paramEsts = 1×2
0.1445 0.7225
Заметьте, что оценка параметра формы (первый элемент) положительна, который является тем, что вы ожидали бы на основе exceedances от t распределения Студента.
hist(y+2,2.25:.5:11.75); h = findobj(gca,'Type','patch'); h.FaceColor = [.8 .8 1]; xgrid = linspace(2,12,1000); line(xgrid,.5*length(y)*... gppdf(xgrid,paramEsts(1),paramEsts(2),2));

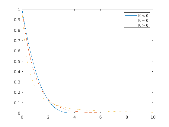
Вычислите PDF трех обобщенных распределений Парето. Первое имеет параметр формы k = -0.25, второе имеет k = 0, и третье имеет k = 1.
x = linspace(0,10,1000); y1 = gppdf(x,-.25,1,0); y2 = gppdf(x,0,1,0); y3 = gppdf(x,1,1,0);
Постройте три pdfs на той же фигуре.
figure; plot(x,y1,'-', x,y2,'--', x,y3,':') legend({'K < 0' 'K = 0' 'K > 0'});

[1] Embrechts, P., К. Клюппельберг и Т. Микош. Моделирование экстремальных Событий для страховки и финансов. Нью-Йорк: Спрингер, 1997.
[2] Kotz, S. и С. Нэдараджа. Распределения экстремума: теория и приложения. Лондон: нажатие имперского колледжа, 2000.