exponenta event banner

raylpdf

Плотность распределения вероятностей Релея

Синтаксис

Y = raylpdf(X,B)

Описание

Y = raylpdf(X,B) вычисляет PDF Рейли в каждом из значений в X с помощью соответствующего масштабного коэффициента, BX и B могут быть векторы, матрицы или многомерные массивы, что у всех есть тот же размер, который является также размером Y. Скалярный вход для X или B расширен до постоянного массива с теми же размерностями как другой вход.

Рэлеевская PDF

y=f(x|b)=xb2e(x22b2)

Примеры

свернуть все

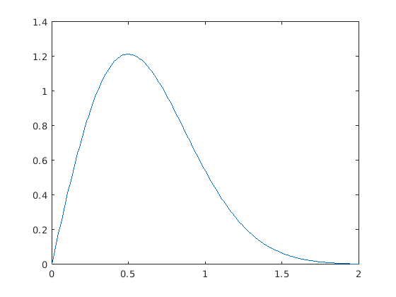
Вычислите PDF Распределения Релея параметром B = 0.5.

x = [0:0.01:2];
p = raylpdf(x,0.5);

Постройте PDF.

figure;
plot(x,p)

Figure contains an axes. The axes contains an object of type line.

Расширенные возможности

Генерация кода C/C++
Генерация кода C и C++ с помощью MATLAB® Coder™.

Представлено до R2006a