Основная идея в исчислении состоит в том, чтобы сделать вычисления на функциях, когда переменная “приближается к” или приближается к определенному значению. Вспомните, что определение производной дано пределом
если этот предел существует. Программное обеспечение Symbolic Math Toolbox™ позволяет вам вычислить пределы функций непосредственно. Команды
syms h n x limit((cos(x+h) - cos(x))/h, h, 0)
которые возвращаются
ans = -sin(x)
и
limit((1 + x/n)^n, n, inf)
который возвращается
ans = exp(x)
проиллюстрируйте два из самых важных пределов в математике: производная (в этом случае cos (x)) и показательная функция.
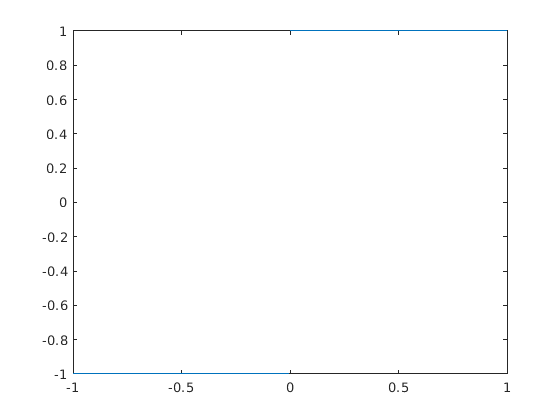
Можно также вычислить односторонние пределы с программным обеспечением Symbolic Math Toolbox. Например, можно вычислить предел x / | x |, чей график показывают в следующем рисунке, когда x приближается 0 слева или справа.
syms x fplot(x/abs(x), [-1 1], 'ShowPoles', 'off')

Чтобы вычислить предел как, x приближается 0 слева,
войти
syms x limit(x/abs(x), x, 0, 'left')
ans = -1
Чтобы вычислить предел как, x приближается 0 справа,
войти
syms x limit(x/abs(x), x, 0, 'right')
ans = 1
Поскольку предел слева не равняется пределу справа, 2D примкнутый предел не существует. В случае неопределенных пределов MATLAB® возвращает NaN (не номер). Например,
syms x limit(x/abs(x), x, 0)
возвращается
ans = NaN
Заметьте что случай по умолчанию, limit(f) совпадает с limit(f,x,0). Исследуйте опции для limit команда в этой таблице, где f функция символьного объекта x.
Математическая операция | Команда MATLAB |
|---|---|
| |
| |
| |
|