При аппроксимации значения численно, помните, что результаты с плавающей точкой могут быть чувствительны к используемой точности. Кроме того, результаты с плавающей точкой подвержены ошибкам округления. Следующие подходы могут помочь вам распознать и избежать неправильных результатов.
Выполнение расчетов символически рекомендуется, потому что точные символьные расчеты не подвержены ошибкам округления. Например, стандартные математические константы имеют свои собственные символьные представления в Symbolic Math Toolbox™:
pi sym(pi)
ans =
3.1416
ans =
piИзбегайте ненужного использования числовых приближений. Число с плавающей запятой аппроксимирует константу; это не сама константа. Используя это приближение, можно получить неправильные результаты. Например, heaviside специальная функция возвращает различные результаты для синуса sym(pi) и синус числового приближения pi:
heaviside(sin(sym(pi))) heaviside(sin(pi))
ans =
1/2
ans =
1Риманова гипотеза утверждает, что все нетривиальные нули Дзета-функции Римана ζ (z) имеют ту же действительную часть ℜ (z) = 1/2. Чтобы определить местоположение возможных нулей Дзета-функции, постройте ее абсолютное значение | ζ (1/2 + iy) |. Следующий график показывает первые три нетривиальных корня Дзета-функции | ζ (1/2 + iy) |.
syms y
fplot(abs(zeta(1/2 + i*y)), [0 30])
Используйте числовой решатель vpasolve аппроксимировать первые три нуля этой Дзета-функции:
vpasolve(zeta(1/2 + i*y), y, 15) vpasolve(zeta(1/2 + i*y), y, 20) vpasolve(zeta(1/2 + i*y), y, 25)
ans = 14.134725141734693790457251983562 ans = 21.022039638771554992628479593897 ans = 25.010857580145688763213790992563
Теперь рассмотрите ту же функцию, но немного увеличьте действительную часть, . Согласно Римановой гипотезе, эта функция не имеет нуля ни для какого действительного значения y. Если вы используете vpasolve с 10 значительными десятичными цифрами решатель находит следующий (несуществующий) нуль Дзета-функции:
old = digits; digits(10) vpasolve(zeta(1000000001/2000000000 + i*y), y, 15)
ans = 14.13472514
Увеличение числа цифр показывает, что результат является неправильным. Дзета-функция не имеет нуля ни для какого действительного значения 14 <y <15:
digits(15) vpasolve(zeta(1000000001/2000000000 + i*y), y, 15) digits(old)
ans = 14.1347251417347 + 0.000000000499989207306345i
Для дальнейших расчетов восстановите количество по умолчанию цифр:
digits(old)
Функции Бесселя с полуцелочисленными индексами возвращают точные символьные выражения. Аппроксимация этих выражений числами с плавающей запятой может привести к очень нестабильным результатам. Например, точное символьное выражение для следующей Функции Бесселя:
B = besselj(53/2, sym(pi))
B = (351*2^(1/2)*(119409675/pi^4 - 20300/pi^2 - 315241542000/pi^6... + 445475704038750/pi^8 - 366812794263762000/pi^10 +... 182947881139051297500/pi^12 - 55720697512636766610000/pi^14... + 10174148683695239020903125/pi^16 - 1060253389142977540073062500/pi^18... + 57306695683177936040949028125/pi^20 - 1331871030107060331702688875000/pi^22... + 8490677816932509614604641578125/pi^24 + 1))/pi^2
Использование vpa аппроксимировать это выражение 10-разрядной точностью:
vpa(B, 10)
ans = -2854.225191
Теперь вызовите Функцию Бесселя параметром с плавающей точкой. Значительная разница между этими двумя приближениями указывает, что один или оба результата являются неправильными:
besselj(53/2, pi)
ans = 6.9001e-23
Увеличьте числовую рабочую точность, чтобы получить более точное приближение для B:
vpa(B, 50)
ans = 0.000000000000000000000069001456069172842068862232841396473796597233761161
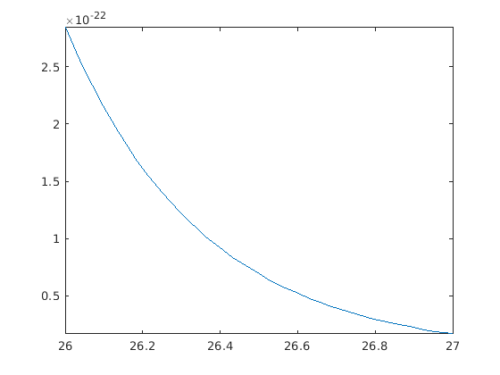
Графический вывод результатов может помочь вам распознать неправильные приближения. Например, числовое приближение следующей Функции Бесселя возвращается:
B = besselj(53/2, sym(pi)); vpa(B, 10)
ans = -2854.225191
Постройте эту Функцию Бесселя для значений x вокруг 53/2. График функций показывает, что приближение является неправильным:
syms x
fplot(besselj(x, sym(pi)), [26 27])