В этом примере показано, как двойной древовидный комплексный вейвлет преобразовывает (DTCWT) обеспечивает преимущества перед критически произведенным DWT для сигнала, изображения и обработки объема. DTCWT реализован, когда два разделяют двухканальные наборы фильтров. Получать преимущества описало в этом примере, вы не можете произвольно выбрать масштабирование и фильтры вейвлета, используемые в этих двух деревьях. Lowpass (масштабирование) и highpass (вейвлет) фильтры одного дерева, , должен сгенерировать масштабирующуюся функцию и вейвлет, которые являются аппроксимированными преобразованиями Гильберта масштабирующейся функции и вейвлета, сгенерированного lowpass и highpass фильтрами другого дерева, . Поэтому функции масштабирования с комплексным знаком и вейвлеты, сформированные из этих двух деревьев, приблизительно аналитичны.
В результате DTCWT показывает меньше отклонения сдвига и больше направленной селективности, чем критически произведенный DWT с только a фактор сокращения для - размерные данные. Сокращение в DTCWT значительно меньше сокращения в неподкошенном (стационарном) DWT.
Этот пример иллюстрирует, что аппроксимированная инвариантность сдвига DTCWT, выборочная ориентация вейвлетов анализа двойного дерева в 2D и 3-D, и использование двойного древовидного комплексного дискретного вейвлета преобразовывают в шумоподавление объема и изображение.
DWT страдает от отклонения сдвига, означая, что маленькие сдвиги во входном сигнале или изображении могут вызвать существенные изменения в распределении энергии сигнала/изображения через шкалы в коэффициентах DWT. DTCWT является приблизительно инвариантом сдвига.
Чтобы продемонстрировать это на тестовом сигнале, создайте два переключенных импульса дискретного времени 128 выборок в длине. Один сигнал имеет модульный импульс в демонстрационных 60, в то время как другой сигнал имеет модульный импульс в демонстрационных 64. Оба сигнала ясно имеют модульную энергию ( норма.
kronDelta1 = zeros(128,1); kronDelta1(60) = 1; kronDelta2 = zeros(128,1); kronDelta2(64) = 1;
Установите дополнительный режим DWT на периодический. Получите DWT и DTCWT двух сигналов вниз к уровню 3 с вейвлетом и масштабирующимися фильтрами длины 14. Извлеките коэффициенты детали уровня 3 для сравнения.
origmode = dwtmode('status','nodisplay'); dwtmode('per','nodisp') J = 3; [dwt1C,dwt1L] = wavedec(kronDelta1,J,'sym7'); [dwt2C,dwt2L] = wavedec(kronDelta2,J,'sym7'); dwt1Cfs = detcoef(dwt1C,dwt1L,3); dwt2Cfs = detcoef(dwt2C,dwt2L,3); [dt1A,dt1D] = dualtree(kronDelta1,'Level',J,'FilterLength',14); [dt2A,dt2D] = dualtree(kronDelta2,'Level',J,'FilterLength',14); dt1Cfs = dt1D{3}; dt2Cfs = dt2D{3};
Постройте абсолютные значения DWT и коэффициентов DTCWT для двух сигналов на уровне 3 и вычислите энергию (в квадрате нормы) коэффициентов. Постройте коэффициенты по той же шкале. Четыре выборки переключаются на нижний регистр, сигнал вызвал существенное изменение в энергии уровня 3 коэффициенты DWT. Энергия на уровне 3 коэффициенты DTCWT изменилась только на приблизительно 3%.
figure subplot(1,2,1) stem(abs(dwt1Cfs),'markerfacecolor',[0 0 1]) title({'DWT';['Squared 2-norm = ' num2str(norm(dwt1Cfs,2)^2,3)]},... 'fontsize',10) ylim([0 0.4]) subplot(1,2,2) stem(abs(dwt2Cfs),'markerfacecolor',[0 0 1]) title({'DWT';['Squared 2-norm = ' num2str(norm(dwt2Cfs,2)^2,3)]},... 'fontsize',10) ylim([0 0.4])

figure subplot(1,2,1) stem(abs(dt1Cfs),'markerfacecolor',[0 0 1]) title({'Dual-tree CWT';['Squared 2-norm = ' num2str(norm(dt1Cfs,2)^2,3)]},... 'fontsize',10) ylim([0 0.4]) subplot(1,2,2) stem(abs(dwt2Cfs),'markerfacecolor',[0 0 1]) title({'Dual-tree CWT';['Squared 2-norm = ' num2str(norm(dt2Cfs,2)^2,3)]},... 'fontsize',10) ylim([0 0.4])

Чтобы продемонстрировать утилиту аппроксимированной инвариантности сдвига в действительных данных, мы анализируем электрокардиограмму (ECG) сигнал. Интервал выборки для сигнала ECG является 1/180 секундами. Данные взяты из Percival & Walden [3], p.125 (данные, первоначально обеспеченные Уильямом Константином и На Reinhall, Вашингтонский университет). Для удобства мы берем данные, чтобы запуститься в t=0.
load wecg dt = 1/180; t = 0:dt:(length(wecg)*dt)-dt; figure plot(t,wecg) xlabel('Seconds') ylabel('Millivolts')

Большой положительный peaks на расстоянии приблизительно в 0,7 секунды является волнами R сердечного ритма. Во-первых, анализируйте сигнал с помощью критически произведенного DWT с Фаррами почти симметричные фильтры. Постройте исходный сигнал наряду с коэффициентами вейвлета уровня 2 и уровня 3. Коэффициенты уровня 2 и уровня 3 были выбраны, потому что волны R изолируются наиболее заметно в тех шкалах для данной частоты дискретизации.
figure J = 6; [df,rf] = dtfilters('farras'); [dtDWT1,L1] = wavedec(wecg,J,df(:,1),df(:,2)); details = zeros(2048,3); details(2:4:end,2) = detcoef(dtDWT1,L1,2); details(4:8:end,3) = detcoef(dtDWT1,L1,3); subplot(3,1,1) stem(t,details(:,2),'Marker','none','ShowBaseline','off') title('Level 2') ylabel('mV') subplot(3,1,2) stem(t,details(:,3),'Marker','none','ShowBaseline','off') title('Level 3') ylabel('mV') subplot(3,1,3) plot(t,wecg) title('Original Signal') xlabel('Seconds') ylabel('mV')

Повторите вышеупомянутый анализ для двойного древовидного преобразования. В этом случае только постройте действительную часть двойных древовидных коэффициентов на уровнях 2 и 3.
[dtcplxA,dtcplxD] = dualtree(wecg,'Level',J,'FilterLength',14); details = zeros(2048,3); details(2:4:end,2) = dtcplxD{2}; details(4:8:end,3) = dtcplxD{3}; subplot(3,1,1) stem(t,real(details(:,2)),'Marker','none','ShowBaseline','off') title('Level 2') ylabel('mV') subplot(3,1,2) stem(t,real(details(:,3)),'Marker','none','ShowBaseline','off') title('Level 3') ylabel('mV') subplot(3,1,3) plot(t,wecg) title('Original Signal') xlabel('Seconds') ylabel('mV')

И критически произведенный и двойной древовидный вейвлет преобразовывает, локализуют важную функцию формы волны ECG к подобным шкалам
Важное приложение вейвлетов в 1D сигналах должно получить дисперсионный анализ шкалой. Это выдерживает обосновать, что этот дисперсионный анализ не должен быть чувствителен к циклическим сдвигам во входном сигнале. К сожалению, дело обстоит не так с критически произведенным DWT. Чтобы продемонстрировать это, мы циркулярный сдвиг сигнал ECG 4 выборками, анализирует непереключенные и переключенные сигналы с критически произведенным DWT и вычисляет распределение энергии через шкалы.
wecgShift = circshift(wecg,4); [dtDWT2,L2] = wavedec(wecgShift,J,df(:,1),df(:,2)); detCfs1 = detcoef(dtDWT1,L1,1:J,'cells'); apxCfs1 = appcoef(dtDWT1,L1,rf(:,1),rf(:,2),J); cfs1 = horzcat(detCfs1,{apxCfs1}); detCfs2 = detcoef(dtDWT2,L2,1:J,'cells'); apxCfs2 = appcoef(dtDWT2,L2,rf(:,1),rf(:,2),J); cfs2 = horzcat(detCfs2,{apxCfs2}); sigenrgy = norm(wecg,2)^2; enr1 = cell2mat(cellfun(@(x)(norm(x,2)^2/sigenrgy)*100,cfs1,'uni',0)); enr2 = cell2mat(cellfun(@(x)(norm(x,2)^2/sigenrgy)*100,cfs2,'uni',0)); levels = {'D1';'D2';'D3';'D4';'D5';'D6';'A6'}; enr1 = enr1(:); enr2 = enr2(:); table(levels,enr1,enr2,'VariableNames',{'Level','enr1','enr2'})
ans=7×3 table
Level enr1 enr2
______ ______ ______
{'D1'} 4.1994 4.1994
{'D2'} 8.425 8.425
{'D3'} 13.381 10.077
{'D4'} 7.0612 10.031
{'D5'} 5.4606 5.4436
{'D6'} 3.1273 3.4584
{'A6'} 58.345 58.366
Обратите внимание на то, что коэффициенты вейвлета на уровнях 3 и 4 показывают приблизительно 3%-е изменения в энергии между исходным и переключенным сигналом. Затем мы повторяем, что этот анализ с помощью комплексного двойного древовидного дискретного вейвлета преобразовывает.
[dtcplx2A,dtcplx2D] = dualtree(wecgShift,'Level',J,'FilterLength',14); dtCfs1 = vertcat(dtcplxD,{dtcplxA}); dtCfs2 = vertcat(dtcplx2D,{dtcplx2A}); dtenr1 = cell2mat(cellfun(@(x)(norm(x,2)^2/sigenrgy)*100,dtCfs1,'uni',0)); dtenr2 = cell2mat(cellfun(@(x)(norm(x,2)^2/sigenrgy)*100,dtCfs2,'uni',0)); dtenr1 = dtenr1(:); dtenr2 = dtenr2(:); table(levels,dtenr1,dtenr2, 'VariableNames',{'Level','dtenr1','dtenr2'})
ans=7×3 table
Level dtenr1 dtenr2
______ ______ ______
{'D1'} 5.3533 5.3619
{'D2'} 6.2672 6.2763
{'D3'} 12.155 12.19
{'D4'} 8.2831 8.325
{'D5'} 5.81 5.8577
{'D6'} 3.1768 3.0526
{'A6'} 58.403 58.384
Двойное древовидное преобразование производит сопоставимый дисперсионный анализ шкалой для исходного сигнала и его циркулярной переключенной версии.
Стандартная реализация DWT в 2D использовании отделимая фильтрация столбцов и строки изображения. Используйте функцию помощника helperPlotCritSampDWT построить LH, HL и вейвлеты HH для Добечиса меньше всего - асимметричный вейвлет фазы с 4 исчезающими моментами, sym4.
helperPlotCritSampDWT

Обратите внимание на то, что LH и вейвлеты HL имеют ясные горизонтальные и вертикальные ориентации соответственно. Однако вейвлет HH на ультраправых смесях и +45 и-45 направлений степени, производя артефакт шахматной доски. Это смешивание ориентаций происходит из-за использования отделимых фильтров с действительным знаком. HH отделимый фильтр с действительным знаком имеет полосы пропускания во всех четырех высокочастотных углах 2D плоскости частоты.
Двойной древовидный DWT достигает направленной селективности при помощи вейвлетов, которые приблизительно аналитичны, означая, что у них есть поддержка только на одной половине оси частоты. В двойном древовидном DWT существует шесть поддиапазонов и для действительных и для мнимых частей. Эти шесть действительных частей сформированы путем добавления выходных параметров фильтрации столбца, сопровождаемой фильтрацией строки входного изображения в этих двух деревьях. Эти шесть мнимых частей сформированы путем вычитания выходных параметров фильтрации столбца, сопровождаемой фильтрацией строки.
Фильтры применились к столбцам, и строки могут быть от той же пары фильтра, или , или от различных пар фильтра, . Используйте функцию помощника helperPlotWaveletDTCWT построить ориентацию этих 12 вейвлетов, соответствующих действительным и мнимым частям DTCWT. Верхняя строка предыдущей фигуры показывает действительные части этих шести вейвлетов, и вторая строка показывает мнимые части.
helperPlotWaveletDTCWT

Аппроксимированная аналитичность и выборочная ориентация комплексных двойных древовидных вейвлетов обеспечивают наилучшее решение по стандартному 2D DWT в представлении ребер в изображениях. Чтобы проиллюстрировать это, мы анализируем тестовые изображения с ребрами, состоящими из линии и сингулярности кривой в нескольких направлениях с помощью критически произведенного 2D DWT, и 2D комплекс ориентировался, двойное дерево преобразовывают. Во-первых, анализируйте изображение восьмиугольника, который состоит из сингулярности линии.
load woctagon imagesc(woctagon) colormap gray title('Original Image') axis equal axis off

Используйте функцию помощника helprPlotOctagon чтобы анализировать изображение вниз к уровню 4 и восстановить приближение изображений на основе уровня 4 детализируют коэффициенты.
helperPlotOctagon(woctagon)

Затем анализируйте восьмиугольник с гиперболическими ребрами. Ребра в гиперболическом восьмиугольнике являются сингулярностью кривой.
load woctagonHyperbolic figure imagesc(woctagonHyperbolic) colormap gray title('Octagon with Hyperbolic Edges') axis equal axis off

Снова, используйте функцию помощника helprPlotOctagon анализировать изображение вниз к уровню 4 и восстановить приближение изображений на основе коэффициентов детали уровня 4 и для стандартного 2D DWT и для комплекса ориентировали двойной древовидный DWT.
helperPlotOctagon(woctagonHyperbolic)

Обратите внимание на то, что звонящие артефакты, очевидные в 2D критически, произвели DWT, отсутствуют в 2D DTCWT обоих изображений. DTCWT более искренне воспроизводит сингулярность кривой и линия.
Из-за способности изолировать отличные ориентации в отдельных поддиапазонах, DTCWT часто может превзойти стандартный отделимый DWT по характеристикам в приложениях как шумоподавление изображений. Чтобы продемонстрировать это, используйте функцию помощника helperCompare2DDenoisingDTCWT. Функция помощника загружает изображение и добавляет нулевой средний белый Гауссов шум с . Для предоставленной пользователями области значений порогов функция сравнивает шумоподавление с помощью мягкой пороговой обработки для критически произведенного DWT и DTCWT. Для каждого порогового значения отображены среднеквадратичная (RMS) ошибка и пиковое отношение сигнал-шум (PSNR).
numex = 3;
helperCompare2DDenoisingDTCWT(numex,0:2:100,'PlotMetrics');

DTCWT превосходит стандартный DWT по характеристикам по ошибке RMS и PSNR.
Затем получите изображения denoised для порогового значения 25, который равен стандартному отклонению аддитивного шума.
numex = 3;
helperCompare2DDenoisingDTCWT(numex,25,'PlotImage');
С пороговым значением, равным стандартному отклонению аддитивного шума, DTCWT обеспечивает PSNR на почти 4 дБ выше, чем стандартный 2D DWT.
Звонящие артефакты, наблюдаемые с отделимым DWT в двух измерениях, усилены при расширении анализа вейвлета к более высоким размерностям. DTCWT позволяет вам обеспечить направленную селективность в 3-D с минимальным сокращением. В 3-D в двойном древовидном преобразовании существует 28 поддиапазонов вейвлета.
Чтобы продемонстрировать направленную селективность 3-D двойного древовидного вейвлета преобразовывают, визуализируют пример 3-D изоповерхности и 3-D двойного дерева и отделимых вейвлетов DWT. Во-первых, визуализируйте действительные и мнимые части отдельно двух двойных древовидных поддиапазонов.
helperVisualize3D('Dual-Tree',28,'separate')


helperVisualize3D('Dual-Tree',25,'separate')


Красный фрагмент графика изоповерхности указывает на положительное отклонение вейвлета от нуля, в то время как синий обозначает отрицательное отклонение. Можно ясно видеть направленную селективность на пробеле действительных и мнимых частей двойных древовидных вейвлетов. Теперь визуализируйте один из двойных древовидных поддиапазонов с действительными и мнимыми графиками, построенными вместе как одна изоповерхность.
helperVisualize3D('Dual-Tree',25,'real-imaginary')

Предыдущий график демонстрирует, что действительные и мнимые части являются переключенными версиями друг друга на пробеле. Это отражает то, что мнимая часть комплексного вейвлета является аппроксимированным преобразованием Гильберта действительной части. Затем визуализируйте изоповерхность действительного ортогонального вейвлета в 3-D для сравнения.
helperVisualize3D('DWT',7)
Смешивание ориентаций, наблюдаемых в 2D DWT, является четным более явное в 3-D. Так же, как в 2D случае, смешивание ориентаций в 3-D приводит к значительному вызову или блокированию артефактов. Чтобы продемонстрировать это, исследуйте 3-D DWT и детали вейвлета DTCWT сферического объема. Сфера 64 64 64.
load sphr [A,D] = dualtree3(sphr,2,'excludeL1'); A = zeros(size(A)); sphrDTCWT = idualtree3(A,D); montage(reshape(sphrDTCWT,[64 64 1 64]),'DisplayRange',[]) title('DTCWT Level 2 Details')

Сравните предыдущий график против деталей второго уровня на основе отделимого DWT.
sphrDEC = wavedec3(sphr,2,'sym4','mode','per'); sphrDEC.dec{1} = zeros(size(sphrDEC.dec{1})); for kk = 2:8 sphrDEC.dec{kk} = zeros(size(sphrDEC.dec{kk})); end sphrrecDWT = waverec3(sphrDEC); figure montage(reshape(sphrrecDWT,[64 64 1 64]),'DisplayRange',[]) title('DWT Level 2 Details')

Увеличьте масштаб изображений и в DTCWT и в монтаже DWT, и вы будете видеть, как видный блокирующиеся артефакты в деталях DWT сравниваются с DTCWT.
Подобно 2D случаю направленная селективность 3-D DTCWT часто приводит к улучшениям шумоподавления объема.
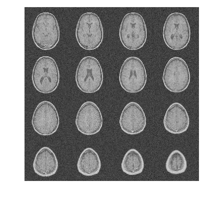
Чтобы продемонстрировать это, рассмотрите набор данных MRI, состоящий из 16 срезов. Гауссов шум со стандартным отклонением 10 был добавлен к исходному набору данных. Отобразите шумный набор данных.
load MRI3D montage(reshape(noisyMRI,[128 128 1 16]),'DisplayRange',[])

Обратите внимание на то, что исходный ОСШ до шумоподавления составляет приблизительно 11 дБ.
20*log10(norm(origMRI(:),2)/norm(origMRI(:)-noisyMRI(:),2))
ans = 11.2997
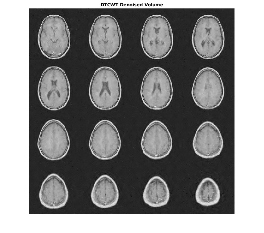
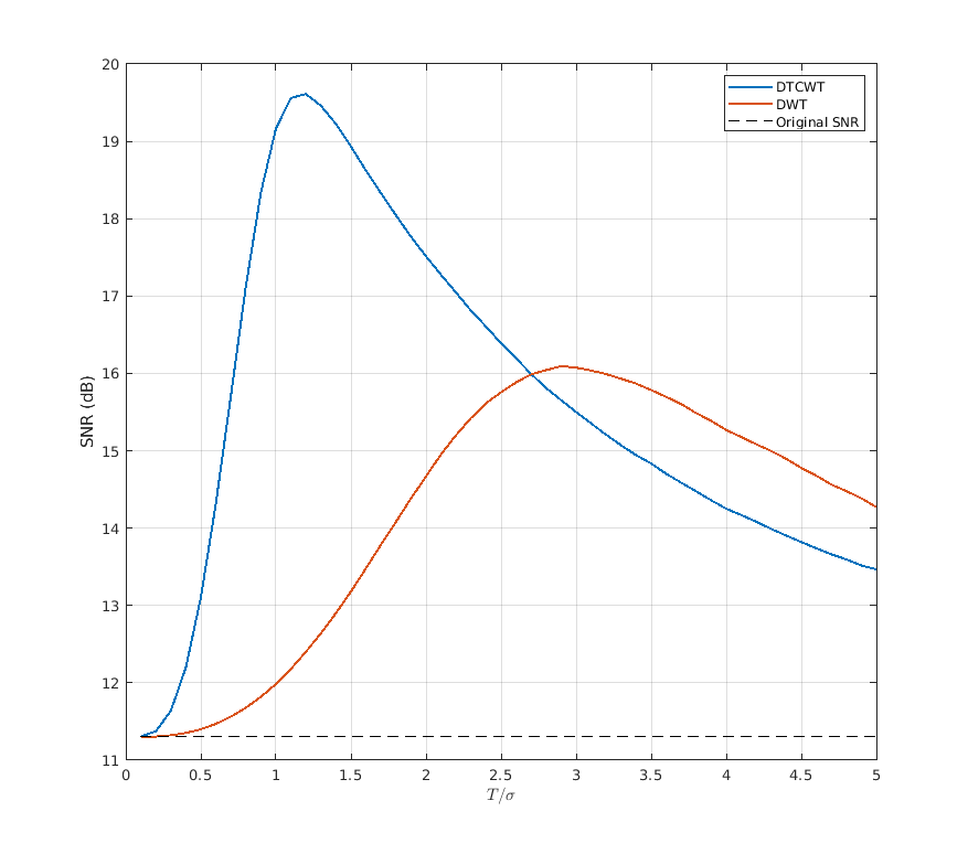
Denoise набор данных MRI вниз к уровню 4 с помощью и DTCWT и DWT. Подобные длины фильтра вейвлета используются в обоих случаях. Постройте получившийся ОСШ в зависимости от порога. Отобразите denoised результаты и для DTCWT и для DWT, полученного в лучшем ОСШ.
[imrecDTCWT,imrecDWT] = helperCompare3DDenoising(origMRI,noisyMRI);

figure montage(reshape(imrecDTCWT,[128 128 1 16]),'DisplayRange',[]) title('DTCWT Denoised Volume')

figure montage(reshape(imrecDWT,[128 128 1 16]),'DisplayRange',[]) title('DWT Denoised Volume')

Восстановите исходный дополнительный режим.
dwtmode(origmode,'nodisplay')Мы показали, что двойной древовидный CWT обладает желательными свойствами близкой инвариантности сдвига и направленной селективности, не достижимой с критически произведенным DWT. Мы продемонстрировали, как эти свойства могут привести к улучшенной производительности в анализе сигнала, представлении ребер в изображениях и объемах, и шумоподавлении объема и изображении.
Хойчжун Чэнь и Н. Кингсбери. “Эффективная Регистрация Нетвердых 3-D Тел”. Транзакции IEEE на Обработке изображений 21, № 1 (январь 2012): 262–72. https://doi.org/10.1109/TIP.2011.2160958.
Кингсбери, Ник. “Комплексные Вейвлеты для Анализа Инварианта Сдвига и Фильтрации Сигналов”. Примененный и Вычислительный Гармонический Анализ 10, № 3 (май 2001): 234–53. https://doi.org/10.1006/acha.2000.0343.
Персиваль, Дональд Б. и Эндрю Т. Уолден. Методы вейвлета для анализа временных рядов. Кембриджский ряд в статистической и вероятностной математике. Кембридж ; Нью-Йорк: Издательство Кембриджского университета, 2000.
Selesnick, I.W., Р.Г. Бараниук, и Северная Каролина Кингсбери. “Двойное Древовидное Комплексное Преобразование Вейвлета”. Журнал 22 Обработки сигналов IEEE, № 6 (ноябрь 2005): 123–51. https://doi.org/10.1109/MSP.2005.1550194.
Selesnick, я. "Двойная плотность DWT". Вейвлеты в и Анализе изображения Сигнала: От Теории до Практики (А. А. Петрозиэн, и Ф. Г. Мейер, редакторы). Norwell, MA: Kluwer Академические Издатели, 2001, стр 39–66.
Selesnick, I.W. “Двойной Древовидный DWT С удвоенной плотностью”. Транзакции IEEE на Обработке сигналов 52, № 5 (май 2004): 1304–14. https://doi.org/10.1109/TSP.2004.826174.
dualtree | dualtree2 | dualtree3