exponenta event banner

Пользовательские примеры готовых узлов систем связи

Объединяйтесь предварительно созданный, и проверил пользовательские подсистемы передатчика и приемника в разработку системы

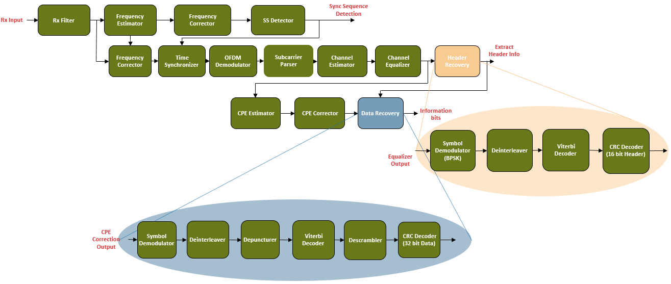
Реализование пользовательских приемников и передатчиков, таких как алгоритмы OFDM, в оборудовании требует специализированных навыков и знания. Эти примеры готовых узлов предоставляют фиксированной точке проекты Simulink® аппаратные реализации для пользовательских коммуникационных подсистем.

Можно использовать эти проекты как есть в разработке системы, чтобы обеспечить информацию о пакете уникальному приложению, и сгенерировать синтезируемый код VHDL или Verilog (требует HDL Coder™). Проекты также показывают лучшые практики для реализации пользовательских алгоритмов радиосвязей на оборудовании ASIC или FPGA.

Рекомендуемые примеры