exponenta event banner

Связь с сетью транспортных средств в MATLAB

Рабочие процессы в этом разделе последовательны и помогут понять, как работает коммуникация.

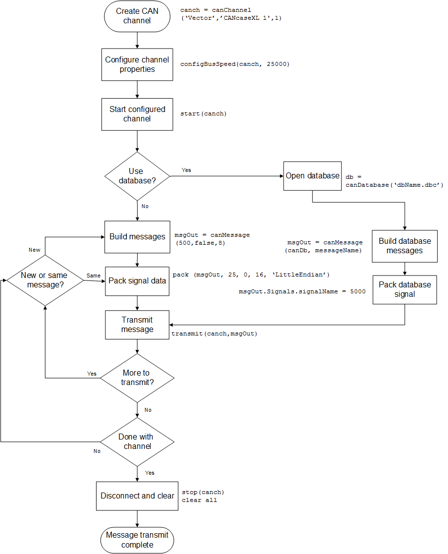
Поток операций передачи

Work flow for transmitting CAN messages

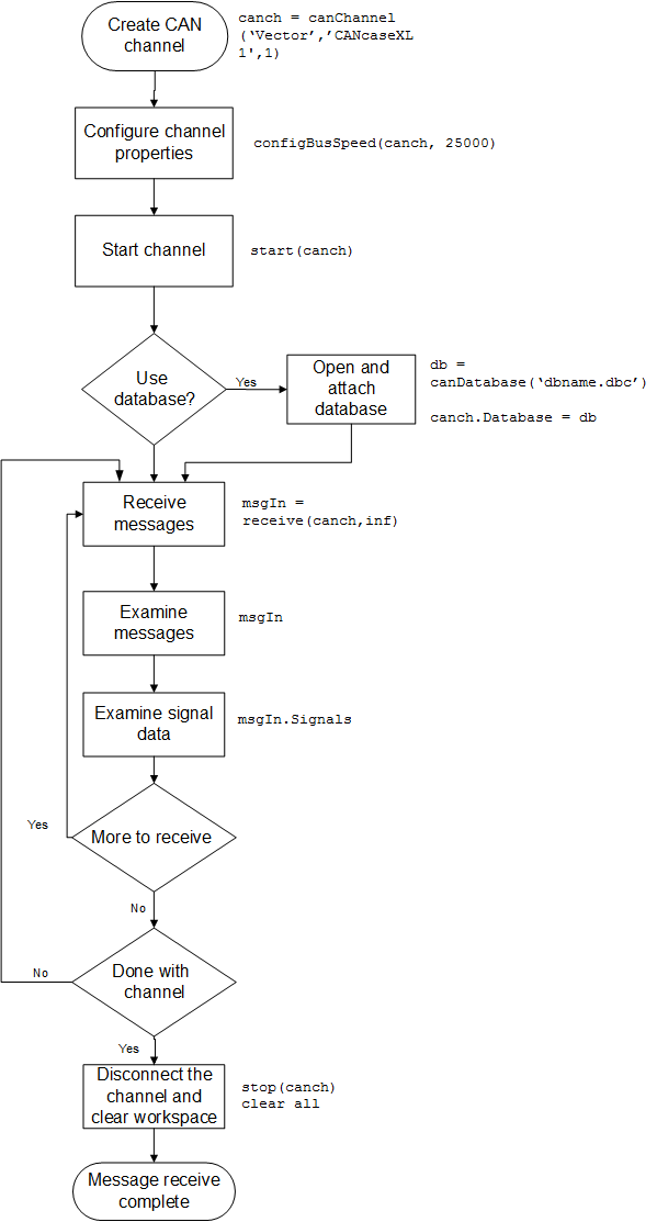
Поток операций получения

Work flow for receiving CAN messages

Связанные темы