Наиболее распространенной функцией эффективности, используемой для обучения нейронных сетей, является средняя квадратичная невязка (mse). Однако с несколькими выходами, которые имеют различные области значений, обучение со средней квадратичной невязкой имеет тенденцию оптимизировать точность на выходном элементе с более широким диапазоном значений относительно выходного элемента с меньшей областью значений.
Например, здесь два целевых элемента имеют очень разные области значений:
x = -1:0.01:1; t1 = 100*sin(x); t2 = 0.01*cos(x); t = [t1; t2];
Область области значений t1 составляет 200 (от минимум -100 до максимум 100), в то время как область значений t2 всего 0,02 (от -0,01 до 0,01). Область области значений t1 в 10 000 раз больше, чем область значений t2.
Если вы создаете и обучаете нейронную сеть на этом, чтобы минимизировать среднюю квадратичную невязку, обучение способствует относительной точности первого выходного элемента по сравнению со вторым.
net = feedforwardnet(5); net1 = train(net,x,t); y = net1(x);
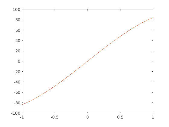
Здесь можно увидеть, что сеть научилась очень хорошо соответствовать первому выходному элементу.
figure(1) plot(x,y(1,:),x,t(1,:))

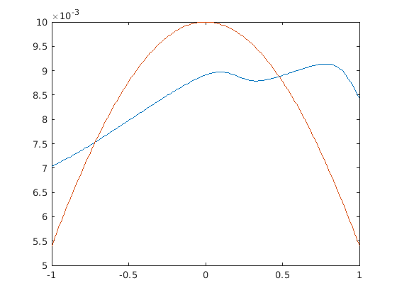
Однако функция второго элемента не подходит почти так же.
figure(2) plot(x,y(2,:),x,t(2,:))

Чтобы одинаково хорошо подогнать оба выходных элемента в относительном смысле, установите normalization параметр эффективности в 'standard'. Это затем вычисляет ошибки для показателей эффективности, как если бы каждый выходной элемент имел область значений 2 (то есть, как если бы значения каждого выходного элемента варьировались от -1 до 1, вместо их различных областей значений).
net.performParam.normalization = 'standard';
net2 = train(net,x,t);
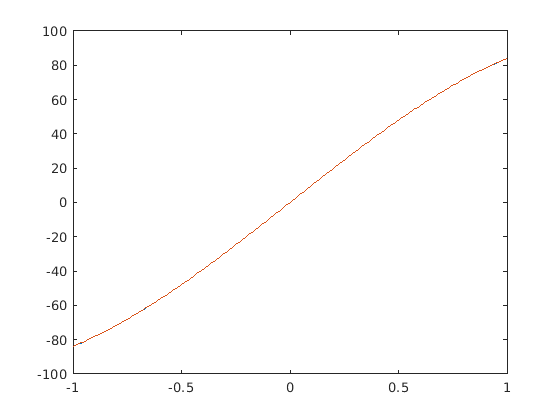
y = net2(x);Теперь оба элемента выхода подгонки хорошо.
figure(3) plot(x,y(1,:),x,t(1,:))

figure(4) plot(x,y(2,:),x,t(2,:))
