Импульсная характеристика цифрового фильтра является выходом, возникающим из модуля импульсной последовательности, заданной как
Можно сгенерировать импульсную последовательность несколькими способами; одним из простых способов является
imp = [1; zeros(49,1)];
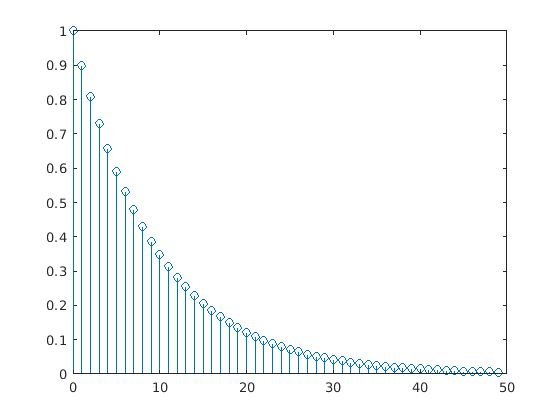
Импульсная характеристика простого фильтра с и является , который распадается экспоненциально.
b = 1; a = [1 -0.9]; h = filter(b,a,imp); stem(0:49,h)

Простой способ отображения импульсной характеристики - это Инструмент Визуализации Фильтра, fvtool.
fvtool(b,a)

Нажмите кнопку Импульсная характеристика, на панели инструментов выберите в меню «Анализ» > «Импульсная характеристика» или введите следующий код, чтобы получить экспоненциальный распад однополюсной системы.
fvtool(b,a,'Analysis','impulse')
