В этом примере показано, как наложить линейный график на ступенчатом графике.
Задайте данные, чтобы построить.
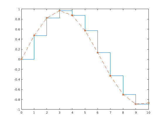
alpha = 0.01; beta = 0.5; t = 0:10; f = exp(-alpha*t).*sin(beta*t);
Отобразите f как ступенчатый график. Используйте hold функция, чтобы сохранить ступенчатый график. Добавьте линейный график f использование пунктирной линии с маркерами-звездочками.
stairs(t,f) hold on plot(t,f,'--*') hold off

Используйте axis функционируйте, чтобы установить пределы по осям. Пометьте ось X и добавьте заголовок на график.
axis([0,10,-1.2,1.2]) xlabel('t = 0:10') title('Stairstep plot of e^{-(\alpha*t)} sin\beta*t')
