В этом примере показано, как создать множество 2D графиков в MATLAB®.
plot функция построила простые графики значений X и Y.
x = 0:0.05:5; y = sin(x.^2); figure plot(x,y)

Линейные графики могут отобразить несколько множеств x и y данных.
y1 = sin(x.^2); y2 = cos(x.^2); plot(x,y1,x,y2)

bar функция создает вертикальные диаграммы. barh функция создает горизонтальные диаграммы.
x = -2.9:0.2:2.9; y = exp(-x.*x); bar(x,y)

stairs функция создает ступенчатый график. Это может создать ступенчатый график значений Y только или ступенчатый график значений X и Y.
x = 0:0.25:10; y = sin(x); stairs(x,y)

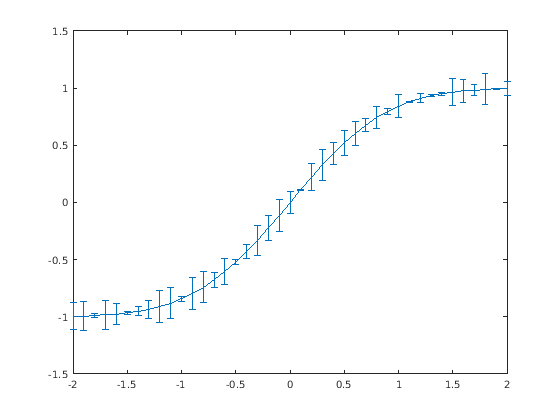
errorbar функция чертит линию график значений X и Y и накладывает вертикальное значение погрешности на каждое наблюдение. Чтобы задать размер значения погрешности, передайте дополнительный входной параметр errorbar функция.
x = -2:0.1:2; y = erf(x); eb = rand(size(x))/7; errorbar(x,y,eb)

polarplot функция строит полярный график угловых значений в theta (в радианах) по сравнению со значениями радиуса в rho.
theta = 0:0.01:2*pi; rho = abs(sin(2*theta).*cos(2*theta)); polarplot(theta,rho)

stem функция чертит маркер для каждого значения X и Y с вертикалью, подключенной параллельно к общей базовой линии.
x = 0:0.1:4; y = sin(x.^2).*exp(-x); stem(x,y)

scatter функция чертит график рассеивания значений X и Y.
load patients Height Weight Systolic scatter(Height,Weight) xlabel('Height') ylabel('Weight')

Используйте дополнительные аргументы для scatter функция, чтобы задать размер маркера и цвет. Используйте colorbar функционируйте, чтобы показать цветовую шкалу на текущей системе координат.
scatter(Height,Weight,20,Systolic) xlabel('Height') ylabel('Weight') colorbar
