exponenta event banner

nctcdf

Нецентральная кумулятивная функция распределения t

Синтаксис

p = nctcdf(x,nu,delta)
p = nctcdf(x,nu,delta,'upper')

Описание

p = nctcdf(x,nu,delta) вычисляет нецентральный t cdf в каждом значении в x использование соответствующих степеней свободы в nu и параметры нецентрированности в deltaX\nu, и delta могут быть векторы, матрицы или многомерные массивы, которые имеют тот же размер, который является также размером p. Скалярный вход для x\nu, или delta расширен до постоянного массива с теми же размерностями как другие входные параметры.

p = nctcdf(x,nu,delta,'upper') возвращает дополнение нецентрального t cdf в каждом значении в x, использование алгоритма, который более точно вычисляет экстремальные верхние вероятности хвоста.

Примеры

свернуть все

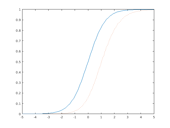
Сравните нецентральный t cdf с DELTA= 1 к t cdf с тем же количеством степеней свободы (10).

x = (-5:0.1:5)';
p1 = nctcdf(x,10,1);
p = tcdf(x,10);
plot(x,p,'-',x,p1,':')

Figure contains an axes object. The axes object contains 2 objects of type line.

Ссылки

[1] Эванс, M., Н. Гастингс и Б. Пикок. Статистические Распределения. 2-й редактор, Хобокен, NJ: John Wiley & Sons, Inc., 1993, стр 147–148.

[2] Джонсон, N. и С. Коц. Распределения в Статистике: Непрерывные одномерные распределения 2. Хобокен, NJ: John Wiley & Sons, Inc., 1970, стр 201–219.

Расширенные возможности

Генерация кода C/C++
Генерация кода C и C++ с помощью MATLAB® Coder™.

Представлено до R2006a