Подобно нецентральному χ2 распределение, тулбокс вычисляет нецентральные вероятности распределения F как взвешенную сумму неполных бета-функций с помощью вероятностей Пуассона в качестве весов.
Я (x|a, b) являюсь неполной бета-функцией параметрами a и b, и δ является параметром нецентрированности.
Как с χ2 распределение, распределение F является особым случаем нецентрального распределения F. Распределение F является результатом взятия отношения χ2 случайные переменные каждый разделенный на его степени свободы.
Если числитель отношения является нецентральной случайной переменной хи-квадрата, разделенной на ее степени свободы, получившееся распределение является нецентральным распределением F.
Главное приложение нецентрального распределения F должно вычислить степень теста гипотезы относительно конкретной альтернативы.
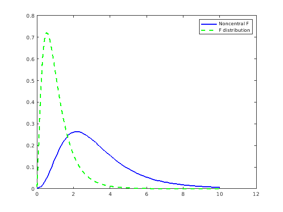
Вычислите PDF нецентрального распределения F со степенями свободы NU1 = 5 и NU2 = 20, и параметр нецентрированности DELTA = 10. Для сравнения также вычислите PDF распределения F с теми же степенями свободы.
x = (0.01:0.1:10.01)'; p1 = ncfpdf(x,5,20,10); p = fpdf(x,5,20);
Постройте PDF нецентрального распределения F и PDF распределения F на той же фигуре.
figure; plot(x,p1,'b-','LineWidth',2) hold on plot(x,p,'g--','LineWidth',2) legend('Noncentral F','F distribution')

ncfcdf | ncfpdf | ncfinv | ncfstat | ncfrnd | random