exponenta event banner

KernelDistribution

Объект вероятностного распределения ядра

Описание

KernelDistribution объект состоит из параметров, описания модели и выборочных данных для непараметрического сглаживающего ядро распределения.

Ядерное распределение является непараметрической оценкой функции плотности вероятности (PDF) случайной переменной.

Ядерное распределение использует следующие опции.

ОпцияОписаниеВозможные значения
KernelТип функции ядраnormalполе, triangle, epanechnikov
BandwidthПараметр сглаживания ядраBandwidth > 0

Создание

Существует несколько способов создать KernelDistribution объект вероятностного распределения.

  • Соответствуйте распределению к использованию данных fitdist.

  • В интерактивном режиме соответствуйте распределению к данным с помощью приложения Distribution Fitter.

Свойства

развернуть все

Параметры распределения

Тип функции ядра в виде допустимого имени типа функции ядра.

Полоса пропускания окна сглаживания ядра в виде значения положительной скалярной величины.

Типы данных: single | double

Характеристики распределения

Это свойство доступно только для чтения.

Логический флаг для усеченного распределения в виде логического значения. Если IsTruncated равняется 0, распределение не является усеченным. Если IsTruncated равняется 1, распределение является усеченным.

Типы данных: логический

Это свойство доступно только для чтения.

Интервал усечения для вероятностного распределения в виде вектора из скалярных значений, содержащих более низкие и верхние контуры усечения.

Типы данных: single | double

Другие свойства объектов

Это свойство доступно только для чтения.

Имя вероятностного распределения в виде вектора символов.

Типы данных: char

Это свойство доступно только для чтения.

Данные, используемые для распределения, соответствующего в виде структуры, содержащей следующее:

  • data: Вектор данных используется для подбора кривой распределения.

  • cens: Цензурирование вектора, или пустой, если ни один.

  • freq: Вектор частоты, или пустой, если ни один.

Типы данных: struct

Функции объекта

cdfКумулятивная функция распределения
gatherСоберите свойства объекта Statistics and Machine Learning Toolbox от графического процессора
icdfОбратная кумулятивная функция распределения
iqrМежквартильный размах
meanСреднее значение вероятностного распределения
medianМедиана вероятностного распределения
negloglikОтрицательная логарифмическая правдоподобность вероятностного распределения
pdfФункция плотности вероятности
randomСлучайные числа
stdСтандартное отклонение вероятностного распределения
truncateУсеченный объект вероятностного распределения
varОтклонение вероятностного распределения

Примеры

свернуть все

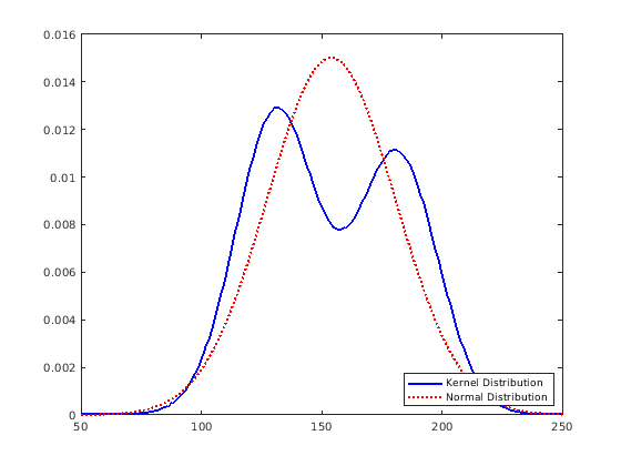
Загрузите выборочные данные. Визуализируйте терпеливые данные о весе с помощью гистограммы.

load hospital
histogram(hospital.Weight)

Figure contains an axes object. The axes object contains an object of type histogram.

Гистограмма показывает, что данные имеют два режима, один для пациенток и один для штекерных пациентов.

Создайте объект вероятностного распределения путем подбора кривой ядерному распределению к терпеливым данным о весе.

pd_kernel = fitdist(hospital.Weight,'Kernel')
pd_kernel = 
  KernelDistribution

    Kernel = normal
    Bandwidth = 14.3792
    Support = unbounded

Для сравнения создайте другой объект вероятностного распределения путем подбора кривой нормальному распределению к терпеливым данным о весе.

pd_normal = fitdist(hospital.Weight,'Normal')
pd_normal = 
  NormalDistribution

  Normal distribution
       mu =     154   [148.728, 159.272]
    sigma = 26.5714   [23.3299, 30.8674]

Задайте x значения и вычислите PDF каждого распределения.

x = 50:1:250;
pdf_kernel = pdf(pd_kernel,x);
pdf_normal = pdf(pd_normal,x);

Постройте PDF каждого распределения.

plot(x,pdf_kernel,'Color','b','LineWidth',2);
hold on;
plot(x,pdf_normal,'Color','r','LineStyle',':','LineWidth',2);
legend('Kernel Distribution','Normal Distribution','Location','SouthEast');
hold off;

Figure contains an axes object. The axes object contains 2 objects of type line. These objects represent Kernel Distribution, Normal Distribution.

При подборе кривой ядерному распределению вместо одномодового распределения такой, когда нормальное показывает отдельные режимы для розеточных и штекерных пациентов.

Расширенные возможности

Введенный в R2013a