phased.CosineAntennaElement объектные модели антенный элемент, ответ которого следует за косинусной функцией, повышенной до заданной степени и в азимуте и в направлениях вертикального изменения.
Объект возвращает field response (также названный field pattern)
из антенного элемента косинуса.
В этом выражении
az является углом азимута.
el является углом возвышения.
Экспоненты m и n являются вещественными числами, больше, чем или равный нулю.
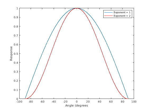
Ответ задан для азимута и углов возвышения между-90 ° и 90 °, включительно, и всегда положителен. Нет никакого ответа в задней стороне антенны косинуса. Диаграмма направленности косинуса достигает максимального значения 1 в азимуте на 0 ° и вертикальном изменении на 0 °. Большие значения экспоненты сужают диаграмму направленности элемента и увеличивают направленность.
power response (или power pattern) является значением в квадрате полевого ответа.
Когда вы используете антенный элемент косинуса, вы задаете экспоненты шаблона косинуса с помощью CosinePower свойство и операционный частотный диапазон антенны с помощью FrequencyRange свойство.
Этот пример показывает эффект концентрации ответа антенны косинуса путем увеличения экспоненты фактора косинуса. Пример вычисляет и строит ответ косинуса для экспонент, равных 1 и 2 для одного угла между-90 и 90 градусами. Угол может представлять азимут или вертикальное изменение.
theta = -90:.01:90; costh1 = cosd(theta); costh2 = costh1.^2; plot(theta,costh1) hold on plot(theta,costh2,'r') hold off legend('Exponent = 1','Exponent = 2','location','northeast'); xlabel('Angle (degrees') ylabel('Response')

В этом примере показано, как создать антенну с ответом в квадрате косинусом и в азимуте и в вертикальном изменении. Операционный частотный диапазон антенны составляет 1 - 10 ГГц. Постройте 3-D ответ антенны на уровне 5 ГГц.
sCos = phased.CosineAntennaElement(... 'FrequencyRange',[1 10]*1e9,'CosinePower',[2 2]); pattern(sCos,5e9,[-180:180],[-90:90],'CoordinateSystem',... 'Polar','Type','powerdb')
