Этот пример моделирует газотурбинную вспомогательную силовую установку (ВСУ), основанную на цикле Брайтона. Блоки Компрессора и Турбины являются собственными компонентами на основе Библиотеки Газа Основы Simscape™. Входная мощность к системе представлена инжекцией тепла в камеру сгорания; фактическая химия сгорания не моделируется. Один вал соединяет компрессор и турбину так, чтобы степень от турбины управляла компрессором. APU является свободной турбиной, которая далее расширяет выхлопной поток, чтобы произвести выходную мощность.
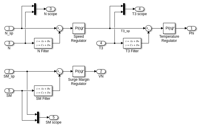
Три ПИД-регулятора регулируют скорость вала, турбинную входную температуру и поле скачка компрессора. Системные входные параметры заданы для трех сценариев: различная скорость вала, различное поле скачка и различное открытие лопасти APU. Выполнение первого сценария продолжает типичную операционную линию на карте компрессора. Выполнение вторых и третьих сценариев показывает, где максимальная выходная мощность и максимальный глобальный КПД происходят.




Этот рисунок показывает анимацию Цикла Брайтона на температурно-энтропийной схеме в зависимости от времени. Пять точек цикла на фигуре соответствуют измерениям датчика, пометил "T,s 1" к "T, s 5", соответственно.



