Этот пример показывает простой способ смоделировать тормозную систему ABS. Модель показывает скоростные ответы профиля, достигнутые для CG транспортного средства и колес.
Следующий рисунок показывает модель системы ABS с тестовой обвязкой. Выход модели является графиком скоростного профиля, достигнутого для CG транспортного средства и колес.

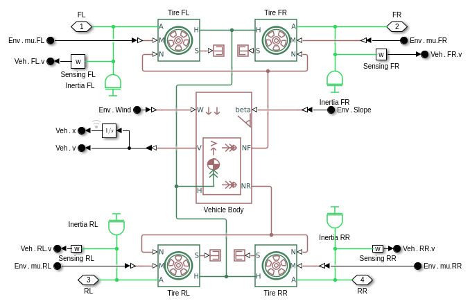
Эта подсистема показывает моделирование кузова с этими четырьмя колесами.

Эта подсистема показывает моделирование тормозов с ABS.

На основе данных входных параметров модель генерирует график скоростного профиля, достигнутого для CG транспортного средства и колес.
