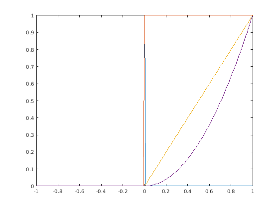
Поскольку MATLAB® является языком программирования, бесконечное множество различных сигналов возможно. Вот некоторые операторы, которые генерируют модульный импульс, модульный шаг, модульный пандус и модульную параболу.
t = (-1:0.01:1)'; impulse = t==0; unitstep = t>=0; ramp = t.*unitstep; quad = t.^2.*unitstep;
Все эти последовательности являются вектор-столбцами, которые наследовали их формы от t. Постройте последовательности.
plot(t,[impulse unitstep ramp quad])

Сгенерируйте и постройте прямоугольную волну с периодом 0.5 и амплитуда 0.81.
sqwave = 0.81*square(4*pi*t); plot(t,sqwave)
