Панель инструментов Simulink: Доступ и обнаруживает возможности Simulink, когда вам нужны они
Simulink® Панель инструментов содержит компоненты, которые были ранее доступны в меню и панелях инструментов. Чтобы поддержать задачи рабочего процесса обычного пользователя, новые вкладки под названием Simulation, Debug, Modeling, Format и Apps обеспечивают функциональность, соответствующую каждой задаче.

Вкладка Apps обеспечивает галерею приложений от семейства продуктов Simulink. Приложения могут открыть новую контекстную вкладку, отдельное окно, или они могут быть ярлыком параметрам конфигурации.
Когда вы выбираете компонент модели, контекстная вкладка активируется, отображая инструменты, чтобы помочь вам на шаге в вашем рабочем процессе. Например, когда вы выбираете блок подсистемы, вкладка Subsystem появляется. Если вы выбираете Stateflow® стройте диаграмму, вкладка State Chart появляется. Когда блок или график больше не выбираются, контекстные вкладки исчезают.

Панель быстрого доступа содержит часто используемые опции те, которые сохраняют, отменяют, и восстановление.
![]()
После открытия галереи можно отметить кнопки как избранное. Кнопки, которые являются избранным, появляются наверху галереи для более быстрого доступа.

Можно настроить опции панели инструментов путем добавления команд и подменю в панель меню и контекстные меню для Редактора Simulink® и Редактора Stateflow®. Смотрите Добавление элементов к Меню Редактора моделей.
Следующие таблицы приводят новые элементы Панели инструментов Simulink, которые отличаются от Редактора Simulink пункты строки меню. Многие функции и опции, которые были ранее скрыты в рамках меню панели инструментов, теперь непосредственно доступны от вкладок на Панели инструментов Simulink.
| Пункт строки меню | Эквивалентная панель инструментов |
|---|---|
New >
| Simulation > New >
|
Open (Ctrl+O) | Simulation > Open (Ctrl+O) |
Open Recent | Simulation > Open > Recent Files. |
Save (Ctrl+S) | Simulation > Save (Ctrl+S) |
Save as | Simulation > Save > Save as |
Project > Create Project from Model | Simulation > New > Project > New Project from this Model |
Project >
| Откройте свой проект. Simulation > Project >
|
Export Model to >
| Simulation > Save >
|
Reports > System Design Description | Modeling > Design Gallery > System Design Report |
Reports > System Requirements | Apps > Requirements Manager > Share > Generate Model Traceability Report |
Model Properties > Model Properties | Modeling > Model Settings > Model Properties |
Model Properties > Link to Data Dictionary | Modeling > Design Gallery > Link to Data Dictionary |
Model Properties >
| Откройте свою диаграмму Stateflow. Modeling > Chart Properties >
|
Link to Data Dictionary | Вкладка Modeling > Model Settings > Model Properties > Data |
Print >
| Simulation > Print >
|
| Simulink Preferences | Modeling > Environment > Simulink Preferences |
Stateflow Preferences >
| Откройте свою диаграмму Stateflow. Format > Style >
|
Выход из MATLAB® (Ctrl+Q) | Выход из MATLAB из MATLAB |
| Пункт строки меню | Эквивалентная панель инструментов |
|---|---|
Undo (Ctrl+Z) | (Ctrl+Z) |
Redo (Ctrl+Y) | (Ctrl+Y) |
Cut (Ctrl+X) | (Ctrl+X) |
Copy (Ctrl+C) | (Ctrl+C) |
Copy Current View to Clipboard >
| Format > Screenshot
|
Paste (Ctrl+V) | (Ctrl+V) |
Paste Duplicate Inport | Щелкнуть правой кнопкой. Paste Duplicate Inport |
Select All (Ctrl+A) | (Ctrl+A) |
Comment Through (Ctrl+Shift+Y) | Debug > Comment Through
|
Comment Out (Ctrl+Shift+X) | Debug > Comment Out
|
Delete | Используйте клавишу DELETE. |
Find | Modeling > Find
|
Find Referenced Variables | Modeling > Find > Find Ref Variables |
Find & Replace in Chart | Откройте свою диаграмму Stateflow. Modeling > Find > Find & Replace in Chart |
Bus Editor | Modeling > Design Gallery > Bus Editor |
Lookup Table Editor | Modeling > Design Gallery > Lookup Table Editor |
| Пункт строки меню | Эквивалентная панель инструментов |
|---|---|
Library Browser | Simulation > Library Browser
|
Model Explorer > Model Explorer | Modeling > Design Gallery > Model Explorer |
Model Explorer >
| Modeling > Design Gallery >
|
Variant Manager | Modeling > Design Gallery > Variant Manager |
Project | Откройте свой проект. Simulation > Project > View Project |
Model Dependency Viewer >
| Modeling > Design > Model Dependencies >
|
Diagnostic Viewer | Debug > Diagnostics > Diagnostic Viewer
|
Schedule Editor | Modeling > Design Gallery > Schedule Editor |
Requirements at This Level
| Щелкните правой кнопкой по холсту. Requirements at This Level >
|
Model Browser > Show Model Browser | Modeling > Environment > Model Browser |
Model Browser >
| Modeling > Environment > Model Browser >
|
Property Inspector | Modeling > Design Gallery > Property Inspector (Ctrl+Shift+I) |
Notes | Modeling > Design Gallery > Notes (Ctrl+Shift+N) |
Model Data Editor | Modeling > Design Gallery > Model Data Editor (Ctrl+Shift+E) |
Viewmarks > Viewmark This View | Simulation > Save > Save Viewmark |
Viewmarks > Show Viewmarks | Simulation > Open > Open Viewmarks |
Configure Toolbars | Modeling > Environment > Simulink Preferences |
Toolbars | Modeling > Environment > Toolstrip |
Status Bar | Modeling > Environment > Status Bar |
Explorer Bar | Modeling > Environment > Explorer Bar |
Navigate >
| Используйте навигационные стрелки |
Navigate > Previous Tab | (Ctrl+Shift+Backtab) |
Navigate > Next Tab | (Ctrl+Tab) |
Zoom >
| Modeling > Environment> Zoom >
|
Smart Guides | Modeling > Environment > Smart Guides |
| Пункт строки меню | Эквивалентная панель инструментов |
|---|---|
Interface | Modeling > Design Gallery > Model Interface |
Library Links >
| Debug > Information Overlays
|
Sample Time >
| Debug > Information Overlays
|
Function Connectors | Debug > Information Overlays
|
Blocks >
| Debug > Information Overlays
|
Blocks > Tool Tip Options >
| Debug > Information Overlays
|
Errors & Warnings | Debug > Diagnostics > Edit-Time Errors & Warnings |
Signals & Ports >
| Debug > Information Overlays
|
Simscape >
| Debug > Information Overlays
|
Simscape >
| Debug > Output Values >
|
Data Display in Simulation >
| Debug > Output Values >
|
Stateflow Animation | См. Stateflow Информация о релизах. |
Highlight Signal to Source | Debug > Trace Signal > Trace to Source
|
Highlight Signal to Destination | Debug > Trace Signal > Trace to Destination
|
Remove Highlighting | Debug > Trace Signal > Remove trace
|
Hide Automatic Names | Выберите блок (блоки). Block > Name
|
Hide Markup | Format > Show Markup
|
| Пункт строки меню | Эквивалентная панель инструментов |
|---|---|
Refresh Blocks | Modeling > Update Model > Refresh Blocks
|
Subsystem & Model Reference > Create Subsystem from Selection | Выберите блоки, чтобы создать подсистему. Multiple > Create Gallery > Create Subsystem |
Subsystem & Model Reference > Expand Subsystem | Выберите подсистему. Subsystem > Expand
|
Subsystem & Model Reference > Convert to >
| Выберите подсистему. Subsystem > Convert >
|
Subsystem & Model Reference > Model Block Normal Mode Visibility | Simulation > Prepare Gallery > Normal Mode Visibility |
Subsystem & Model Reference > Refresh Selected Model Block | Выберите блок Model. Model Block > Refresh |
Subsystem & Model Reference > Create Protected Model for Selected Model Block | Выберите блок Model. Model Block > Protect |
Format > Font Style | Format |
Format > Text Alignment | Дважды кликните текст. Используйте всплывающее меню. |
Format >
| Format >
|
Rotate & Flip >
| Выберите блок. Format >
|
Arrange >
| Format >
|
Mask >
| Выберите блок. Block >
|
Mask > Create Model Mask | Modeling > Component Gallery > Create Model Mask |
Library Link >
| Выберите соединенный блок библиотеки. Subsystem >
|
Signal & Ports >
| Приложения Simulation > Prepare Gallery |
Signals & Ports >
| Щелкните правой кнопкой по блоку. Signals & Ports >
|
Signal & Ports > Signal Hierarchy | Кликните по сигналу. Signal > Signal Hierarchy |
Block Parameters | Щелкните правой кнопкой по блоку. Block Parameters |
Properties | Щелкните правой кнопкой по блоку. Properties |
| Пункт строки меню | Эквивалентная панель инструментов |
|---|---|
Update Diagram | Modeling > Update Model (Ctrl+D) |
Model Configuration Parameters | Modeling > Model Settings |
Mode >
| Simulate >
|
Mode >
| Apps > SIL/PIL Manager > SIL/PIL
|
Mode > External | Вкладка Hardware появится слева от вкладки Apps для всех моделей, сконфигурированных, чтобы работать на оборудовании. Чтобы сконфигурировать вашу систему, которая будет запущена на оборудовании во вкладке Modeling, нажимают Model Settings. В панели Hardware Implementation Configuration Parameters выберите свою аппаратную плату из выпадающего списка. Если ваша аппаратная плата выбрана, откройте опции Target hardware resources, и под Groups выбирают External Mode. |
Data Display >
| Debug > Output Values >
|
Stateflow Animation >
| Откройте свою диаграмму Stateflow. Скорость анимации Debug >>
|
Fast Restart | Simulation > Fast Restart
|
Step Back | Simulation > Step Back
|
Run | Simulation > Run
|
Pacing Options | Simulation > Run > Simulation Pacing
|
Step Forward | Simulation > Step Forward
|
Stop | Simulation > Stop
|
Output >
| Simulation > Review Results Gallery >
|
Output >
| Simulation > Prepare Gallery
|
Stepping Options > | Simulation > Step Back > Configure simulation stepping
|
Debug >
| Debug >
|
Debug > Stateflow Breakpoints and Watch Window | Откройте свою диаграмму Stateflow. Debug > Breakpoints List
|
Debug > Simulation Target for MATLAB and Stateflow | Modeling > Model Settings > Simulation Target |
Debug >
| Откройте свою диаграмму Stateflow. Debug >
|
Debug > MATLAB and Stateflow Error Checking Options > Detect Cycles | Debug > Diagnostics > Detect Cyclical Behavior |
| Пункт строки меню | Эквивалентная панель инструментов |
|---|---|
Model Advisor >
| Modeling > Model Advisor
|
Metrics Dashboard | Apps > Metrics Dashboard |
Refactor Model >
| Apps >
|
Refactor Model > Model Transformer | Apps > Model Transformer |
Model Slicer | Apps > Model Slicer |
Model Dependencies > Model Dependency Viewer >
| Modeling > Design Gallery > Model Dependencies |
Model Dependencies
| Modeling > Compare
|
Compare To | Modeling > Compare > Compare Models
|
Simscape >
| Apps >
|
Performance Tools >
| Debug > Performance Advisor >
|
Requirements >
| Apps > Requirements Manager >
|
Requirements > Reports >
| Apps > Requirements Manager >
|
Requirements > Requirements at This Level >
| Щелкните правой кнопкой по холсту. Requirements at This Level >
|
Requirement > Links File >
| Apps > Requirements Manager >
|
Requirements > Settings | Apps > Requirements Viewer > Link Settings |
Control Design >
| Apps >
|
Control Design > Linear Analysis Points >
| Щелкните правой кнопкой по сигналу. Apps > Linearization Manager >
|
Parameter Estimation | Apps > Parameter Estimator |
Response Optimization | Apps > Response Optimizer |
Sensitivity Analysis | Apps > Sensitivity Analyzer |
Test Harness >
| Apps > Simulink Test >
|
Observers >
| Щелкните правой кнопкой по холсту. Observers >
|
Test Manager | Apps > Simulink Test > Simulink Test Manager |
Design Verifier
| Apps > Design Verifier >
|
Design Verifier > Model Slicer | Apps > Model Slicer |
Coverage > Open Results Explorer
| Apps > Coverage Analyzer >
|
Data Type Design >
| Apps >
|
| Пункт строки меню | Эквивалентная панель инструментов |
|---|---|
C/C++ Code > Code Generation Report >
| Эти опции могут быть найдены при помощи Embedded Coder, Simulink Coder или AUTOSAR Component Designer. Путь показывают с помощью Embedded Coder. Для Simulink Coder или AUTOSAR Component Designer, выберите те приложения из галереи Apps. Apps > Embedded Coder > C Code >
|
C/C++ Code >
| Эти опции могут быть найдены при помощи Embedded Coder, Simulink Coder или AUTOSAR Component Designer. Путь показывают с помощью Embedded Coder. Для Simulink Coder или AUTOSAR Component Designer, выберите те приложения из галереи Apps. Apps > Embedded Coder > C Code >
|
C/C++ Code > Build Selected Subsystem | Щелкните правой кнопкой по подсистеме. C/C++ Code > Build This Subsystem |
C/C++ Code >
| Щелкните правой кнопкой по функции или S-функции. C/C++ Code >
|
HDL Code >
| Apps > HDL Coder > HDL Code >
|
PLC Code >
| Apps > PLC Coder > PLC Code >
|
Data Objects >
| Modeling > Design Gallery >
|
External Mode Control Panel | Apps > Run on Custom Hardware > Hardware > Prepare Gallery > Control Panel |
Simulink Code Inspector | Apps > Code Inspector |
Verification Wizards >
| Apps >
|
Polyspace >
| Apps > Polyspace Code Verifier >
|
DO Qualification Kit >
| Apps > DO Qualification Kit >
|
DO Qualification Kit > Qualification Tests
| Apps > DO Qualification Kit > Run Qualification Tests
|
IEC Certification Kit >
| Apps > IEC Certification Kit >
|
IEC Certification Kit > Validation Tests >
| Apps > IEC Certification Kit > Run Validation Tests
|
| Пункт строки меню | Эквивалентная панель инструментов |
|---|---|
Library Browser | Simulation > Library Browser
|
Model Explorer | Modeling > Design Gallery > Model Explorer |
Report Generator | Apps > Report Generator |
Requirements Editor | Apps > Requirements Manager > Requirements Editor |
MPlay Video Viewer | Apps > Video Viewer |
Robot Operating System >
| Откройте свою модель ROS. Simulation > Prepare Gallery >
|
Simulink Real-Time | Apps > Simulink Real-Time |
Run on Target Hardware >
| Apps >
|
SoC Builder | Откройте свой проект SoC. System on Chip > Configure, Build & Deploy |
Help | Используйте панель быстрого доступа |
Найдите, что действия выполняют использование Редактора Simulink средство поиска
Можно теперь получить доступ к действиям в Редакторе Simulink с помощью ярлыка Ctrl+..

Чтобы включить контекстно-зависимый поиск, выберите часть модели перед использованием ярлыка меню действия.

Анимация для сообщений и функций Simulink
Используйте анимацию, чтобы подсветить и анимировать вызовы функции и поток сообщений между блоками.
Этот пример показывает тихий из анимированного вызова функции Simulink.

К анимации доступа, в окне модели, щелкают правой кнопкой и выбирают Animation Speed и задают скорость анимации как SlowСредняя, или Fast.
Вызовите редактирование текста для выбора с помощью горячей клавиши
Используйте F2 на Linux® и Windows® платформы и command+Enter на платформах Macintosh, чтобы отредактировать блок, линию, область и текст аннотации.
Для большего количества горячих клавиш смотрите Клавиатуру и Действия мыши для Моделирования Simulink.
Обновите маршрутизацию линии, затронутую скриптами
При использовании скрипта, чтобы обновить модель, линии могут перекрыть другие линии и препятствия в модели. Можно теперь улучшить маршрутизацию линии с помощью параметра модели LineUpdate со значениями 'immediate', 'deferred', или 'none' (значение по умолчанию). Когда установлено в 'deferred', маршрутизация линии задерживается, пока скрипт не приостановлен или завершен. Чтобы выполнить задержанную маршрутизацию линии в рамках скрипта, используйте функцию Simulink.BlockDiagram.routeLine или сохраните модель с функцией save_system.
Создайте условно выполняемые подсистемы из пустых выборов
Когда вы перетаскиваете рамку выделения вокруг пустой области холста, можно теперь создать включенный, инициированный, и подсистемы вызова функций в дополнение к ранее доступным подсистемам и областям.

Для КПД можно использовать эти ярлыки.
Чтобы выбрать подсвеченную опцию, можно кликнуть по рамке выделения. Например, после рисования рамки выделения, кликните по нему, чтобы создать подсистему.
Чтобы выбрать подсвеченную опцию, можно нажать Enter. Например, после навигации к опции с клавишами со стрелками, нажмите Enter, чтобы создать отображенную опцию.
Чтобы выбрать опцию, не перейдя к нему, нажмите номер, сопоставленный с опцией. Например, чтобы создать подсистему вызова функций, нажмите 4.
Выровняйте ребра при изменении размеров блоков и аннотаций
При изменении размеров блоков и аннотаций, умные руководства теперь помогают вам выровнять их ребра.

Simulation Manager: Сконфигурируйте визуализацию симуляции и сохраните сеансы симуляции
Просмотрите состояние входных параметров симуляции и выходных параметров, в то время как симуляции прогрессируют. Режим конструктора позволяет вам определять тренды в симуляциях и определять, должны ли симуляции продолжиться.
Режим конструктора позволяет вам выбрать график рассеивания или объемную поверхностную диаграмму визуализировать данные моделирования включая входные параметры, выходные параметры и состояние. Можно сконфигурировать свойства графика, такие как график помечает, карты цветов и оси графика, чтобы удовлетворить потребностям визуализации.
Simulation Manager теперь также позволяет вам сохранять свои результаты симуляции и настройки графика в файле к повторному использованию с новыми симуляциями.

Панели инструментальной панели: Протестируйте и отладьте свои модели с помощью инструментальной панели, которая доступна в иерархии модели
Продвиньте группу блоков Инструментальной панели в панель, чтобы создать инструментальную панель средств управления и индикаторов, который накладывает вашу модель и последовательно отображается в иерархии модели. Панель остается в том же месте, когда вы перешли в модель, на которую ссылаются, подсистему или диаграмму Stateflow.
Чтобы создать панель, выберите один или несколько блоков Инструментальной панели в своей модели, сделайте паузу на замещающем знаке, который появляется выше выбора, и нажмите кнопку Promote Blocks to Panel.

Блоки продвинуты на панель, которая накладывает модель в холсте. Можно перейти через иерархию модели, включая в диаграмму Stateflow, и панель остается как наложение в том же положении. Перетащите панель, чтобы сменить ее положение.

Когда вы не используете панель, можно дважды кликнуть, чтобы минимизировать ее. Панель остается видимой в модели и занимает меньше места. Когда это необходимо, чтобы использовать панель, дважды кликните его снова.
![]()
Графики XY: Визуализируйте отношения между сигналами в Инспекторе Данных моделирования
Чтобы визуализировать отношения между регистрируемыми сигналами, можно добавить визуализацию XY в размещение в Инспекторе Данных моделирования. Можно просмотреть регистрируемые данные сигнала в процессе моделирования. Используя Visualization Settings XY, можно принять решение отобразить данные как линейный график или график рассеивания, настроить внешний вид графика и принять решение показать линию тренда.
Чтобы добавить визуализацию XY в ваше размещение, расширьте меню Layout и выберите Edit View. Затем перетащите мышью значок XY на подграфик, где вы хотите график XY.

Чтобы отобразить данные на графике по графику XY, выберите сигналы, соответствующие вашим данным о X и Y. Затем перетащите мышью их на график XY. Задайте, какой сигнал соответствует x данным и который соответствует y данным в меню, которое появляется в нижнем правом углу.

Можно добавить курсор, чтобы смотреть данные. Курсор в графике XY синхронизируется с курсором Графика временной зависимости.

Соедините блоки Инструментальной панели в своей модели в процессе моделирования
Можно соединить блоки Инструментальной панели в модели к параметрам, переменным и сигналам в модели во время симуляций режима Accelerator и нормального. Можно изменить связи и добавить новые связи. Например, можно изменить блок Display в модели, чтобы соединиться с восходящим сигналом, или можно соединить дополнительные сигналы с блоком Dashboard Scope в модели.
Соединение блока Dashboard к сигналу не отмечает сигнал для логгирования
Соединение блока Dashboard к сигналу в вашем номере модели дольше автоматически отмечает тот сигнал для логгирования. Можно выбрать, хотите ли вы к данным логов к рабочей области или файлу, независимому от связей блока Dashboard в вашей модели. Данные для сигналов, параметров и переменных, соединенных с блоками Инструментальной панели всегда, регистрируют Инспектору Данных моделирования.
Сохраните Simulink.SimulationData.Dataset объекты к MAT-файлу можно использовать в более ранних релизах
Когда вы используете exportToPrevious метод, чтобы сохранить данные в Simulink.SimulationData.Dataset возразите против MAT-файла, можно загрузить данные в более раннем релизе. save функция не поддерживает перекрестную совместимость версий для Dataset объекты.
Постоянное улучшение логгирования сигнала
Логгирование сигнала сохраняет один момент времени при переходах значения для сигналов с постоянным шагом расчета. В предыдущих релизах сигналы с постоянным шагом расчета регистрировались на самом быстром дискретном уровне в модели, приводящей к более регистрируемым точкам.
Когда вы симулируете модель от более раннего релиза, который регистрирует сигнал с постоянным шагом расчета, переменная логгирования для того сигнала содержит меньше точек данных.
Блок Scope отображает сигналы с постоянным шагом расчета параметрами удержания между переходами значения. Simulation Data Inspector и блок Dashboard Scope отображают сигналы с постоянным шагом расчета параметрами удержания в течение симуляции.

Программно отобразите данные на графике для любой симуляции выходной объект в Инспекторе Данных моделирования
plot функции для симуляции выводят объекты, теперь имеют сопоставимое поведение по умолчанию, чтобы отобразить данные на графике в Инспекторе Данных моделирования. plot функция для Simulink.SimulationData.Dataset и Simulink.SimulationData.DatasetRef объекты обновили поведение по умолчанию.
Новый plot функция обеспечивает то же поведение для этих объектов:
plot функция для simscape.logging.Node объект теперь имеет опцию, чтобы отобразить данные на графике в Инспекторе Данных моделирования.
Например, симулируйте vdp модель, сохраняя выходные данные в Dataset формат и график результаты:
simOut = sim('vdp','SaveOutput','on','SaveFormat','Dataset'); plot(simOut)
Можно также использовать Simulink.sdi.plot функционируйте, чтобы программно построить любой из перечисленных объектов, а также timeseries и timetable данные.
Сохраните выбрал Simulink.sdi.Run объекты к MLDATX-file
Можно сохранить, один или несколько выбрал Simulink.sdi.Run объекты к MLDATX-file с помощью export метод для Run возразите или Simulink.sdi.exportRun функция. Чтобы просмотреть данные, сохраненные в MLDATX-file, можно открыть файл MLDATX с помощью Инспектора Данных моделирования пользовательский интерфейс, или можно загрузить его с помощью Simulink.sdi.load функция.
Данные хранятся в Инспекторе Данных моделирования как Simulink.sdi.Run объекты. Run объект включает метаданные, сопоставленные с запуском, а также Simulink.sdi.Signal объекты, содержащие данные сигнала. Когда вы экспортируете данные от Инспектора Данных моделирования к MAT-файлу, данные сохранены как Simulink.SimulationData.Dataset объект, который не включает тот же набор метаданных.
Дополнительное моделирование управляет для графиков временной зависимости в Инспекторе Данных моделирования
Новые опции в Инспекторе Данных моделирования позволяют вам настраивать внешний вид графиков временной зависимости. Можно независимо скрыть или показать линии сетки по горизонтали и сетки по вертикали, принять решение скрыть границу графика и задать видимость и положение для меток в виде галочки и легенды.
Например, можно максимизировать область в графике временной зависимости, доступном, чтобы отобразить сигнал, когда вы перемещаете метки в виде галочки в осях и скрываете легенду.

Инспектор Данных моделирования предупреждает об улучшениях свойства
Сообщения отображены в Инспекторе Данных моделирования, использующем новую опцию Interpolation none. Можно также просмотреть и изменить свойство Description для сигналов, регистрируемых от Simscape™.
Дополнительная информация в Simulink.sdi.DiffRunResult и Simulink.sdi.DiffSignalResult объекты
Simulink.sdi.DiffRunResult и Simulink.sdi.DiffSignalResult объекты включают дополнительные свойства, содержащие информацию о результатах сравнения.
Simulink.sdi.DiffSignalResult объекты теперь включают Status свойство, которое предоставляет информацию о состоянии сравнения сигнала, такой как, были ли результаты сравнения в допуске. Diff свойство Simulink.sdi.DiffSignalResult объект является данными для фактического различия. В предыдущих релизах, Diff свойство было данными для абсолютной разности.
Simulink.sdi.DiffRunResult объекты теперь включают эти свойства:
GlobalTolerance — Структура, содержащая глобальные значения допуска, используется для сравнения запуска.
Summary — Указывает на количество сигналов в запуске с данным состоянием.
Скройте Инспектора Данных моделирования, Начинающего всплывающее окно
Задайте, отображает ли Инспектор Данных моделирования Начинающий модуль на запуске когда пустое использование опции Do not show this again в Начинающем модуле или Simulink.sdi.showGettingStarted функция.
Регистрация данных и средство просмотра сигнала блокируют поддержку моделей экспорта функций
R2019b добавляет логгирование и поддержку блока средства просмотра сигнала моделей экспорта функций. Можно использовать логгирование и предупредить, чтобы блоки средства просмотра протестировали модели экспорта функций как главные или модели, на которые ссылаются, и в контексте тестовой обвязки. Для примеров смотрите, что Тестовая Симуляция модели Экспорта функций Использует Генераторы Вызова функции, Тестовую Симуляцию модели Экспорта функций Используя диаграмму Stateflow и Тестовую Симуляцию модели Экспорта функций Используя Редактор Расписания.
Поддержка модели - ссылки блока FMU Import
Блок FMU Import поддерживает модель - ссылку для акселератора и быстрые режимы Accelerator для симуляции.
Ссылка подсистемы: Сохраните содержимое подсистемы в файле, на который можно сослаться в модели
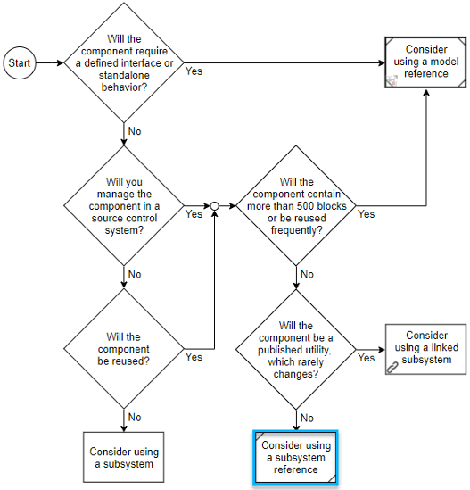
В R2019b можно сохранить содержимое подсистемы в файле SLX и сослаться на него с помощью блока Subsystem Reference. Эта функция помогает вам управлять отдельными подсистемами как компонентами модели. Можно использовать несколько блоков Subsystem Reference, чтобы сослаться на тот же файл подсистемы.
Можно идентифицировать ссылку подсистемы этими двумя треугольниками в противоположных углах значка блока.

Эта блок-схема обеспечивает начальную точку для решения, использовать ли ссылку подсистемы.

Для большего количества инструкций по выбору компонента см. Компонентно-ориентированные Руководства по моделированию и его похожие темы.
Чтобы узнать больше о подсистемах, на которые ссылаются, смотрите Ссылку Подсистемы.
Сообщения: Модель и генерирует Код С++ для составов программного обеспечения с основанной на сообщении коммуникацией
Можно теперь отправить и получить сообщения от корневого порта ввода и вывода модели и сгенерировать код C/C++, чтобы соединиться с промежуточным программным обеспечением или коммуникационным API операционной системы. Для примера смотрите Основанную на сообщении Связь Между Компонентами программного обеспечения.
Используйте основанную на сообщении связь между компонентами модели. Сообщения являются полезными артефактами моделирования, которые комбинируют события со связанными данными. Передайте блоки, обеспеченные в сообщениях, & библиотека Events справляются с производством, потреблением и устройством хранения данных сообщений.
Используя блоки из сообщений & библиотеки Events с блоками из SimEvents® библиотека упрощает более комплексные основанные на сообщении коммуникационные политики. Для получения дополнительной информации смотрите, что Моделирование передает Коммуникационные Шаблоны с SimEvents.
Кэш Simulink: генерация кода Поддержек и Stateflow
Файлы кэша Simulink теперь поддерживают артефакты Stateflow и генерация кода. Кэшируемые артефакты могут уменьшать время, требуемое для последовательной симуляции и генерации кода. Кэширование происходит автоматически, когда вы симулируете модели в акселераторе или быстром режиме Accelerator, или генерируете код для моделей. Когда файлы кэша Simulink доступны в папке кэша Симуляции, симуляция и генерация кода автоматически извлекают соответствующие артефакты из файла кэша Simulink. Чтобы совместно использовать файлы кэша Simulink с членами команды, можно сохранить их в сетевом месте.
Для получения дополнительной информации о файлах кэша Simulink смотрите Артефакты Сборки Доли для Более быстрой Симуляции и Генерации кода.
Различный Аналитический Инструмент Настройки: Расширенная функциональность для лучшего удобства пользования
От R2019b можно использовать эти расширенные функции в инструменте Variant Configuration Analysis:
Просмотрите различные условия для блока в данной различной настройке.
Скройте различный аналитический отчет настройки.
Для получения дополнительной информации смотрите, Анализируют Различные Настройки в Моделях, Содержащих Различные Блоки.
Средство просмотра порядка выполнения
Определите порядок выполнения в задачах. Отобразите числа порядка выполнения на блоках модели для каждой задачи. Смотрите Основанную на задаче Сортировку, чтобы Определить Порядок выполнения Блока.
Модульные обновления Simulink
Модульная возможность Simulink имеет эти изменения:
Блок Constant теперь наследовал модули от Simulink.Parameter свойство объекта Unit. В предыдущих релизах блок не наследовал модули от Simulink.Parameter объект.
Модуль от Simulink.Signal объект теперь задает входящий модуль для Data Store Read и блоки Data Store Write для области Data Store Memory. В предыдущих релизах эти блоки проигнорировали модуль от Simulink.Signal объект.
Simulink теперь поддерживает автоматические модульные преобразования на контурах виртуальных подсистем.
Глобальные данные на параметрах охраняют
Начиная в R2019b, параметры охраняют в сгенерированном коде с их соответствующими различными условиями в моделях Simulink, которые содержат Различные блоки. Для получения дополнительной информации смотрите, что Глобальные данные Охраняют: Параметры (Embedded Coder).
Перед R2019b защита параметра в сгенерированном коде поддерживалась только в моделях Simulink, которые содержали Различные блоки Subsystem.
Функциональность, удаляемая или измененная
Восстановите настройки, игнорируют косметические изменения
Изменение поведения
В R2019b, установке If any changes detected параметра конфигурации Rebuild игнорирует косметические изменения, такие как то, чтобы менять местоположение блока.
Сравнение модели: Сравните и блоки MATLAB function слияния с тремя путями
В R2019b сравнение модели Simulink поддерживает слияние с тремя путями для блоков MATLAB function. Используйте слияние модели с тремя путями, чтобы просмотреть конфликты, и слияние выбрало изменения в Функциональных блоках.
Для получения дополнительной информации смотрите, что Конфликты Твердости Используют Слияние Модели С тремя путями.
Проекты: Удалите файлы определения проекта
Можно теперь использовать matlab.project.deleteProject, чтобы легко остановить управление папка с проектом и удалить все связанные файлы определения проекта, не влияя на остающиеся файлы.
Сравните Ветви Git: Покажите различия и сохраните копии
В проекте под системой контроля версий Git™ можно теперь выбрать любые две версии и исследовать различия в файле. Можно показать различия между двумя ветвями разработки и сохранить копию выбранного файла на любой ветви. Смотрите Сравнивают Ветви и Сохраняют Копии.
Файлы Моделей Simulink: Сбросьте сжатие, чтобы уменьшать размер репозитория
Чтобы уменьшать размер репозитория Git, можно теперь сохранить отдельные файлы SLX без сжатия. Для получения дополнительной информации смотрите Уровень Сжатия SLX Набора.
Версионность словаря данных Simulink
В R2019b, когда вы сохраняете словарь данных в более новой версии Simulink и загружаете словарь в более старой версии Simulink, ошибка предлагает вам экспортировать словарь данных в более старую версию. Для получения дополнительной информации смотрите Использование Словаря для Моделей, Созданных с Различными Версиями Simulink.
Ранее, когда вы сохранили словарь данных в более новой версии Simulink и загрузили его в более старой версии, Simulink синхронизировал данные в словаре для использования с более старой версией.
Корневые обновления картопостроителя Inport
Корневой Картопостроитель Inport имеет эти изменения:
Инструмент больше не использует Инструмент Сравнения, чтобы помочь решить вопросы. Вместо этого сообщения в разделе SIMULATION READINESS описывают проблему.
Инструмент может теперь сопоставить входные параметры для моделей, которые содержат блокировки порта элемента шины.
createInputDataset функционируйте элементы шины поддержек
createInputDataset может теперь создать объекты набора данных для моделей, которые содержат блокировки порта элемента шины.
Обновления пользовательского интерфейса Редактора сигнала
Пользовательский интерфейс Редактора сигнала возможность ничьей от руки (вкладка Draw) теперь поддерживает:
Мультисенсорные жесты на сенсорном экране — Использование мультисенсорные жесты к панорамированию, повышению, касаются, и двойное касание. В R2019a поддерживались касание и жесты панорамирования. Можно теперь также зажать и двойное касание.
Перечисления — Взаимодействуют с и отображают перечисленные данные на графике
Для получения дополнительной информации смотрите, Создают Данные сигнала От руки Используя Мышь или Мультисенсорные Жесты.
Отредактируйте сохраненные целочисленные значения для объектов данных фиксированной точки
Для объектов данных фиксированной точки можно теперь просмотреть и отредактировать сохраненные целочисленные минимальные и максимальные значения, а также реальные значения. Когда тип данных Simulink.Parameter, Simulink.Signal, Simulink.Breakpoint, или Simulink.LookupTable объект оценивает к допустимой фиксированной точке, диалоговое окно свойства отображается выведенные свойства Stored Integer Minimum и Stored Integer Maximum.
Для получения дополнительной информации см.:
Создайте переменную из числового выражения для параметров блоков
Когда значение параметров блоков установлено к простому числовому выражению, можно создать переменную для выражения в том же месте, где вы редактируете значение. Щелкните
рядом с текстовым полем значения, затем выберите Create variable. В диалоговом окне Create New Data, набор название и местоположение для новой переменной, затем нажимают Create. Текстовое поле теперь отображает новую переменную.
Для получения дополнительной информации об определении значений параметров блоков при помощи числовых переменных смотрите Значения Параметров блоков Доли и Повторного использования путем Создания Переменных.
Доступ к рабочему пространству модели и словарю данных от холста модели
Ранее значок в левом нижнем углу холста модели указывал, что модель была соединена со словарем данных. В R2019b также появляется этот значок, когда существуют данные в рабочем пространстве модели. Кликните по значку, затем используйте меню, чтобы перейти к этим источникам данных.
Для получения дополнительной информации об использовании значка смотрите Среду Редактирования моделей.
Улучшения Model Data Editor
Несколько улучшений улучшаются, как вы управляете и редактируете данные при использовании Model Data Editor:
Специфичная для столбца фильтрация облегчает отображать и редактировать элементы интереса. Чтобы создать фильтр, укажите на заголовок столбца и кликните по значку фильтра.
Иерархическое отображение позволяет вам просматривать и редактировать сложные объекты, такие как порты элемента шины и объекты интерполяционной таблицы.
Для элементов на вкладке Signals отображение значения имени свойств в Property Inspector обеспечивает ту же среду редактирования как другие вкладки.
Для получения дополнительной информации об использовании Model Data Editor смотрите Configure Data Properties при помощи Model Data Editor.
Тип набора точки останова должен совпадать со спецификацией для Simulink.LookupTable объекты
В R2019b, когда вы используете командную строку, чтобы установить Breakpoints свойство Simulink.LookupTable возразите против набора точки останова, который не совпадает с типом, заданным BreakpointsSpecification свойство, Simulink сообщает об ошибке.
Ранее, когда вы устанавливаете Breakpoints свойство Simulink.LookupTable объект из командной строки, программное обеспечение обновило BreakpointsSpecification совпадать с типом набора точки останова. В R2019b необходимо задать BreakpointsSpecification перед установкой Breakpoints.
Преобразуйте переменные в Simulink.Parameter объекты из контекстного меню
В R2019b можно более легко преобразовать переменную в Simulink.Parameter объект при помощи контекстного меню и в Model Explorer и в Model Data Editor:
В Model Explorer, в панели Contents, щелкают правой кнопкой по переменной и из контекстного меню, выбирают Convert to parameter object.
В Model Data Editor щелкните правой кнопкой по строке, которая содержит переменную и из контекстного меню, выберите Convert to parameter object.
Для больше при использовании объектов данных задать значения для параметров, смотрите Объекты данных.
Функции Simulink.findIntEnumType и Simulink.clearIntEnumType Примененный пользовательские классы перечисления
Ранее функции Simulink.findIntEnumType и Simulink.clearIntEnumType примененный все заданные классы перечисления, включая заданных словарями данных и Stateflow. В R2019b эти функции применяются только к классам перечисления, заданным в командной строке при помощи Simulink.defineIntEnumType.
Для получения дополнительной информации смотрите Использование Перечислимые Данные в Моделях Simulink.
Blockset Designer: Оптимизируйте процесс авторской разработки библиотеки и управления файлами
В проекте, который содержит много блоков Simulink, управление файлами может быть очень трудоемким. Разработчик библиотеки является Основанным на проектах инструментом, который оптимизировал авторскую разработку и управление файлами пользовательских блоков Simulink. Можно использовать Разработчика Библиотеки для:
Создайте блок, добавьте тест и создайте документацию.
Организуйте блоки в управляемые подбиблиотеки.
Управляйте артефактами блока.
Поиск и вид добавили блоки согласно их именам и состояниям.
Опубликуйте свой проект как тулбокс MATLAB и установите его на Браузере Библиотеки Simulink.
Смотрите Создают, Организуют и Публикуют Пользовательские Библиотеки для получения дополнительной информации.
Новые сообщения & библиотека Events
Используйте блоки из новых сообщений & библиотеки Events, чтобы отправить, получить, и поставить сообщения в очередь.
Эта таблица приводит блоки в библиотеке и их основном использовании.
| Блок | Действие |
|---|---|
Преобразуйте данные, сигнализируют и отправляют сообщение. | |
Получите сообщение и преобразуйте его в сигнал данных. | |
Сообщения очереди. | |
Обнаружьте точку пересечения и выведите сообщение. | |
Визуализируйте коннекторы функции Simulink и поток сообщений. |
Send, Receive и блоки Queue могут также быть найдены в библиотеке SimEvents. Блок Sequence Viewer также расположен в SimEvents, Stateflow и библиотеках Simulink Test™.
Для использования в качестве примера блоков, обеспеченных в сообщениях & библиотеке Events, смотрите Основанную на сообщении Связь Между Компонентами программного обеспечения.
Блок Sequence Viewer: Визуализируйте вызовы функции, коммуникацию сообщения, и изменения состояния Stateflow и действие события в зависимости от времени
Используйте блок Sequence Viewer, чтобы визуализировать вызовы функции Simulink, переходы сообщения между блоками и обмен сообщениями и событиями между диаграммами Stateflow. Для получения дополнительной информации о блоке, смотрите Использование Блок Sequence Viewer, чтобы Визуализировать сообщения, События и Сущности.
n-D Lookup Table, 1-D Lookup Table и 2-D Lookup Table блокируют поддержку измененный Акима кубическая интерполяция Эрмита
n-D Lookup Table, 1D Интерполяционная таблица и блоки двумерной интерполяционной таблицы поддерживают модифицированного Акима кубический метод интерполяции Эрмита (Interpolation method> Akima Spline). Модифицированный Акима кубический метод интерполяции Эрмита имеет эти свойства:
Это производит меньше волнистостей, чем Cubic spline.
Это более эффективно для приложений реального времени, чем Cubic spline.
В отличие от Cubic spline, это не производит перерегулирования.
В отличие от Cubic spline, это поддерживает нескалярные сигналы.
Когда сохраненный в предыдущий релиз, модифицированный Акима кубическая установка интерполяции Эрмита сохранена как Кубический сплайн.
Улучшенная перечисленная поддержка типов данных для блока Rotary Switch и блока Combo Box
Можно использовать класс перечисления, чтобы сконфигурировать значения и метки для состояний блока Rotary Switch и блока Combo Box. Подобная поддержка была добавлена для блока Radio Button в R2019a.
Чтобы сконфигурировать States для блока Rotary Switch или Combo Box с перечислимым типом данных, выберите Enumerated Data Type. Введите имя класса перечисления, который вы хотите использовать в текстовом поле. В этом примере, класс перечисления SlDemoSign задает значения состояния и метки для блока Rotary Switch.

Когда вы используете класс перечисления, чтобы сконфигурировать States для блока, вы не можете вручную отредактировать, добавить или удалить состояния из таблицы States.
Сконфигурируйте внешний вид блока Display
Интуитивно передайте значение связанного сигнала путем конфигурирования Background Color, Foreground Color и Opacity для блоков Display в модели.
Голова блока Math Function функционирует изменения
Блок Math Function pow имеет новый флажок, Signed power. По умолчанию, pow метод вычисляет степень абсолютного значения входа, умноженного на знак входа. Чтобы вычислить степень фактического входного значения, снимите этот флажок.
Дополнительный тип данных и параметр поддерживают с ограничениями параметра маски
Поддержка параметра: В дополнение к соединению ограничений параметра маски к Edit вводят параметр маски, можно также сопоставить его к параметру маски Combo box.
Поддержка типов данных: можно теперь использовать int64 и uint64 типы данных с ограничениями параметра маски. Для получения дополнительной информации об ограничениях параметра смотрите, что Параметры Маски Проверки Используют Ограничения.
Оцените параметр маски Поля комбинированного списка в процессе моделирования
Можно теперь принять решение оценить параметр маски Combo box в процессе моделирования. Для этого выберите опцию Evaluate, доступную в разделе Property editor Редактора Маски. Для получения дополнительной информации о параметре Поля комбинированного списка смотрите Средства управления.
Создайте иерархический список данных по диалоговому окну маски
От R2019b можно использовать Tree control, доступный в Редакторе Маски, чтобы создать иерархический список данных по диалоговому окну маски. Можно выбрать несколько значений из этого иерархического списка данных.

Для получения дополнительной информации о Древовидном Управлении смотрите, Создают Иерархический Список в Диалоговом окне Маски.
Сохраните рисунки маски в файле SLX
От R2019b можно также сохранить изображения значка маски в файле SLX.
Перед R2019b вы могли соединиться с изображением значка маски из файла вне файла SLX. Для получения дополнительной информации о добавлении изображений к маске смотрите, Добавляют Изображения в Масках.
Новый интерфейс для управления сигнализирует о средствах просмотра и генераторах
Signal and Scope Manager был заменен Viewers and Generators Manager. Чтобы открыть Viewers and Generators Manager, на вкладке Simulation, открывают галерею Prepare и выбирают Viewers Manager. Можно также щелкнуть правой кнопкой по сигналу и выбрать Viewers and Generators Manager.
Менеджер по Средствам просмотра и Генераторам панель открывается на правой стороне холста Simulink. В этой панели вы можете:
Добавьте и удалите средства просмотра и генераторы
Соедините сигналы со средством просмотра или генератором
Смотрите, какие сигналы соединяются со средством просмотра или генератором
Для получения дополнительной информации смотрите, Добавляют Сигналы к Существующему Плавающему Средству просмотра Осциллографа или Осциллографа, Генератору Сигнала Присоединения или менеджеру по Средствам просмотра и Генераторам.
Поведение управления воспроизведением, измененное для осциллографов в моделях, на которые ссылаются,
То, когда вы используете блок scope в модели, на которую ссылаются, управление воспроизведением в осциллографе теперь совпадает с управлением воспроизведением последней модели, вы взаимодействовали с этим, содержит осциллограф. Например, если вы открыли свой осциллограф из модели, на которую ссылается другая модель с блоком Model, кнопка Run
в осциллографе запускает модель верхнего уровня. Если модель, на которую ссылаются, открыта как топ-модель, кнопка Run запускает модель, на которую ссылаются, в изоляции.
Это изменение влияет на Floating Scope, Scope Viewers, Scope и некоторые специфичные для тулбокса осциллографы.
Для получения дополнительной информации смотрите Осциллографы в Моделях, на которые Ссылаются.
Соедините шиной улучшения удобства пользования блока Селектор и Bus Assignment
В R2019b можно переместить несколько непрерывных сигналов одновременно в список Selected signals блока Bus Selector и в списке Signals that are being assigned блока Bus Assignment с помощью кнопок Up и Down. Можно также теперь задать, где вставить выбранные сигналы в эти списки.
Если блок выбрал сигналы в списке диалоговых окон блока, кликните по сигналу, что вы хотите предшествовать дополнительным сигналам прежде, чем нажать кнопку Select. Например, путем нажатия на sinusoidal.sine сигнал в списке Selected signals прежде, чем нажать кнопку Select, можно вставить sinusoidal.chirp предупредите непосредственно ниже sinusoidal.sine сигнал.

Если вы не кликаете по сигналу в списке прежде, чем выбрать дополнительные сигналы, Simulink вставляет сигналы в конце списка.
Управляйте наследованным шагом расчета для Системных объектов, включенных в блок MATLAB System
Если вы хотите управлять шагом расчета для своего блока MATLAB System, можно использовать createSampleTime и getSampleTimeImpl методы в вашей Системе object™.
Запуск в R2019b, если блок задает 'Inherited' шаг расчета, можно теперь задать, который наследовал шаги расчета, которые вы хотите позволить, ошибка на, или изменение. Смотрите AllowPropagation, AlternatePropagation, и ErrorOnPropagation свойства createSampleTime.
Задержите блок улучшенная поддержка символьных размерностей
Блок Delay был улучшен, чтобы поддержать символьные размерности для входа блока, блок выход, параметр Initial condition и параметр State name.
Представьте обновления блоков в виде строки
Блоки строки теперь поддерживают:
Симуляция режима external mode
Приложения создаются Simulink Real-Time™
Для получения дополнительной информации о строках Simulink смотрите Строки Simulink.
Сконфигурируйте свойства блока C Caller с помощью API командной строки
Блок C Caller имеет API командной строки, чтобы создать объект и изменить его свойства. Создать объект на выбранном блоке C Caller:
myCCallerObj = get_param(gcb,'FunctionPortSpecification'); FunctionPortSpecification объект с этими свойствами: CPrototype отображает отображение входного параметра функции C для блока C Caller.
InputArguments возвращает массив входных аргументов функции.
ReturnArgument возвращает скаляр выходных аргументов. Если функция C является пустой функцией, это свойство пусто.
Смотрите FunctionPortSpecification для получения дополнительной информации.
Выберите поведение для неопределенной обработки функции в блоке C Caller
Функции, которые объявлены в заголовочном файле, но не реализованы в источнике или файле библиотеки, вызваны undefined functions. В предыдущих релизах такие функции были заблокированы автоматически для блока C Caller по умолчанию. Начиная в 2019b, можно выбрать желаемое неопределенное функциональное поведение для блока C Caller. Модели, скомпилированные в более старых релизах, продолжают работать, и предупреждение, что пустые заглушки создаются для ваших неопределенных отображений функций. Чтобы изменить поведение по умолчанию, перейдите к Configuration Parameters> Simulation Target> Undefined function handling и выберите желаемое поведение. Смотрите, что Неопределенная Функция Обрабатывает для получения дополнительной информации.
Новый транспортный блок задержки сущности
Библиотека Continuous в Simulink имеет новый блок, Entity Transport Delay. Блок соединяет SimEvents с Simulink, позволяя транспортные задержки дискретной обработки события быть смоделированным как процесс непрерывного времени в Simulink.
Используйте блок Entity Transport Delay, чтобы применить транспортную задержку с сущностями. Блок принимает сущности в своем первом входном порту и мгновенной задержке сущности в его втором входном порту.
Например, использование, смотрите Киберфизические системы Моделирования.
Для получения дополнительной информации о транспортной задержке смотрите Переменную Транспортную Задержку.
Блок First Order Hold
Используйте блок First Order Hold в библиотеке блоков Simulink / Непрерывной библиотеке блоков для дискретного-к-непрерывному преобразования сигнала.
Примечание
Этот блок не заменяет блок First-Order Hold в библиотеке Simulink / Discrete. Для получения дополнительной информации см. Функциональность, удаляемую или измененную
Таблица поддержки типов данных блока Simulink
Чтобы отобразить таблицу поддержки типов данных блока Simulink, в командной строке MATLAB, введите:
showblockdatatypetable
Для получения дополнительной информации смотрите showblockdatatypetable.
В качестве альтернативы можно также дважды кликнуть блок Block Support Table.
В предыдущих релизах вы получили доступ к этой таблице из редактора Simulink путем выбора Help> Simulink> Block Data Types & Code Generation Support> Simulink.
Расширенная длина буфера блока I/O
До R2019b общая длина буфера блока I/O в модели равнялась 231- 1 байт в 64-битных системах. В R2019b предел для максимального количества байтов для общей длины буфера блока I/O в модели равняется 264- 1 байт в 64-битных системах. Для получения дополнительной информации смотрите Максимальные Пределы Размера Моделей Simulink.
MinMax, Запускающий Восстановленное обновление
Блок MinMax Running Resettable был повторно реализован, чтобы откорректировать числовое поведение в процессе моделирования решателями переменного шага.
Начиная в R2019b, шаблон кода для сгенерированного кода в MinMax Running Resettable отличается от в предыдущих релизах, но числовое поведение сгенерированного кода остается то же самое. Числовое поведение симуляции теперь корректируется для решателей переменного шага.
Обновление блока памяти
Блок Memory теперь позволяет его выходу в начальном этапе интеграции быть inf или NaN. В предыдущих релизах не были позволены эти значения.
Приоритетный набор на том, Если блок Subsystem Действия проигнорирован
Simulink игнорирует приоритетный набор на блоке If Action Subsystem. Вместо этого установите приоритет на блоке If, который инициирует выполнение подсистемы.
Функциональность, удаляемая или измененная
Disallow свойство createSampleTime метод будет удален.
Все еще работает
Disallow свойство createSampleTime метод будет удален в будущем релизе. Используйте AlternatePropagation свойство вместо этого. AlternatePropagation обеспечивает ту же функциональность как Disallow и дает вам опцию, чтобы изменить другие типы шага расчета помимо управляемого шага расчета.
Блок First-Order Hold в библиотеке Discrete не рекомендуется.
Все еще работает
Блок First-Order Hold в библиотеке Simulink / Discrete не рекомендуется для непрерывного дискретному преобразованию сигнала. Используйте блок Zero-Order Hold вместо этого.
Новые блоки для связи с устройствами на базе Android
Эта таблица приводит новые блоки, доступные в Пакете поддержки Simulink для Устройств Android™.
| Блок | Использование |
|---|---|
| Последовательная передача | Отправьте буферизованные данные в последовательный порт |
| Последовательный получают | Получите данные по последовательному порту |
| Запись звукового файла | Запишите моно или аудиоданные стерео в волну или m4a файл |
Поддержка MATLAB Arduino IO функционирует в блоке MATLAB function
Пакет поддержки Simulink для Arduino® Оборудование теперь поддерживает MATLAB функции IO для оборудования Arduino в блоке MATLAB function в модели Simulink. Можно запустить модель на плате Arduino, которая использует следующие интерфейсы для аппаратных связей: ADC, PWM и Цифровое Чтение-запись.
Поддержка Arduino Щит CAN MKR: Запустите модели Simulink на платах Arduino
Можно использовать Пакет поддержки Simulink для Оборудования Arduino, чтобы сгенерировать код для Щита CAN MKR Arduino.
Эта таблица приводит новые блоки, доступные в Пакете поддержки Simulink для Оборудования Arduino, чтобы поддержать связь с Arduino Щит CAN MKR.
| Блок | Использование |
|---|---|
| Передача CAN | Передайте сообщение CAN к основанным на MCP2515 модулям CAN |
| CAN получает | Получите сообщение CAN от основанных на MCP2515 модулей CAN |
Поддержка Arduino Оборудование MKR WIFI 1010: Запустите модели Simulink на платах Arduino
Можно использовать Пакет поддержки Simulink для Оборудования Arduino, чтобы сгенерировать код для платы MKR WIFI 1010 Arduino. Пакет поддержки поддерживает беспроводные возможности, предусмотренные платой. Используя блоки WiFi из библиотеки пакета поддержки, можно отправить и получить TCP/IP и сообщения UDP к и от платы MKR WIFI 1010.
Поддержка Arduino Нуль MKR: Запустите модели Simulink на платах Arduino
Можно использовать Пакет поддержки Simulink для Оборудования Arduino, чтобы сгенерировать код для Нулевой платы MKR Arduino.
Считайте данные из файлов в SD-карте
Пакет поддержки Simulink для Оборудования Arduino обеспечивает новый блок, Чтение Файла SD-карты, которое считывает данные из файла, хранившего в SD-карте.
Необходимо установить Пакет поддержки Simulink для Оборудования Arduino, чтобы использовать эту поддержку. Чтобы установить или обновить этот пакет поддержки, выполните шаги, описанные в Поддержке Установки Оборудования Arduino (Пакет поддержки Simulink для Оборудования Arduino).
Новые блоки, чтобы связаться с модулем шины CAN, соединенным с Raspberry Pi
Эта таблица приводит новые блоки, доступные в Пакете поддержки Simulink для Оборудования Raspberry Pi™, которые помогают связаться с основанными на MCP2515 модулями CAN, соединенными с оборудованием Raspberry Pi.
| Блок | Использование |
|---|---|
| Передача CAN | Передайте сообщение CAN к основанным на MCP2515 модулям CAN |
| CAN получает | Получите сообщение CAN от основанных на MCP2515 модулей CAN |
Поддержка модулей Средства захвата и Орудия мини-беспилотника Попугая
Пакет поддержки Simulink для попугая® Мини-беспилотники обеспечивают два новых блока – Средство захвата и Орудие. Можно использовать эти блоки в модели Simulink, чтобы управлять модулем Средства захвата или модулем Орудия, соединенным с мини-беспилотником Мамбо Попугая.
Аппаратная Панель инструментов: Создайте, разверните и запустите модели Simulink на поддерживаемом оборудовании
Вкладка Hardware обеспечивает инструменты и функции, ранее доступные в меню и панелях инструментов, чтобы поддержать пользовательские задачи рабочего процесса, связанные с под управлением моделями Simulink на аппаратных платах, обеспеченных пакетами поддержки продукта.

Чтобы включить вкладку Hardware, выберите Apps > Run on Hardware Board
из галереи. В диалоговом окне Run on Hardware Board выберите аппаратную плату и нажмите Finish.
Примечание
Вкладка Hardware является частью большего обновления панели инструментов Simulink Simulink и зависимых продуктов. Для получения дополнительной информации обновления панели инструментов Simulink, см. Редактор Simulink.
В следующей таблице перечислены новые Аппаратные элементы Панели инструментов, которые отличаются от Редактора Simulink пункты строки меню. Многие функции и опции, которые были ранее скрыты в рамках меню панели инструментов, теперь непосредственно доступны от вкладок на Аппаратной Панели инструментов.
| Пункт строки меню | Эквивалентная панель инструментов |
|---|---|
Model Configuration Parameters > Hardware Implementation > Hardware board | Hardware > Hardware Board > Hardware Board > Select Another Hardware Board |
Configuration Parameters | Hardware > Prepare > Hardware Settings |
Configuration Parameters > Data Import/Export > Signal Logging | Hardware > Prepare > Signal Monitoring and Tracing > Log Signals |
Diagram > Signals & Ports > Viewers > Create & Connect Viewer | Hardware > Prepare > Signal Monitoring and Tracing > Add Viewer |
Откройте диалоговое окно Signal Properties сигнала и проверяйте Test Point в раздел Logging and accessibility. | Hardware > Prepare > Signal Monitoring and Tracing > Test Point |
Code > External Mode Control Panel | Hardware > Prepare > Signal Monitoring and Tracing > Control Panel |
View > Model Data Editor (Ctrl+Shift+E) > Signals | Hardware > Prepare > Signal Monitoring and Tracing > Signal Table |
Configuration Parameters > Data Import/Export | Hardware > Prepare > Signal Monitoring and Tracing > Configure Logging |
Откройте Code > External Mode Control Panel, включите Parameter tuning > Batch download. | Hardware > Prepare > Tune Parameters > Batch Mode |
Откройте Code > External Mode Control Panel, нажмите Parameter tuning > Download. | Hardware > Prepare > Tune Parameters > Update All Parameters |
Run с набором модели Simulation mode к | Hardware > Run on Hardware > Monitor Signals & Tune Parameters > Monitor & Tune |
Откройте Code > External Mode Control Panel, нажмите Connecting and triggering > Connect. | Hardware > Run on Hardware > Step by Step Commands > Connect |
Откройте Code > External Mode Control Panel, нажмите Connecting and triggering > Start Real-Time Code. | Hardware > Run on Hardware > Step by Step Commands > Start |
Simulation > Output >
| Hardware > Review Results >
|
View > Model Explorer > Base Workspace | Hardware > Review Results >MATLAB Workspace |
Кнопка Deploy to Hardware с набором Configuration Parameters > Hardware Implementation > Target hardware resources > Build options > Build action к:
| Hardware > Deploy >
|
Упростите взаимодействие через интерфейс с упорядоченными по строкам данными при помощи упорядоченного по строкам размещения массивов
В R2019b можно использовать упорядоченное по строкам размещение массивов в блоке MATLAB Function к более легко и эффективно интегрировать модель с упорядоченными по строкам данными и алгоритмы. Когда вы задаете упорядоченное по строкам размещение массивов в блоке, размещение применяется к блоку за генерацию кода C/C++ и симуляцию. Чтобы задать размещение массивов для блока, используйте coder.rowMajor и coder.columnMajor функции в ваших функциях MATLAB. Для получения дополнительной информации смотрите Интерфейс с Упорядоченными по строкам Данными в блоке MATLAB function.
Блоки MATLAB Function также поддерживают размещение массивов, устанавливающее это, вы задаете на уровне модели для генерации кода C/C++. Смотрите размещение Массивов (Simulink Coder).
Строка Simulink поддерживает в блоке MATLAB function
В R2019b строки Simulink поддерживаются в блоках MATLAB function.
Сконфигурируйте свойства блока MATLAB Function с помощью API командной строки
Блок MATLAB Function имеет API командной строки, чтобы создать объект и изменить его свойства. Чтобы создать объект настройки на блоке MATLAB Function, выберите блок и в командной строке, введите:
myMLFBConfigObj = get_param(gcb,'MATLABFunctionConfiguration');MATLABFunctionConfiguration with properties:
Path: 'call_stats_block2/MATLAB Function'
FunctionScript: ''
UpdateMethod: Inherited
SampleTime: '-1'
Description: ''
DocumentLink: ''
SupportVariableSizing: 1
AllowDirectFeedthrough: 1
SaturateOnIntegerOverflow: 1
TreatAsFi: FixedPoint
FimathMode: SameAsMATLAB
Fimath: ''
Генерация кода для таблиц
В R2019b можно сгенерировать код для таблиц. Для получения дополнительной информации смотрите Генерацию кода для Таблиц.
Генерация кода для массивов длительности
В R2019b можно сгенерировать код для массивов длительности. Для получения дополнительной информации смотрите Генерацию кода для Массивов типа Duration.
Генерация кода для шестнадцатеричных и бинарных литералов
В R2019b можно сгенерировать код для MATLAB шестнадцатеричные и бинарные литералы. Литералы появляются как целые числа в сгенерированном коде. В определенных ситуациях генератор кода может выполнить оптимизацию, которая удаляет эти литералы из сгенерированного кода.
Для получения дополнительной информации смотрите Шестнадцатеричные и Двоичные значения (MATLAB).
Генерация кода для большего количества функций MATLAB
Генерация кода для большего количества функций тулбокса
imageToVehicle из birdsEyeView
transformImage из birdsEyeView
vehicleToImage из birdsEyeView
Смотрите Генерацию кода: Сгенерируйте код C/C++ с помощью MATLAB Coder (Computer Vision Toolbox).
Смотрите fmincon Генерация кода: Сгенерируйте код С для нелинейной ограниченной оптимизации (требует MATLAB Coder) (Optimization Toolbox).
Эти функции Signal Processing Toolbox™ теперь поддерживают генерацию кода C/C++:
Смотрите Генерируют код C/C++ для функций распределения вероятностей (требует MATLAB Coder) (Statistics and Machine Learning Toolbox)
См. Функции loadLearnerForCoder и saveLearnerForCoder: Сохраните и загрузите модели машинного обучения для генерации кода (Statistics and Machine Learning Toolbox)
filterbank из shearletSystem
framebounds из shearletSystem
Инструкции по Моделированию систем повышенной надежности, чтобы проверить податливость с DO, IEC, EN и стандартами безопасности ISO
Эта таблица идентифицирует новые и модифицированные руководства по моделированию. Для полного списка инструкций по Моделированию систем повышенной надежности, включая их применимые проверки Model Advisor, смотрите Проверки Model Advisor на Руководства по моделированию Высокой Целостности.
| Руководство по моделированию высокой целостности | Объяснение |
|---|---|
| himl_0011: Тип данных и размер выражений условия | Новая инструкция, которая предоставляет рекомендации об использовании логических скаляров для типа данных и размера в выражениях условия. |
| hisl_0047: Параметры конфигурации> Генерация кода> Стиль кода | Удаленное условие "Выбирает выражение условия Preserve в if оператор." |
| hisl_0049: Параметры конфигурации> Генерация кода> Идентификаторы | В R2019b параметры конфигурации разделяют на области Code Generation>, Symbols переименован как Code Generation> Identifiers. Заголовок и документация поддержки для инструкции обновляются, чтобы отразить это изменение. |
hisl_0303: Параметры конфигурации> Диагностика> Валидность Данных> блоки Слияния hisl_0304: Параметры конфигурации> Диагностика> Валидность Данных> инициализация Модели hisl_0305: Параметры конфигурации> Диагностика> Валидность Данных> Отладка | Эти параметры конфигурации теперь доступны как продвинутые параметры в Diagnostics> панель Data Validity:
Заголовок и документация поддержки для этих инструкций обновляются, чтобы отразить это изменение. |
1. Если смысл перевода понятен, то лучше оставьте как есть и не придирайтесь к словам, синонимам и тому подобному. О вкусах не спорим.
2. Не дополняйте перевод комментариями “от себя”. В исправлении не должно появляться дополнительных смыслов и комментариев, отсутствующих в оригинале. Такие правки не получится интегрировать в алгоритме автоматического перевода.
3. Сохраняйте структуру оригинального текста - например, не разбивайте одно предложение на два.
4. Не имеет смысла однотипное исправление перевода какого-то термина во всех предложениях. Исправляйте только в одном месте. Когда Вашу правку одобрят, это исправление будет алгоритмически распространено и на другие части документации.
5. По иным вопросам, например если надо исправить заблокированное для перевода слово, обратитесь к редакторам через форму технической поддержки.