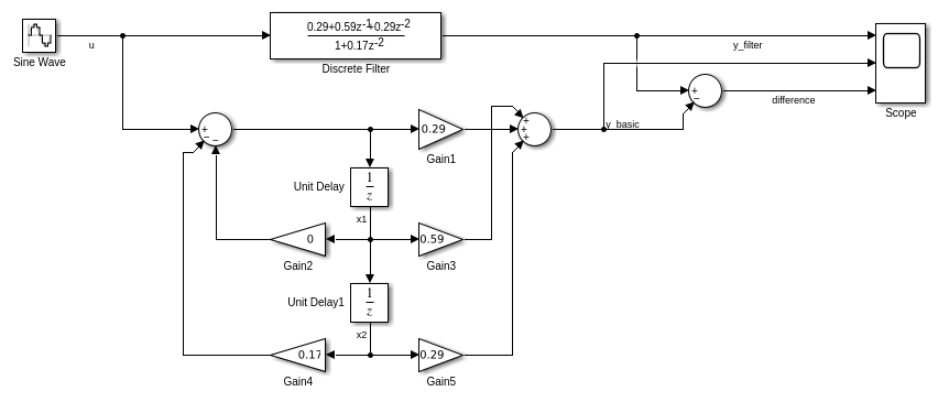
В этом примере показано, как задать вектор из ненулевых начальных условий для блока Discrete Filter.


Осциллограф показывает это с начальными состояниями набора блока Discrete Filter к [1 2], различием между сигналом, отфильтрованным блоком Discrete Filter и сигналом от базовых блоков фильтра, является нуль. Это демонстрирует, что можно ввести начальные условия блока Discrete Filter как вектор из [1 2]. Как альтернатива, чтобы достигнуть того же результата, можно установить начальное условие Unit Delay к 1 и модуль Delay1 к 2.