Этот пример показывает, как настроить ПИД-регулятор для объектов, которые не могут линеаризоваться. Вы используете PID Tuner, чтобы идентифицировать объект для вашей модели. Затем настройте ПИД-регулятор с помощью идентифицированного объекта.
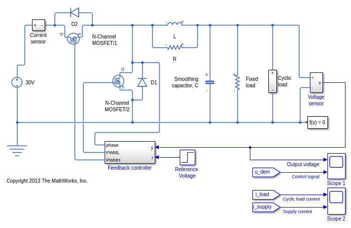
Этот пример использует модель понижающего конвертера, которая требует программного обеспечения Simscape™ Electrical™.
Понижающие конвертеры преобразовывают DC в DC. Эта модель использует источник электропитания, чтобы преобразовать 30-вольтовое предоставление DC в отрегулированное предоставление DC. Конвертер моделируется с помощью МОП-транзисторов, а не идеал переключается, чтобы гарантировать, что устройство на сопротивлениях правильно представлено. Ответ конвертера от ссылочного напряжения до измеренного напряжения включает переключатели MOSFET. Проект ПИДа требует линейной модели системы от ссылочного напряжения до измеренного напряжения. Однако из-за переключателей, автоматизированная линеаризация приводит к нулевой системе. В этом примере, с помощью PID Tuner, вы идентифицируете линейную модель системы с помощью симуляции вместо линеаризации.
Для получения дополнительной информации о создании модели понижающего конвертера смотрите Понижающий конвертер (Simscape Electrical).
open_system('scdbuckconverter') sim('scdbuckconverter')

Модель сконфигурирована со ссылочным напряжением, которое переключается от 15 до 25 вольт в 0,004 секунды и загрузку, текущую, который активен от 0,0025 до 0,005 секунд. Контроллер инициализируется с усилениями по умолчанию и результатами в перерегулировании и медленном времени установления.
open_system('scdbuckconverter/Scope 1') open_system('scdbuckconverter/Scope 2')


Чтобы открыть PID Tuner, в подсистеме контроллера Обратной связи, открывают диалоговое окно блока PID Controller и нажимают Tune. PID Tuner указывает, что модель не может линеаризоваться и возвратила нулевую систему.

PID Tuner обеспечивает несколько альтернатив, когда линеаризация перестала работать. На Объекте выпадающий список можно выбрать один из следующих методов:
Импорт - Импорт линейная модель от рабочего пространства MATLAB.
Повторно линеаризуйте Замкнутый цикл - Линеаризуют модель в различные времена снимка состояния симуляции.
Идентифицируйте, что Новый Объект - Идентифицирует модель объекта управления с помощью результатов измерений.
В данном примере нажмите Identify New Plant, чтобы открыть инструмент Plant Identification.

Чтобы открыть инструмент, который моделирует модель, чтобы собрать данные для идентификации объекта на вкладке Plant Identification, нажимают Get I/O Data> Simulate Data.

На вкладке Simulate I/O Data вы моделируете объект, замеченный контроллером. Программное обеспечение временно:
Удаляет блок PID Controller от модели.
Вводит сигнал, где вывод блока PID раньше был.
Измеряет получившийся сигнал, где вход к блоку PID раньше был.
Эти данные описывают ответ объекта, замеченного контроллером. PID Tuner использует эти данные об ответе, чтобы оценить линейную модель объекта управления.
Сконфигурируйте входной сигнал как вход шага со следующими свойствами:
Шаг расчета (
) = 5e-6 - частота дискретизации Контроллера.
Сместите (
) = 0.51 - Выходное значение смещения, которое помещает конвертер в состояние, где выходное напряжение составляет близкие 15 В и дает рабочую точку, вокруг которой можно настроить контроллер.
Время начала (
) = 0.003 - Задержка, чтобы позволить достаточному количеству времени для конвертера достигать 15-вольтового устойчивого состояния прежде, чем применить ступенчатое изменение.
Амплитуда шага (
) = 0.4 - размер Шага контроллера вывела (вход объекта), чтобы примениться к модели. Это значение добавляется к значению смещения
так, чтобы фактический объект вводил шаги от 0,51 до 0,91. Контроллер вывел (вход объекта) ограничивается областью значений [0.01 0.95].


Выберите Show Input Response, Show Offset Response и Show Identification Data. Затем нажмите Run Simulation. Идентификационный график Объекта обновляется.

Красная кривая является ответом смещения. Ответ смещения является ответом объекта на постоянный вход
. Ответ показывает, что модель имеет некоторые переходные процессы с постоянным входом в частности:
[0 0.001] вторая область значений, где конвертер достигает 15-вольтового устойчивого состояния. Вспомните, что этот сигнал является сигналом ошибки управления и следовательно опускается до нуля, когда устойчивое состояние достигнуто.
[0.0025 0.004] вторая область значений, где конвертер реагирует на текущую загрузку, применяемую, в то время как ссылочное напряжение сохраняется на уровне 15 В.
0,004 вторых точки, где ссылочный сигнал напряжения изменяется с 15 В до 25 В, приводящих к большему сигналу ошибки управления.
[0.005 0.006] вторая область значений, где конвертер реагирует на текущую удаляемую загрузку.
Синяя кривая показывает ответ комплектного оборудования, который содержит вклады от начальных переходных процессов (значительный в течение многих времен <0,001 секунды), ответ на циклическую текущую загрузку (длительность времени 0.0025 к 0,005 секундам), ссылочное изменение напряжения (в 0,004 секунды), и ответ на тестовый сигнал шага (примененный во время 0,003 секунды). Напротив, красная кривая является ответом только начальным переходным процессам, ссылочному шагу напряжения и циклической текущей загрузке.
Зеленая кривая является данными, которые будут использоваться для идентификации объекта. Эта кривая является изменением в ответ из-за тестового сигнала шага, который является различием между синим (входной ответ) и красный (ответ смещения) кривые, учитывающие знак отрицательной обратной связи.
Чтобы использовать результаты измерений, чтобы идентифицировать модель объекта управления, нажмите Apply. Затем чтобы возвратиться к идентификации объекта, нажмите Close.
PID Tuner идентифицирует модель объекта управления с помощью данных, сгенерированных путем симуляции модели. Вы настраиваете идентифицированные параметры объекта так, чтобы идентифицированный ответ объекта, когда обеспечено измеренный вход, совпадал с измеренным выводом.

Можно вручную настроить предполагаемую модель. Перетащите кривую объекта и местоположение полюса (X), чтобы настроить идентифицированный ответ объекта так, чтобы это совпадало с идентификационными данными максимально тесно.

Чтобы настроить идентифицированный объект с помощью автоматизированной идентификации, нажмите Auto Estimate. Автоматизированный настраивающий ответ не намного лучше, чем интерактивная настройка. Идентифицированный объект и идентификационные данные не соответствуют хорошо. Измените структуру объекта, чтобы получить лучшее соответствие:
В Структуре выпадающий список выберите пару Underdamped.
Перетащите 2-й конверт порядка, чтобы совпадать с идентифицированными данными максимально тесно (почти критически ослабленный).
Нажмите Auto Estimate, чтобы точно настроить модель объекта управления.


Чтобы определять идентифицированную модель как текущий объект для контроллера, настраивающегося, Нажмите Apply. PID Tuner затем автоматически настраивает контроллер для идентифицированного объекта и обновляет график шага Отслеживания уставки.
PID Tuner автоматически настраивает ПИД-регулятор для идентифицированного объекта. Настроенный ответ контроллера имеет приблизительно 5%-е перерегулирование и время установления приблизительно 6 секунд. Кликните по графику шага Отслеживания уставки сделать его текущей фигурой.

Контроллер вывел, рабочий цикл для системы PWM и должен быть ограничен [0.01 0.95]. Чтобы подтвердить, что контроллер вывод удовлетворяет эти границы, создайте график усилия контроллера. На вкладке PID Tuner, в Добавить Графике выпадающий список, под Шагом, нажимают усилие по Controller. Переместите недавно созданный график усилия Контроллера к второй группе графика.

В графике усилия Контроллера настроенный ответ (сплошная линия) показывает большое усилие по управлению, требуемое в начале симуляции. Чтобы достигнуть времени установления приблизительно 4 секунд и перерегулирования 9%, настройте Время отклика и Переходные ползунки Поведения. Эти корректировки уменьшают максимальное усилие по управлению до допустимого диапазона.

Чтобы обновить блок Simulink с настроенными значениями контроллера, нажмите Update Block.
Чтобы подтвердить производительность ПИД-регулятора, моделируйте модель Simulink.

bdclose('scdbuckconverter')