exponenta event banner

шпион

Визуализируйте шаблон разреженности

Синтаксис

spy(S)
spy(S,markersize)
spy(S,LineSpec)
spy(S,LineSpec,markersize)

Описание

spy(S) строит шаблон разреженности любого матричного S.

spy(S,markersize), то, где markersize является целым числом, строит шаблон разреженности с помощью маркеров заданного размера точки.

spy(S,LineSpec), то, где LineSpec является вектором символов, использует заданный тип маркера графика и цвет.

spy(S,LineSpec,markersize) использует заданный тип, цвет и размер для маркеров графика.

S обычно является разреженной матрицей, но полные матрицы приемлемы, в этом случае местоположения ненулевых элементов построены.

Примечание

spy заменяет format +, который занимает намного больше места, чтобы отобразить по существу ту же информацию.

Примеры

свернуть все

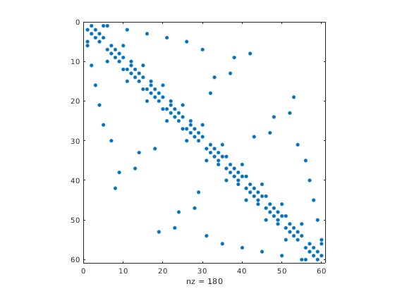
Этот пример строит 60 60 разреженную матрицу смежности графика возможности соединения Бакминстера Фуллера геодезический купол. Эта матрица также представляет футбольный мяч и углерод 60 молекул.

B = bucky;
spy(B)

Расширенные возможности

Смотрите также

| | | |

Представлено до R2006a