exponenta event banner

ncfcdf

Нецентральная кумулятивная функция распределения F

Синтаксис

p = ncfcdf(x,nu1,nu2,delta)
p = ncfcdf(x,nu1,nu2,delta,'upper')

Описание

p = ncfcdf(x,nu1,nu2,delta) вычисляет нецентральный F cdf в каждом значении в x с помощью соответствующих степеней свободы числителя в nu1, степеней свободы знаменателя в nu2 и положительных параметров нецентрированности в delta. nu1, nu2 и delta могут быть векторами, матрицами или многомерными массивами, которые имеют тот же размер, который является также размером p. Скалярный вход для x, nu1, nu2 или delta расширен до постоянного массива с теми же размерностями как другие входные параметры.

p = ncfcdf(x,nu1,nu2,delta,'upper') возвращает дополнение нецентрального F cdf в каждом значении в x, с помощью алгоритма, который более точно вычисляет экстремальные верхние вероятности хвоста.

Нецентральный F cdf

F(x|ν1,ν2,δ)=j=0((12δ)jj!eδ2)I(ν1xν2+ν1x|ν12+j,ν22)

где I (x|a, b) является неполной бета-функцией с параметрами a и b.

Примеры

свернуть все

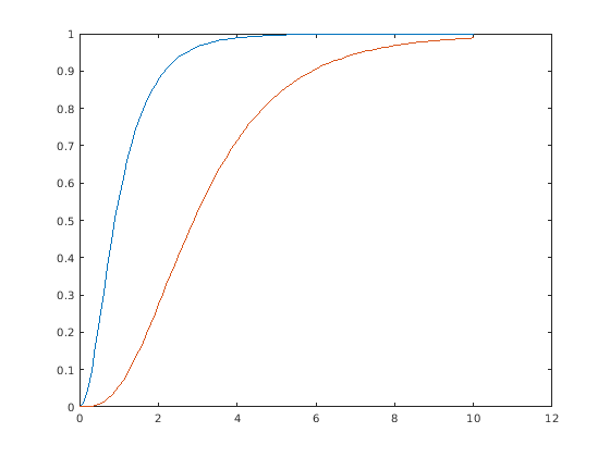
Сравните нецентральный F cdf с δ = 10 к F cdf с тем же количеством числителя и степеней свободы знаменателя (5 и 20 соответственно).

x = (0.01:0.1:10.01)';
p1 = ncfcdf(x,5,20,10);
p = fcdf(x,5,20);
plot(x,p,'-',x,p1,'-')

Ссылки

[1] Джонсон, N. и С. Коц. Дистрибутивы в Статистике: Непрерывные одномерные распределения 2. Хобокен, NJ: John Wiley & Sons, Inc., 1970, стр 189–200.

Расширенные возможности

Генерация кода C/C++
Генерация кода C и C++ с помощью MATLAB® Coder™.

Представлено до R2006a