Основанная на CORDIC гиперболическая касательная
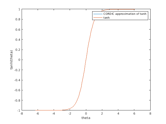
Найдите гиперболическую касательную fi объект theta использование реализации CORDIC с количеством по умолчанию итераций.
theta = fi(-2*pi:.1:2*pi-.1); T_cordic = cordictanh(theta);
Постройте гиперболическую касательную theta использование tanh функционируйте и его приближение CORDIC.
T = tanh(double(theta)); plot(theta, T_cordic); hold on; plot(theta, T); legend('CORDIC approximation of tanh', 'tanh'); xlabel('theta'); ylabel('tanh(theta)');

Вычислите различие между результатами cordictanh функционируйте и tanh функция.
figure; err = abs(T - double(T_cordic)); plot(theta, err); xlabel('theta'); ylabel('error');

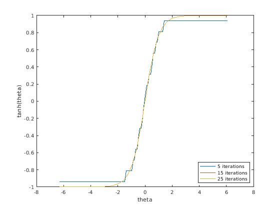
Найдите гиперболическую касательную fi объект theta использование реализации CORDIC и задает количество итераций, которые должно выполнить ядро CORDIC. Постройте приближение CORDIC гиперболической касательной теты с различными количествами итераций.
theta = fi(-2*pi:.1:2*pi-.1); for niters = 5:10:25 T_cordic = cordictanh(theta, niters); plot(theta, T_cordic); hold on; end xlabel('theta'); ylabel('tanh(theta)'); legend('5 iterations', '15 iterations', '25 iterations','Location','southeast');

theta — угловые значенияУгловые значения в радианах, заданных как скаляр, вектор, матрица или N-мерный массив.
Типы данных: single | double | int8 | int16 | int32 | int64 | uint8 | uint16 | uint32 | uint64 | fi
niters — Количество итерацийКоличество итераций, которые алгоритм CORDIC выполняет, заданный как положительный, скаляр с целочисленным знаком. Если вы не задаете niters, алгоритм использует значение по умолчанию. Для входных параметров фиксированной точки, значения по умолчанию niters тот меньше, чем размер слова входного массива, theta. Для входных параметров с двойной точностью, значения по умолчанию niters 52. Для входных параметров с одинарной точностью значение по умолчанию равняется 23.
Типы данных: single | double | int8 | int16 | int32 | int64 | uint8 | uint16 | uint32 | uint64 | fi
T — Выходной массивT основанное на CORDIC приближение гиперболической касательной theta. Когда вход к функции является плавающей точкой, тип выходных данных совпадает с типом входных данных. Когда вход является фиксированной точкой, выход имеет тот же размер слова как вход и дробная длина, равная WordLength– 2 .
cordicatan2 | cordiccos | cordicsin | tanh
У вас есть модифицированная версия этого примера. Вы хотите открыть этот пример со своими редактированиями?
1. Если смысл перевода понятен, то лучше оставьте как есть и не придирайтесь к словам, синонимам и тому подобному. О вкусах не спорим.
2. Не дополняйте перевод комментариями “от себя”. В исправлении не должно появляться дополнительных смыслов и комментариев, отсутствующих в оригинале. Такие правки не получится интегрировать в алгоритме автоматического перевода.
3. Сохраняйте структуру оригинального текста - например, не разбивайте одно предложение на два.
4. Не имеет смысла однотипное исправление перевода какого-то термина во всех предложениях. Исправляйте только в одном месте. Когда Вашу правку одобрят, это исправление будет алгоритмически распространено и на другие части документации.
5. По иным вопросам, например если надо исправить заблокированное для перевода слово, обратитесь к редакторам через форму технической поддержки.