Этот пример показывает вам, как использовать сеть ROS, чтобы управлять симулированным роботом, работающим на отдельном ОСНОВАННОМ НА ROS средстве моделирования. В зависимости от вашей системы этот пример обеспечивается для ROS и ROS 2 сети с помощью или MATLAB® или Simulink®. Пример, показанный на этой странице, использует ROS и MATLAB. Для других см.:
Этот пример показывает вам, как использовать MATLAB®, чтобы управлять симулированным роботом, работающим на отдельном ОСНОВАННОМ НА ROS средстве моделирования по сети ROS.
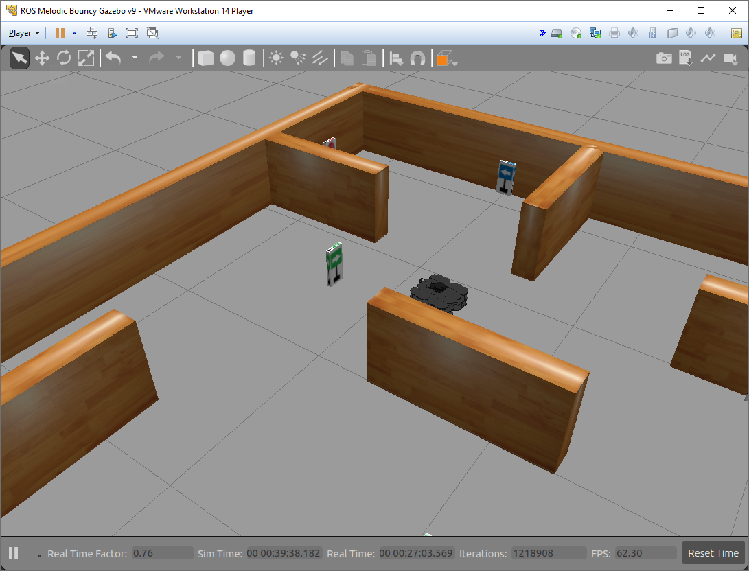
В этом примере вы запускаете скрипт MATLAB, который реализует следующий за знаком алгоритм и управляет симулированным роботом, чтобы следовать, путь на основе входит в систему среда. Алгоритм получает информацию о местоположении и информацию о камере от симулированного робота, который запускается в отдельном ОСНОВАННОМ НА ROS средстве моделирования. Алгоритм обнаруживает цвет знака и отправляет скоростные команды, чтобы повернуть робота на основе цвета. В этом примере алгоритм спроектирован, чтобы повернуть налево, когда робот сталкивается с синим знаком, и поверните направо, когда робот сталкивается с зеленым знаком. Наконец робот останавливается, когда он сталкивается с красным знаком.
Свяжите со средством моделирования робота
Запустите ОСНОВАННОЕ НА ROS средство моделирования для робота с дифференциальным приводом и сконфигурируйте связь MATLAB® со средством моделирования робота.
Этот пример использует виртуальную машину (VM) доступную для скачивания в Виртуальной машине с Мелодичным ROS 2 и Gazebo.
Запустите рабочий стол виртуальной машины Ubuntu®.
В рабочем столе Ubuntu кликните по Последователю Знака Gazebo значок ROS, чтобы запустить мир Gazebo, созданный для этого примера.
Задайте IP-адрес и номер порта ведущего устройства ROS в Gazebo так, чтобы MATLAB® мог связаться со средством моделирования робота. В данном примере ведущим устройством ROS в Gazebo является http://192.168.203.128:11311 и вашим адресом хоста - компьютера является 192.168.31.1.
Запустите сеть ROS 1 с помощью rosinit.
masterIP = '192.168.203.128'; setenv('ROS_IP','192.168.31.1'); setenv('ROS_MASTER_URI',['http://' masterIP ':11311']); rosinit(masterIP,11311)
The value of the ROS_IP environment variable, 192.168.31.1, will be used to set the advertised address for the ROS node. Initializing global node /matlab_global_node_02315 with NodeURI http://192.168.31.1:49592/
Setup коммуникация ROS
Создайте издателей и подписчиков на релейные сообщения к и от средства моделирования робота по сети ROS. Вам нужны подписчики для данных об одометрии и изображения. Чтобы управлять роботом, настройте издателя, чтобы отправить скоростные команды с помощью /cmd_vel.
imgSub = rossubscriber("/camera/rgb/image_raw"); odomSub = rossubscriber("/odom"); [velPub, velMsg] = rospublisher("/cmd_vel", "geometry_msgs/Twist");
Задайте параметры цветового порога обработки изображений. Каждая строка задает пороговые значения для различных цветов.
colorThresholds = [100 255 0 55 0 50; ... % Red 0 50 50 255 0 50; ... % Green 0 40 0 55 50 255]'; % Blue
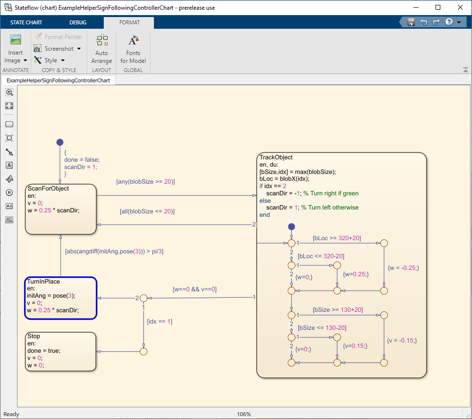
Создайте знак после контроллера Используя график Stateflow®
Этот пример предоставляет помощнику в качестве примера график MATLAB Stateflow®, который берет в размере изображения, координатах от обработанного изображения и положениях одометрии робота. График обеспечивает линейный и скорость вращения, чтобы управлять роботом на основе этих входных параметров.
controller = ExampleHelperSignFollowingControllerChart;
open('ExampleHelperSignFollowingControllerChart');
Запустите цикл управления
Этот раздел запускает контроллер, чтобы получить изображения и переместить робота, чтобы следовать за знаком. Контроллер делает следующие шаги:
Получает последнее изображение и сообщение одометрии от сети ROS.
Запускает алгоритм для обнаружения функций изображений (ExampleHelperSignFollowingProcessImg).
Генерирует команды управления из графика Stateflow® с помощью step.
Публикует скоростные команды управления к сети ROS.
Чтобы визуализировать изображение маскированное, робот видит, измените значение doVisualization переменная к true.
ExampleHelperSignFollowingSetupPreferences; % Control the visualization of the mask doVisualization = false; r = rateControl(10); receive(imgSub); % Wait to receive an image message before starting the loop receive(odomSub); while(~controller.done) % Get latest sensor messages and process them imgMsg = imgSub.LatestMessage; odomMsg = odomSub.LatestMessage; [img,pose] = ExampleHelperSignFollowingROSProcessMsg(imgMsg, odomMsg); % Run vision and control functions [mask,blobSize,blobX] = ExampleHelperSignFollowingProcessImg(img, colorThresholds); step(controller,'blobSize',blobSize,'blobX',blobX,'pose',pose); v = controller.v; w = controller.w; % Publish velocity commands velMsg.Linear.X = v; velMsg.Angular.Z = w; send(velPub,velMsg); % Optionally visualize % NOTE: Visualizing data will slow down the execution loop. % If you have Computer Vision Toolbox, we recommend using % vision.DeployableVideoPlayer instead of imshow. if doVisualization imshow(mask); title(['Linear Vel: ' num2str(v) ' Angular Vel: ' num2str(w)]); drawnow('limitrate'); end % Pace the execution loop. waitfor(r); end
Необходимо видеть, что робот перемещается в ОСНОВАННОЕ НА ROS средство моделирования робота как показано ниже.
