exponenta event banner

cla

Описание

пример

cla удаляет все графические объекты, которые имеют видимые указатели от текущей системы координат. Указатель отображается если HandleVisibility свойство объекта установлено в 'on'. Следующий график, добавленный к осям, использует первый цветной и стиль линии на основе ColorOrder и LineStyleOrder свойства осей. Если оси не существуют, то эта команда создает тот.

пример

cla(ax) удаляет графические объекты из осей, полярных осей или географических осей, заданных ax вместо текущей системы координат.

пример

cla reset удаляет графические объекты из текущей системы координат независимо от их видимости указателя. Это также сбрасывает свойства осей к их значениям по умолчанию, за исключением Position и Units свойства.

пример

cla(ax,'reset') свойства сброса для заданных осей.

Примеры

свернуть все

Постройте две синусоиды. Затем очистите линейные графики от осей.

x = linspace(0,2*pi);
y1 = sin(x);
plot(x,y1)

hold on
y2 = sin(2*x);
plot(x,y2)

cla

cla очищает линейные графики и сбрасывает ColorIndex и LineStyleIndex свойства осей к 1. Последующие графики запускаются с начала порядка стиля линии и последовательности цветов. Например, постройте другую синусоиду.

y3 = sin(3*x);
plot(x,y3)
hold off

Начиная в R2019b, можно отобразить мозаичное размещение графиков с помощью tiledlayout и nexttile функции. Вызовите tiledlayout функция, чтобы создать 2 1 мозаичное размещение графика. Вызовите nexttile функция, чтобы создать объекты осей ax1 и ax2. Добавьте графики в обе оси.

tiledlayout(2,1)
ax1 = nexttile;
surf(ax1,peaks)

ax2 = nexttile;
contour(ax2,peaks)

Очистите объемную поверхностную диаграмму от верхних осей путем определения ax1 как входной параметр к cla.

cla(ax1)

Теперь сбросьте все свойства для осей, включая свойства камеры, которые управляют представлением, при помощи дополнительного входного параметра 'reset'.

cla(ax1,'reset')

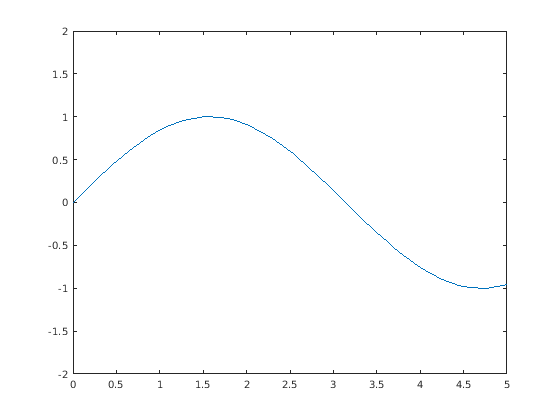
Постройте график и установите пределы по осям.

x = linspace(0,2*pi);
y = sin(x);
plot(x,y)
axis([0 5 -2 2])

Очистите линейный график от осей и сбросьте все свойства осей к их значениям по умолчанию. cla reset сброс все свойства текущей системы координат, за исключением Position и Units свойства.

cla reset

Входные параметры

свернуть все

Целевые оси в виде Axes объект, PolarAxes объект или GeographicAxes объект. Используйте ax очистить определенные оси, вместо текущей системы координат.

Алгоритмы

cla команда сбрасывает ColorOrderIndex и LineStyleOrderIndex свойства текущей системы координат к 1.

Смотрите также

Функции

Свойства

Представлено до R2006a