exponenta event banner

yline

Горизонтальная линия с постоянным y-значением

Описание

пример

yline(yvalue) создает постоянную горизонтальную линию в заданном y-значении в текущей системе координат. Например, yline(6) создает линию в y = 6.

пример

yline(yvalue,LineSpec) задает или стиль линии, цвет линии или обоих. Например, ':' создает пунктирную линию, 'm' создает пурпурную линию и ':m' создает пурпурную пунктирную линию.

пример

yline(yvalue,LineSpec,label) добавляет заданная метка к линии.

пример

yline(___,Name,Value) задает постоянные свойства линии с помощью одного или нескольких аргументов пары "имя-значение". Для списка свойств смотрите ConstantLine Properties. Задайте пары "имя-значение" после всех других входных параметров.

пример

yline(ax,___) создает линию в заданных осях вместо текущей системы координат. Чтобы определить текущую систему координат используют gca.

пример

yl = yline(___) возвращает ConstantLine объект создается. Используйте yl изменить или запросить свойства линии после того, как это создается.

Примеры

свернуть все

Создайте горизонтальную линию в y = 2.5.

yline(2.5);

Создайте синюю штрихпунктирную линию в y = 4.

yline(4,'-.b');

Чтобы создать линию с меткой, необходимо также задать стиль линии. Стиль линии по умолчанию является сплошной линией, '-'.

fplot(@(x) log(x));
xlim([0 15]);
ylim([0 4]);
yline(3,'-','Threshold');

Создайте горизонтальную пунктирную линию с меткой и заданной шириной линии.

x = -2:0.25:2;
[X,Y] = meshgrid(x);
Z = X.*exp(-X.^2-Y.^2);
contour(X,Y,Z,30)

yl = yline(0,'--','y = 0','LineWidth',3);

Настройте выравнивание по горизонтали и цвет линии.

yl.LabelHorizontalAlignment = 'center';
yl.Color = [.80 0 .40];

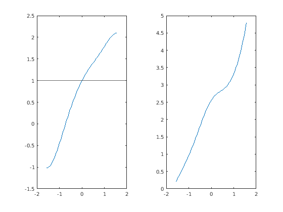
Вызовите tiledlayout функция, чтобы создать 1 2 мозаичное размещение графика. Вызовите nexttile функция, чтобы создать объекты осей ax1 и ax2. Затем постройте в каждую из осей. Добавьте горизонтальную линию на первый график путем передачи ax1 к yline функция.

tiledlayout(1,2)
ax1 = nexttile;
x = -pi/2:pi/60:pi/2;
y1 = tan(sin(x)) + cos(sin(x)); 
plot(ax1,x,y1)

ax2 = nexttile;
x = -pi/2:pi/60:pi/2;
y2 = tan(cos(x)) + exp(x);
plot(ax2,x,y2)

yline(ax1,1.0);

Входные параметры

свернуть все

Местоположение горизонтальной линии на оси Y в виде скаляра. Можно задать yvalue как числовое, категориальное, datetime, или значение длительности. Однако тип значения, которое вы задаете, должен совпадать с типом данных для значений вдоль оси Y.

Пример: yline(8.45) строит график в y = 8.45.

Пример: yline(C(2)) строит график в значении второго элемента в массиве.

Пример: yline(datetime('today')) строит график в текущей дате и время.

Стиль линии и цвет в виде вектора символов или строкового скаляра, содержащего символы. Символы и символы могут появиться в любом порядке. Можно задать стиль линии, цвет линии или обоих. Вы не можете задать символ маркера.

Пример: '--' пунктирная линия.

Пример: '--g' зеленая пунктирная линия.

Стиль линииОписание
'-'Сплошная линия (значение по умолчанию)
'-–'Пунктирная линия
':'Пунктирная линия
'-.'Штрихпунктирная линия
ЦветОписание
'y'Желтый
'm'Пурпурный
'c'Голубой
'r'Красный
'g'Зеленый
'b'Синий
'w'Белый
'k'Черный

Целевые оси в виде Axes объект. Используйте этот аргумент, если вы хотите yline построить в осях кроме текущей системы координат.

Метка Line в виде вектора символов, массива ячеек из символьных векторов, массива строк или числового массива. Чтобы создать многострочную метку, используйте массив строк или массив ячеек из символьных векторов.

Пример: yline(55,'-.','Target Sales')

Пример: yline(75,'-',["Average","Student Score"])

Аргументы в виде пар имя-значение

Задайте дополнительные разделенные запятой пары Name,Value аргументы. Name имя аргумента и Value соответствующее значение. Name должен появиться в кавычках. Вы можете задать несколько аргументов в виде пар имен и значений в любом порядке, например: Name1, Value1, ..., NameN, ValueN.

Пример: yline(3,':','Median Price','LabelHorizontalAlignment','center') задает выравнивание по горизонтали метки как 'center'.

Примечание

Перечисленные здесь свойства являются только подмножеством. Для полного списка смотрите ConstantLine Properties.

Цвет линии в виде триплета RGB, шестнадцатеричного цветового кода, названия цвета или краткого названия.

Для пользовательского цвета задайте триплет RGB или шестнадцатеричный цветовой код.

  • Триплет RGB представляет собой трехэлементный вектор-строку, элементы которого определяют интенсивность красных, зеленых и синих компонентов цвета. Интенсивность должна быть в области значений [0,1]; например, [0.4 0.6 0.7].

  • Шестнадцатеричный цветовой код является вектором символов или строковым скаляром, который запускается с символа хеша (#) сопровождаемый тремя или шестью шестнадцатеричными цифрами, которые могут лежать в диапазоне от 0 к F. Значения не являются чувствительными к регистру. Таким образом, цветовые коды '#FF8800', '#ff8800', '#F80', и '#f80' эквивалентны.

Кроме того, вы можете задать имена некоторых простых цветов. Эта таблица приводит опции именованного цвета, эквивалентные триплеты RGB и шестнадцатеричные цветовые коды.

Название цветаКраткое названиеТриплет RGBШестнадцатеричный цветовой кодВнешний вид
'red''r'[1 0 0]'#FF0000'

'green''g'[0 1 0]'#00FF00'

'blue''b'[0 0 1]'#0000FF'

'cyan' 'c'[0 1 1]'#00FFFF'

'magenta''m'[1 0 1]'#FF00FF'

'yellow''y'[1 1 0]'#FFFF00'

'black''k'[0 0 0]'#000000'

'white''w'[1 1 1]'#FFFFFF'

'none'Не применяетсяНе применяетсяНе применяетсяНет цвета

Вот являются триплеты RGB и шестнадцатеричные цветовые коды для цветов по умолчанию использованием MATLAB® во многих типах графиков.

Триплет RGBШестнадцатеричный цветовой кодВнешний вид
[0 0.4470 0.7410]'#0072BD'

[0.8500 0.3250 0.0980]'#D95319'

[0.9290 0.6940 0.1250]'#EDB120'

[0.4940 0.1840 0.5560]'#7E2F8E'

[0.4660 0.6740 0.1880]'#77AC30'

[0.3010 0.7450 0.9330]'#4DBEEE'

[0.6350 0.0780 0.1840]'#A2142F'

Пример: 'g'

Пример: [0.6 0.2 0.5]

Пример: '#D2F9A7'

Ширина линии, заданная в виде положительного значения в точках.

Метка Legend в виде вектора символов или строкового скаляра. Легенда не отображается, пока вы не вызываете legend команда. Если вы не задаете текст, то legend устанавливает метку с помощью формы 'dataN'.

Выравнивание по горизонтали метки относительно линии в виде одной из опций в таблице.

ОпцияОписаниеПример
'right'Правая сторона линии

'left'Левая сторона линии

'center'Центр линии

Выравнивание по вертикали метки относительно линии в виде одной из опций в таблице.

ОпцияОписаниеПример
'top'Верхняя часть линии.

'middle'Середина линии. Метка сегментирует линию.

'bottom'Нижняя часть линии.

Пометьте ориентацию в виде 'aligned' или 'horizontal'. Примеры показывают в таблице.

ОриентацияОписаниеПример
'aligned'Метка имеет ту же ориентацию как заданная линия.

'horizontal'Метка является горизонталью, независимо от ориентации линии.

Алгоритмы

В 3-D представлении осей постоянная линия появляется в x-y плоскости в средней точке пределов оси z. Если оси вращаются, то постоянная линия вращается соответственно.

Смотрите также

Функции

Свойства

Введенный в R2018b