exponenta event banner

rfmodel.rational

Сохраните выходную мощность и информацию о фазе для усилителей или микшеров

Описание

Используйте rational класс, чтобы представлять компоненты РФ с помощью объекта рациональной функции формы:

F(s)=(k=1nCksAk+D)esτ,s=j2πf

Существует два способа создать объект рациональной функции:

  • Можно соответствовать объекту рациональной функции к данным компонента с помощью rationalfit функция.

  • Можно использовать rfmodel.rational конструктор, чтобы задать представление остатка полюса компонента непосредственно.

Создание

Описание

пример

h = rfmodel.rational возвращает объект рациональной функции, свойства которого установлены в свои значения по умолчанию.

h = rfmodel.rational('Property1',value1,'Property2',value2,...) свойства наборов с помощью одной или нескольких пар "имя-значение". Можно задать несколько пар "имя-значение". Заключите каждое имя свойства в кавычку

Свойства

развернуть все

Полюса рациональной функции возражают в виде комплексного вектора в радианах/секунда. В длине свойства показывают:

F(s)=(k=1nCksAk+D)esτ,s=j2πf

где, n должен быть равен длине вектора, вы предусматриваете 'C'. n является количеством полюсов в объекте рациональной функции. По умолчанию это свойство пусто.

Типы данных: double

Остатки рациональной функции возражают в виде комплексного вектора в радианах/секунда. В длине свойства показывают

F(s)=(k=1nCksAk+D)esτ,s=j2πf

как n, должно быть равно длине вектора, вы предусматриваете 'A'N количество остатков в объекте рациональной функции. По умолчанию это свойство пусто.

Типы данных: double

Частотная характеристика возмещена в виде скаляра. Значение по умолчанию 0.

Типы данных: double

Задержка частотной характеристики в виде скаляра. Значение по умолчанию 0.

Типы данных: double

Имя объекта в виде 1-by-N массив символов. Это - свойство только для чтения.

Типы данных: char

Функции объекта

freqrespЧастотная характеристика рационального объекта и rationalfit функциональный объект
steprespОтвет неродной сигнала рационального объекта и rationalfit функциональный объект
rationalfitАппроксимированные данные с помощью устойчивого объекта рациональной функции
ispassiveВозвратите true если rationalfit выход является пассивным элементом на всех частотах
makepassiveОсуществите пассивность rationalfit выведите или рациональный объект
passivityПостройте пассивность N-by-N rationalfit функциональный выход
timerespОтвет времени для рационального объекта и rationalfit функциональный объект
writevaЗапишите описание Verilog-A объекта рациональной функции
generateSPICEСгенерируйте файл SPICE от rationalfit из S-параметров

Примеры

свернуть все

Соответствуйте рациональной функции к данным из rfdata.data объект.

S = sparameters('defaultbandpass.s2p');
freq = S.Frequencies;
data = rfparam(S,2,1);
fit = rationalfit(freq,data)
fit = 
   rfmodel.rational with properties:

        A: [10x1 double]
        C: [10x1 double]
        D: 0
    Delay: 0
     Name: 'Rational Function'

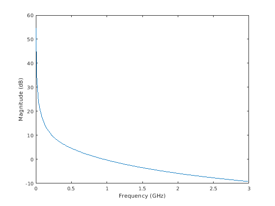
Создайте объект рациональной функции, rat, с полюсами на уровне-4 мрад/с,-3 градиентами/с, и-5 градиентами/с и остатками 600 мрад/с, 2 градиентами/с и 4 градиентами/с.

rat=rfmodel.rational('A',[-5e9,-3e9,-4e6],'C',[6e8,2e9,4e9]);

Выполните анализ частотного диапазона от 1,0 МГц до 3,0 ГГц.

f = [1e6:1.0e7:3e9];

Постройте получившуюся частотную характеристику в децибелах на плоскости X-Y.

[resp,freq]=freqresp(rat,f);   
figure
plot(freq/1e9,20*log10(abs(resp)));      
xlabel('Frequency (GHz)')
ylabel('Magnitude (dB)')

Считайте файл с именем passive.s2p и соответствуйте S-параметрам 2 на 2. Сгенерируйте файл SPICE этих S-параметров.

S = sparameters('passive.s2p');
fit = rationalfit(S);
generateSPICE(fit,'passive.ckt')

Схема сохранена в вашей текущей папке.

Смотрите также

| | |

Представленный в R2009a