PDF для распределения F
где Γ (·) Гамма функция.
Распределение F имеет естественное отношение с распределением хи-квадрат. Если χ1 и χ2 являются и хи-квадратом с ν1 и ν2 степенями свободы соответственно, то статистическая величина F ниже является F-distributed.
Эти два параметра, ν1 и ν2, являются степенями свободы знаменателя и числителем. Таким образом, ν1 и ν2 являются количеством независимых данных, используемых, чтобы вычислить χ1 и χ2, соответственно.
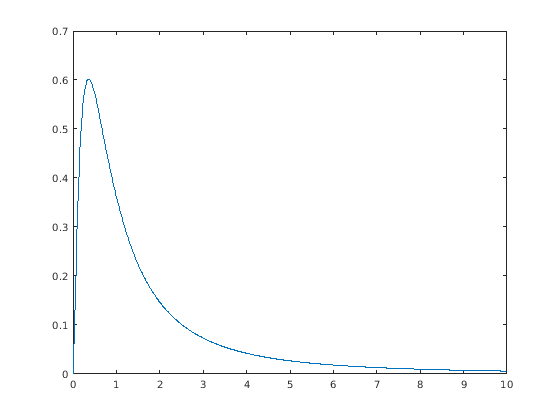
Вычислите PDF распределения F с 5 степенями свободы числителя и 3 степенями свободы знаменателя.
x = 0:0.01:10; y = fpdf(x,5,3);
Постройте PDF.
figure; plot(x,y)

График показывает, что распределение F существует на положительных вещественных числах и скашивается направо.
fcdf | finv | fpdf | frnd | fstat | random