PSCCH DM-RS непрямая оценка синхронизации подкадра
выполняет синхронизацию с помощью опорного сигнала демодуляции PSCCH (DM-RS) символы для формы волны временного интервала, offset = lteSLFrameOffsetPSCCH(ue,waveform)waveform, данные настройки UE-specific, ue.
Возвращенный offset указывает на количество выборок от запуска входной формы волны к позиции в той форме волны, где первый подкадр, содержащий DM-RS, начинается.
Синхронизируйте и демодулируйте передачу, которая была задержана пятью выборками. Передача содержит опорный сигнал демодуляции PSCCH (DM-RS) символы, которые используются при оценке смещения синхронизации формы волны.
Создайте настройку UE, задающую 15 блоков ресурса, нормальный циклический префикс и PRBSet из 1.
ue = struct('NSLRB',15,'CyclicPrefixSL','Normal','PRBSet',1);
Создайте сетку ресурса и модулируйте форму волны, содержащую символы PSCCH DM-RS.
txgrid = lteSLResourceGrid(ue); txgrid(ltePSCCHDRSIndices(ue)) = ltePSCCHDRS; txwaveform = lteSLSCFDMAModulate(ue,txgrid);
Добавьте задержку пяти выборок.
rxwaveform = [zeros(5,1); txwaveform];
Вычислите смещение синхронизации в выборках.
offset = lteSLFrameOffsetPSCCH(ue,rxwaveform)
offset = 5
Откорректируйте смещение синхронизации и демодулируйте полученную форму волны.
rxGrid = lteSLSCFDMADemodulate(ue,rxwaveform(1+offset:end));
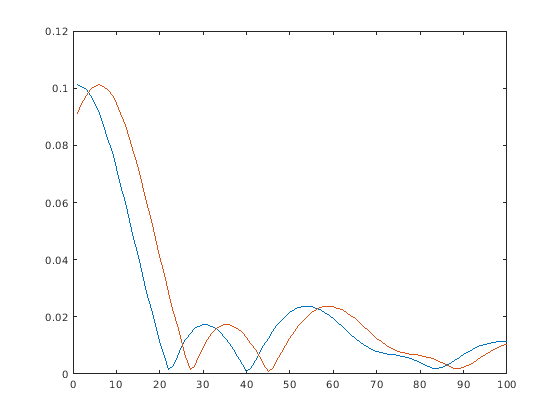
Просмотрите пик корреляции для формы волны передачи, которая была задержана пятью выборками. Передача содержит опорный сигнал демодуляции PSCCH (DM-RS) символы, доступные для оценки синхронизации формы волны.
Создайте настройку UE, задающую 15 блоков ресурса, нормальный циклический префикс и PRBSet из 1.
ue = struct('NSLRB',15,'CyclicPrefixSL','Normal','PRBSet',1);
Создайте сетку ресурса и модулируйте форму волны, содержащую символы PSCCH DM-RS.
txgrid = lteSLResourceGrid(ue); txgrid(ltePSCCHDRSIndices(ue)) = ltePSCCHDRS; txwaveform = lteSLSCFDMAModulate(ue,txgrid);
Вычислите смещение синхронизации в выборках.
[offset corr] = lteSLFrameOffsetPSCCH(ue,txwaveform);
Добавьте задержку пяти выборок.
rxwaveform = [zeros(5,1); txwaveform];
Вычислите смещение синхронизации в выборках.
[offset corrDelayed] = lteSLFrameOffsetPSCCH(ue,rxwaveform);
Отобразите данные о корреляции на графике до и после задержки, добавляется. Увеличьте масштаб оси X, чтобы просмотреть peaks корреляции.
plot(corr) hold on plot(corrDelayed) hold off xlim([0 100])

Откорректируйте смещение синхронизации и демодулируйте полученную форму волны.
rxGrid = lteSLSCFDMADemodulate(ue,rxwaveform(1+offset:end));
ue — Настройки UE-specificНастройки оборудования пользователя в виде структуры параметра, содержащей эти поля:
SidelinkMode — Режим Sidelink'D2D' (значение по умолчанию) | 'V2X' | дополнительныйРежим Sidelink в виде 'D2D' или 'V2X'.
Типы данных: char | string
NSLRB — Количество непрямых блоков ресурсаКоличество непрямого ресурса блокируется в виде целочисленного скаляра от 6 до 110.
Пример 6, который соответствует пропускной способности канала 1,4 МГц.
Типы данных: double
CyclicPrefixSL — Длина циклического префикса'Normal' (значение по умолчанию) | 'Extended' | дополнительныйДлина циклического префикса в виде 'Normal' или 'Extended'.
Типы данных: char | string
PRBSet — Основанный на нуле физический ресурс блокирует индексОснованный на нуле индекс физического блока ресурса (PRB) в виде целого числа, целочисленного вектор-столбца или целочисленной матрицы 2D столбца.
Для D2D sidelink PSCCH предназначается, чтобы быть переданным в одном PRB в подкадре и поэтому, задавая PRBSet когда скалярный индекс PRB рекомендуется. Для V2X sidelink PSCCH предназначается, чтобы быть переданным в паре последовательного PRB в подкадре, поэтому PRBSet должен быть вектор-столбец, содержащий два последовательных индекса. Однако для более общего нестандартного multi-PRB выделения, PRBSet может быть набор индексов, заданных как целочисленный вектор-столбец или как целочисленная матрица 2D столбца, соответствующая мудрым пазом выделениям ресурса для PSCCH.
Типы данных: double
CyclicShift — Циклический сдвиг для DM-RS3,6,9 | дополнительныйЦиклический сдвиг для DM-RS в виде 0, 3, 6 или 9. Это только запрашивает V2X sidelink.
Типы данных: double
Типы данных: struct
waveform — Модулируемая непрямая форма волныМодулируемая непрямая форма волны в виде S-by-NR N, которого числовая матрица, где N S является количеством выборок временного интервала и N R, является количеством, получает антенны. waveform должен быть по крайней мере один подкадр долго и содержать сигналы DM-RS.
Можно сгенерировать эту матрицу путем выполнения модуляции SC-FDMA на матрице ресурса. Чтобы выполнить эту модуляцию, используйте lteSLSCFDMAModulate функционируйте или одна из функций модели канала, такой как lteFadingChannel или lteMovingChannel.
Типы данных: double
Поддержка комплексного числа: Да
offset — Возместите количество выборокВозместите количество выборок, возвращенных как скалярное целое число. Этот выход является количеством выборок от запуска формы волны к позиции в той форме волны, где первый подкадр, содержащий DM-RS, начинается. offset вычисляется путем извлечения синхронизации пика корреляции между waveform и внутренне сгенерированные ссылочные формы волны, содержащие сигналы DM-RS. Корреляция выполняется отдельно для каждой антенны. Антенной с самой сильной корреляцией является использованный для расчета offset.
Примечание
offset положение mod(max(abs(corr),LSF)), где SF L является длиной подкадра.
corr — Сигнал раньше извлекал смещение синхронизацииСигнал, используемый, чтобы извлечь смещение синхронизации, возвратился как комплексная числовая матрица. corr имеет те же размерности как waveform.
У вас есть модифицированная версия этого примера. Вы хотите открыть этот пример со своими редактированиями?
1. Если смысл перевода понятен, то лучше оставьте как есть и не придирайтесь к словам, синонимам и тому подобному. О вкусах не спорим.
2. Не дополняйте перевод комментариями “от себя”. В исправлении не должно появляться дополнительных смыслов и комментариев, отсутствующих в оригинале. Такие правки не получится интегрировать в алгоритме автоматического перевода.
3. Сохраняйте структуру оригинального текста - например, не разбивайте одно предложение на два.
4. Не имеет смысла однотипное исправление перевода какого-то термина во всех предложениях. Исправляйте только в одном месте. Когда Вашу правку одобрят, это исправление будет алгоритмически распространено и на другие части документации.
5. По иным вопросам, например если надо исправить заблокированное для перевода слово, обратитесь к редакторам через форму технической поддержки.