Хи-квадрат (χ 2) распределение является семейством кривых с одним параметром. Распределение хи-квадрат обычно используется в тестировании гипотезы, особенно тест хи-квадрата для качества подгонки.
Statistics and Machine Learning Toolbox™ предлагает несколько способов работать с распределением хи-квадрат.
Используйте специфичные для распределения функции (chi2cdf, chi2inv, chi2pdf, chi2rnd, chi2stat) с заданными параметрами распределения. Специфичные для распределения функции могут принять параметры нескольких распределений хи-квадрат.
Используйте типовые функции распределения (cdf, icdf, pdf, random) с заданным именем распределения ('Chisquare') и параметры.
Распределение хи-квадрат использует следующий параметр.
| Параметр | Описание | Поддержка |
|---|---|---|
| ню (ν) | Степени свободы | ν = 1, 2, 3,... |
Параметр степеней свободы обычно является целым числом, но функции хи-квадрата принимают любое положительное значение.
Сумма двух случайных переменных хи-квадрата со степенями свободы ν 1 и ν 2 является случайной переменной хи-квадрата со степенями свободы ν = ν 1 + ν 2.
Функция плотности вероятности (PDF) распределения хи-квадрат
где ν является степенями свободы и Γ (·) Гамма функция.
Для примера смотрите, Вычисляют Распределение хи-квадрат PDF.
Кумулятивная функция распределения (cdf) распределения хи-квадрат
где ν является степенями свободы и Γ (·) Гамма функция. p результата является вероятностью, что одно наблюдение от распределения хи-квадрат со степенями свободы ν падает в интервале [0, x].
Для примера смотрите, Вычисляют Распределение хи-квадрат cdf.
Обратная кумулятивная функция распределения (icdf) распределения хи-квадрат
где
ν является степенями свободы и Γ (·) Гамма функция. p результата является вероятностью, что одно наблюдение от распределения хи-квадрат со степенями свободы ν падает в интервале [0, x].
Средним значением распределения хи-квадрат является ν.
Отклонение распределения хи-квадрат 2ν.
Вычислите PDF распределения хи-квадрат с 4 степенями свободы.
x = 0:0.2:15; y = chi2pdf(x,4);
Постройте PDF.
figure; plot(x,y) xlabel('Observation') ylabel('Probability Density')

Распределение хи-квадрат скашивается направо, специально для немногих степеней свободы.
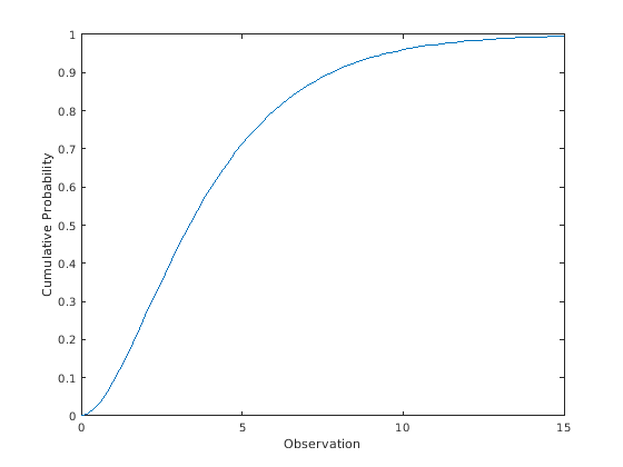
Вычислите cdf распределения хи-квадрат с 4 степенями свободы.
x = 0:0.2:15; y = chi2cdf(x,4);
Постройте cdf.
figure; plot(x,y) xlabel('Observation') ylabel('Cumulative Probability')

F Распределение — распределение F является распределением 2D параметра, которое имеет параметры ν 1 (степени свободы числителя) и ν 2 (степени свободы знаменателя). Распределение F может быть задано как отношение , где χ 21 и χ 22 является и хи-квадратом, распределенным с ν 1 и ν 2 степени свободы, соответственно.
Гамма Распределение — гамма распределение является непрерывным распределением 2D параметра, которое имеет параметры a (форма) и b (шкала). Распределение хи-квадрат равно гамма распределению с 2a = ν и b = 2.
Нецентральное Распределение хи-квадрат — нецентральное распределение хи-квадрат является непрерывным распределением 2D параметра, которое имеет параметры ν (степени свободы) и δ (нецентрированность). Нецентральное распределение хи-квадрат равно распределению хи-квадрат когда δ = 0.
Нормальное распределение — нормальное распределение является непрерывным распределением 2D параметра, которое имеет параметры μ (среднее значение) и σ (стандартное отклонение). Стандартное нормальное распределение происходит когда μ = 0 и σ = 1.
Если Z 1, Z 2, …, Z n является стандартными нормальными случайными переменными, то имеет распределение хи-квадрат со степенями свободы ν = n – 1.
Если набор наблюдений n нормально распределен с отклонением σ 2 и демонстрационным отклонением s2, то имеет распределение хи-квадрат со степенями свободы ν = n – 1. Это отношение используется, чтобы вычислить доверительные интервалы для оценки нормального параметра σ 2 в функции normfit.
T Распределение студента — распределение t Студента является непрерывным распределением с одним параметром, которое имеет параметр ν (степени свободы). Если Z имеет стандартное нормальное распределение, и χ 2 имеет распределение хи-квадрат со степенями свободы ν, то имеет распределение t Студента со степенями свободы ν.
Распределение Уишарта — распределение Уишарта является более высоким размерным аналогом распределения хи-квадрат.
[1] Abramowitz, Милтон, и Ирен А. Стегун, руководство редакторов Математических функций: С Формулами, Графиками и Математическими Таблицами. 9. Дуврская печать.; [Nachdr. der Ausg. von 1972]. Дуврские Книги по Математике. Нью-Йорк, Нью-Йорк: Дувр Publ, 2013.
[2] Devroye, Люк. Неоднородная Генерация случайных переменных. Нью-Йорк, Нью-Йорк: Спрингер Нью-Йорк, 1986. https://doi.org/10.1007/978-1-4613-8643-8
[3] Эванс, M., Н. Гастингс и Б. Пикок. Статистические Распределения. 2-й редактор, Хобокен, NJ: John Wiley & Sons, Inc., 1993.
[4] Kreyszig, Эрвин. Вводная математическая статистика: принципы и методы. Нью-Йорк: Вайли, 1970.
chi2cdf | chi2gof | chi2inv | chi2pdf | chi2rnd | chi2stat