Преобразуйте ряд таблицы продолжительности жизни в таблицы продолжительности жизни с принудительным завершением
Загрузите файл данных таблицы продолжительности жизни.
load us_lifetable_2009Преобразуйте ряд таблицы продолжительности жизни в таблицы продолжительности жизни с принудительным завершением.
[qx,lx,dx] = lifetableconv(x,lx); display(qx(1:20,:))
0.0064 0.0070 0.0057
0.0004 0.0004 0.0004
0.0003 0.0003 0.0002
0.0002 0.0002 0.0002
0.0002 0.0002 0.0001
0.0001 0.0002 0.0001
0.0001 0.0001 0.0001
0.0001 0.0001 0.0001
0.0001 0.0001 0.0001
0.0001 0.0001 0.0001
0.0001 0.0001 0.0001
0.0001 0.0001 0.0001
0.0001 0.0001 0.0001
0.0002 0.0002 0.0002
0.0003 0.0004 0.0002
0.0004 0.0005 0.0002
0.0005 0.0006 0.0003
0.0005 0.0007 0.0003
0.0006 0.0009 0.0004
0.0007 0.0010 0.0004
display(lx(1:20,:))
1.0e+05 *
1.0000 1.0000 1.0000
0.9936 0.9930 0.9943
0.9932 0.9926 0.9939
0.9930 0.9923 0.9937
0.9927 0.9920 0.9935
0.9926 0.9919 0.9933
0.9924 0.9917 0.9932
0.9923 0.9916 0.9931
0.9922 0.9914 0.9930
0.9921 0.9913 0.9929
0.9920 0.9912 0.9928
0.9919 0.9911 0.9927
0.9918 0.9910 0.9926
0.9917 0.9909 0.9925
0.9915 0.9907 0.9923
0.9912 0.9903 0.9921
0.9908 0.9898 0.9919
0.9904 0.9892 0.9916
0.9899 0.9885 0.9913
0.9892 0.9876 0.9909
display(dx(1:20,:))
637.2266 698.8750 572.6328
40.4062 43.9297 36.7188
27.1875 30.0938 24.1406
20.7656 23.0781 18.3359
15.9141 17.2109 14.5625
14.8672 16.3125 13.3516
13.3672 14.7891 11.8750
12.1328 13.3828 10.8203
10.8125 11.6094 9.9844
9.4609 9.5781 9.3438
8.6172 8.1328 9.1172
9.2656 8.8359 9.7188
12.5938 13.5078 11.6328
19.1016 22.9844 15.0234
27.6719 35.5938 19.3516
36.6328 48.5703 24.0547
45.0156 60.7109 28.4844
53.1406 72.8906 32.2812
60.8984 85.1172 35.2578
68.3438 97.2266 37.6875
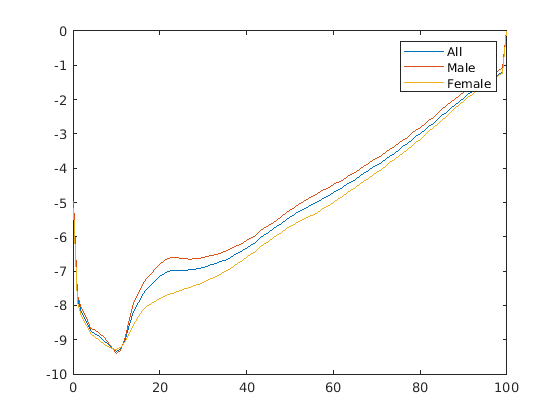
Постройте qx ряд и отображение легенда. Серия qx условная вероятность, что человек в возрасте x умрет между возрастом x и следующим возрастом в ряду.
plot(x,log(qx)) legend(series)

Загрузите файл данных таблицы продолжительности жизни.
load us_lifetable_2009Калибруйте таблицу продолжительности жизни из данных о выживании со значением по умолчанию Хелигмен-Поллард параметрическая модель.
a = lifetablefit(x,lx)
a = 8×3
0.0005 0.0006 0.0004
0.0592 0.0819 0.0192
0.1452 0.1626 0.1048
0.0007 0.0011 0.0007
6.2843 6.7637 1.1038
24.1387 24.2895 53.1783
0.0000 0.0000 0.0000
1.0971 1.0987 1.1100
Сгенерируйте ряд таблицы продолжительности жизни из калиброванной модели выхода из строя.
qx = lifetablegen((0:120),a); display(qx(1:20,:))
0.0063 0.0069 0.0057
0.0005 0.0006 0.0004
0.0002 0.0003 0.0002
0.0002 0.0002 0.0002
0.0001 0.0001 0.0001
0.0001 0.0001 0.0001
0.0001 0.0001 0.0001
0.0001 0.0001 0.0001
0.0001 0.0001 0.0001
0.0001 0.0001 0.0001
0.0001 0.0001 0.0001
0.0001 0.0001 0.0001
0.0002 0.0002 0.0001
0.0002 0.0002 0.0002
0.0002 0.0003 0.0002
0.0003 0.0004 0.0002
0.0004 0.0005 0.0002
0.0005 0.0006 0.0003
0.0006 0.0008 0.0003
0.0007 0.0009 0.0003
Преобразуйте ряд таблицы продолжительности жизни в таблицы продолжительности жизни с принудительным завершением.
[~,~,dx] = lifetableconv((0:120),qx,'qx');
display(dx(1:20,:))630.9924 686.9527 571.6098 48.7928 55.1029 40.9870 24.8018 26.3778 23.6167 17.0832 17.5878 17.0317 13.6181 13.8188 13.6143 11.8662 12.0076 11.6314 10.9782 11.1573 10.4905 10.5996 10.8604 9.9488 10.5757 10.9396 9.8952 10.8789 11.3612 10.2718 11.6084 12.2508 11.0418 12.9921 13.9271 12.1763 15.3478 16.8835 13.6482 18.9936 21.6793 15.4300 24.1390 28.7665 17.4943 30.8004 38.3215 19.8134 38.7713 50.1489 22.3603 47.6532 63.6909 25.1099 56.9300 78.1270 28.0386 66.0576 92.5258 31.1259
Постройте dx ряд и отображение легенда. Серия dx количество людей, которые умирают из 100 000 живых при рождении между возрастом x и следующим возрастом в ряду.
plot((0:119),dx(1:end-1,:)); legend(series, 'location', 'northwest'); title('\bfLife Table Yearly Decrements'); xlabel('Age'); ylabel('Number Dying within a Given Year');

x0 — Увеличение возрастов для необработанных данныхУвеличение возрастов для необработанных данных в виде неотрицательных целочисленных значений в N0 вектор.
Вектор из возрастов x должен содержать неотрицательные целочисленные значения. Если входной ряд является дискретной функцией выживания lx, затем стартовый возраст должен только быть неотрицательным. В противном случае стартовым возрастом должен быть 0.
Типы данных: double
lx0 — Набор num стандартизированный ряд оставшегося в живыхНабор num стандартизированный ряд оставшегося в живых в виде N0- num матрица. Вход lx0 ряд является количеством людей, живых в возрасте x, учитывая 100 000 живых при рождении. Значения 0 или NaN во входной таблице lx0 проигнорированы.
Типы данных: double
y0 — Набор num ряд таблицы продолжительности жизни, который будет преобразованНабор num ряд таблицы продолжительности жизни, который будет преобразован в виде N0- num матрица. y0 по умолчанию рядом является lx0.
Типы данных: double
y0type — Тип ряда выхода из строя для входа y0 с 'lx' по умолчанию'lx'
(значение по умолчанию) | вектор символов со значениями 'qx', 'lx', 'dx'(Необязательно) Тип ряда выхода из строя для входа y0В виде вектора символов с одним из следующих значений:
'qx' — Вход является таблицей дискретных опасностей (qx).
'lx' — Вход является таблицей дискретных количеств выживания (lx).
'dx' — Вход является таблицей дискретных декрементов (dx).
Принимая во внимание, что выходные ряды обеспечили завершение, входной ряд (y0) может иметь один из нескольких типов завершения:
Естественное завершение заканчивается последнему человеку так, чтобы lx переходит к 0qx переходит к 1, и dx переходит к 0. Для получения дополнительной информации смотрите Естественное Завершение.
Усеченное завершение останавливается в терминальном возрасте так, чтобы lx положительно, qx меньше 1, и dx положительно. Любыми возрастами после терминального возраста является NaN значения. Для получения дополнительной информации смотрите Усеченное Завершение.
Типы данных: char
qx — Дискретная функция опасностиДискретная функция опасности, возвращенная как N0- num матрица с принудительным завершением. Для получения дополнительной информации смотрите Принудительное Завершение.
Серия qx условная вероятность, что человек в возрасте x умрет между возрастом x и следующим возрастом в ряду.
lx — Дискретная функция выживанияДискретная функция выживания, возвращенная как N0- num матрица с принудительным завершением. Для получения дополнительной информации смотрите Принудительное Завершение.
Серия lx количество людей, живых в возрасте x, учитывая 100 000 живых при рождении.
dx — Дискретная функция декрементовДискретная функция декрементов, возвращенная как N0- num матрица с принудительным завершением. Для получения дополнительной информации смотрите Принудительное Завершение.
Серия dx количество людей, которые умирают из 100 000 живых при рождении между возрастом x и следующим возрастом в ряду.
Большинство современных таблиц продолжительности жизни “обеспечило” завершение. Принудительное завершение означает, что последняя строка таблицы продолжительности жизни запрашивает всех людей с возрастами на или после последнего возраста в таблице продолжительности жизни.
Эта выборка иллюстрирует обеспеченное завершение.

В этом случае последняя строка таблицы продолжительности жизни запрашивает всех людей в возрасте 100 или более старый. А именно, вероятности qx 1qx целую вечность меньше чем 100 и, технически, ∞qx для возраста 100.
Принудительное завершение имеет терминальные значения возраста, которые применяются ко всем возрастам после терминального возраста так, чтобы lx положительно, qx 1, и dx положительно. Возрастами после терминального возраста является NaN значения, несмотря на то, что lx и dx может быть 0 и qx может быть 1 для входного ряда. Принудительное завершение инициировано естественно завершающим работу рядом, последним возрастом в усеченном ряду или первым NaN значение в ряду.
Прежде 1970, таблицы продолжительности жизни часто публиковались с данными, которые включали все возрасты, для которых люди, сопоставленные с данным рядом, были все еще живы. Таблицы в этой форме имеют "естественное" завершение. В естественном завершении последняя строка таблицы продолжительности жизни для каждого ряда считает смертельные случаи или вероятности смертельных случаев последнего остающегося человека в соответствующем возрасте. Таблицы в этой форме могут быть проблематичными из-за гранулярности данных и того, что группы рядов могут завершить работу в отличных возрастах. Естественное завершение проиллюстрировано в следующей выборке последних нескольких лет таблицы продолжительности жизни.

Эта форма для таблиц продолжительности жизни излагает много проблем, которые идут вне очевидных статистических проблем. Во-первых, таблица l x слева завершает работу в 108 лет, 109, 109, и 113 для четырех рядов в таблице. Технически, числами после этих возрастов является 0, но может также быть NaN значения, потому что никакой человек не жив после этих возрастов завершения. Во-вторых, вероятности q, который x справа отключает с колеблющимися вероятностями, которые идут от 0 к 1 в некоторых случаях. В этом случае, однако, все вероятности 1qx вероятности (различающиеся принудительные вероятности завершения). Можно утверждать, что вероятностями после возрастов завершения может быть 1 (любой живой в этом возрасте, как ожидают, умрет в следующем году), 0 (возраст находится вне поддержки вероятностного распределения), или NaN значения.
Усеченное завершение происходит при усечении таблиц продолжительности жизни в произвольном возрасте. Например, от 1970–1990, таблицы продолжительности жизни Соединенных Штатов, усеченные в 85 лет. Этот формат проблематичен, потому что вероятности таблицы продолжительности жизни должны или отключить с вероятностью 1 (принудительное завершение) или данные об отбрасывании, которые превышают завершающий работу возраст. Эта выборка последних нескольких лет таблицы продолжительности жизни иллюстрирует усеченное завершение. Необработанные данные для этой таблицы являются серией l x. Серия q x выведена из этого ряда.

Этот формат таблицы продолжительности жизни создает проблемы для завершения, потому что, например, более чем 27% населения для четвертой серии l x все еще живы в 85 лет. Утверждать, что вероятность смерти за все возрасты после возраста 85 является 100%-й силой быть верной, но неинформативна. Несмотря на статистические проблемы, однако, таблицы в этой форме заполнены принудительным завершением.
[1] Арии, E. “Таблицы продолжительности жизни Соединенных Штатов”. Национальные жизненные отчеты статистики, американское министерство здравоохранения и социального обеспечения. Издание 62, № 7, 2009.
У вас есть модифицированная версия этого примера. Вы хотите открыть этот пример со своими редактированиями?
1. Если смысл перевода понятен, то лучше оставьте как есть и не придирайтесь к словам, синонимам и тому подобному. О вкусах не спорим.
2. Не дополняйте перевод комментариями “от себя”. В исправлении не должно появляться дополнительных смыслов и комментариев, отсутствующих в оригинале. Такие правки не получится интегрировать в алгоритме автоматического перевода.
3. Сохраняйте структуру оригинального текста - например, не разбивайте одно предложение на два.
4. Не имеет смысла однотипное исправление перевода какого-то термина во всех предложениях. Исправляйте только в одном месте. Когда Вашу правку одобрят, это исправление будет алгоритмически распространено и на другие части документации.
5. По иным вопросам, например если надо исправить заблокированное для перевода слово, обратитесь к редакторам через форму технической поддержки.