exponenta event banner

meanrot

Среднее вращение кватерниона

Описание

пример

quatAverage = meanrot(quat) возвращает среднее вращение элементов quat вдоль первого измерения массива, размер которого не действительно равняется 1.

  • Если quat вектор, meanrot(quat) возвращает среднее вращение элементов.

  • Если quat матрица, meanrot(quat) возвращает вектор-строку, содержащий среднее вращение каждого столбца.

  • Если quat многомерный массив, затем mearot(quat) действует вдоль первого измерения массива, размер которого не равняется 1, обрабатывая элементы как векторы. Эта размерность становится 1, в то время как размеры всех других размерностей остаются то же самое.

meanrot функция нормирует входные кватернионы, quat, прежде, чем вычислить среднее значение.

quatAverage = meanrot(quat,dim) возвратите среднее вращение по измерению dim. Например, если quat матрица, затем meanrot(quat,2) вектор-столбец, содержащий среднее значение каждой строки.

quatAverage = meanrot(___,nanflag) задает, включать ли или не использовать NaN значения от вычисления для любого из предыдущих синтаксисов. meanrot(quat,'includenan') включает весь NaN значения в вычислении, в то время как mean(quat,'omitnan') игнорирует их.

Примеры

свернуть все

Создайте матрицу кватернионов, соответствующих трем наборам Углов Эйлера.

eulerAngles = [40 20 10; ...
               50 10 5; ...
               45 70 1];

quat = quaternion(eulerAngles,'eulerd','ZYX','frame');

Определите среднее вращение, представленное кватернионами. Преобразуйте среднее вращение в Углы Эйлера в градусах для удобочитаемости.

quatAverage = meanrot(quat)
quatAverage = quaternion
      0.88863 - 0.062598i +  0.27822j +  0.35918k

eulerAverage = eulerd(quatAverage,'ZYX','frame')
eulerAverage = 1×3

   45.7876   32.6452    6.0407

Используйте meanrot по последовательности кватернионов, чтобы составить в среднем аддитивный шум.

Создайте вектор из 1e6 кватернионы чье расстояние, как задано dist функция, от кватерниона (1,0,0,0) нормально распределена. Постройте Углы Эйлера, соответствующие шумному вектору кватерниона.

nrows = 1e6;
ax = 2*rand(nrows,3) - 1;   
ax = ax./sqrt(sum(ax.^2,2));
ang = 0.5*randn(size(ax,1),1);
q = quaternion(ax.*ang ,'rotvec');

noisyEulerAngles = eulerd(q,'ZYX','frame');

figure(1)

subplot(3,1,1)
plot(noisyEulerAngles(:,1))
title('Z-Axis')
ylabel('Rotation (degrees)')
hold on

subplot(3,1,2)
plot(noisyEulerAngles(:,2))
title('Y-Axis')
ylabel('Rotation (degrees)')
hold on

subplot(3,1,3)
plot(noisyEulerAngles(:,3))
title('X-Axis')
ylabel('Rotation (degrees)')
hold on

Figure contains 3 axes. Axes 1 with title Z-Axis contains an object of type line. Axes 2 with title Y-Axis contains an object of type line. Axes 3 with title X-Axis contains an object of type line.

Используйте meanrot определить средний кватернион, учитывая вектор из кватернионов. Преобразуйте в Углы Эйлера и постройте результаты.

qAverage = meanrot(q);

qAverageInEulerAngles = eulerd(qAverage,'ZYX','frame');

figure(1)

subplot(3,1,1)
plot(ones(nrows,1)*qAverageInEulerAngles(:,1))
title('Z-Axis')

subplot(3,1,2)
plot(ones(nrows,1)*qAverageInEulerAngles(:,2))
title('Y-Axis')

subplot(3,1,3)
plot(ones(nrows,1)*qAverageInEulerAngles(:,3))
title('X-Axis')

Figure contains 3 axes. Axes 1 with title Z-Axis contains 2 objects of type line. Axes 2 with title Y-Axis contains 2 objects of type line. Axes 3 with title X-Axis contains 2 objects of type line.

meanrot Алгоритм

meanrot функционируйте выводит кватернион, который минимизирует норму Фробениуса в квадрате различия между матрицами вращения. Рассмотрите два кватерниона:

  • q0 не представляет вращения.

  • q90 представляет 90 вращений степени вокруг оси X.

q0 = quaternion([0 0 0],'eulerd','ZYX','frame');
q90 = quaternion([0 0 90],'eulerd','ZYX','frame');

Создайте развертку кватерниона, qSweep, это представляет вращения от 0 до 180 градусов об оси X.

eulerSweep = (0:1:180)';
qSweep = quaternion([zeros(numel(eulerSweep),2),eulerSweep], ...
    'eulerd','ZYX','frame');

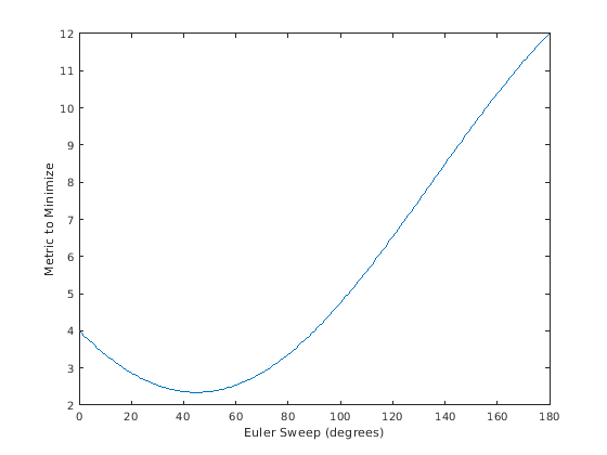
Преобразуйте q0, q90, и qSweep к матрицам вращения. В цикле вычислите метрику, чтобы минимизировать для каждого члена развертки кватерниона. Постройте результаты и возвратите значение Эйлеровой развертки, которая соответствует минимуму метрики.

r0     = rotmat(q0,'frame');
r90    = rotmat(q90,'frame');
rSweep = rotmat(qSweep,'frame');

metricToMinimize = zeros(size(rSweep,3),1);
for i = 1:numel(qSweep)
    metricToMinimize(i) = norm((rSweep(:,:,i) - r0),'fro').^2 + ...
                          norm((rSweep(:,:,i) - r90),'fro').^2;
end

plot(eulerSweep,metricToMinimize)
xlabel('Euler Sweep (degrees)')
ylabel('Metric to Minimize')

Figure contains an axes. The axes contains an object of type line.

[~,eulerIndex] = min(metricToMinimize);
eulerSweep(eulerIndex)
ans = 45

Минимум метрики соответствует развертке Угла Эйлера в 45 градусах. Таким образом, meanrot задает среднее значение между quaterion([0 0 0],'ZYX','frame') и quaternion([0 0 90],'ZYX','frame') как quaternion([0 0 45],'ZYX','frame'). Вызовите meanrot с q0 и q90 проверять тот же результат.

eulerd(meanrot([q0,q90]),'ZYX','frame')
ans = 1×3

         0         0   45.0000

Ограничения

Метрика, что meanrot использование, чтобы определить среднее вращение не уникально для кватернионов значительно далеко друг от друга. Повторите эксперимент выше для кватернионов, которые разделяются 180 градусами.

q180 = quaternion([0 0 180],'eulerd','ZYX','frame');
r180 = rotmat(q180,'frame');

for i = 1:numel(qSweep)
    metricToMinimize(i) = norm((rSweep(:,:,i) - r0),'fro').^2 + ...
                          norm((rSweep(:,:,i) - r180),'fro').^2;
end

plot(eulerSweep,metricToMinimize)
xlabel('Euler Sweep (degrees)')
ylabel('Metric to Minimize')

Figure contains an axes. The axes contains an object of type line.

[~,eulerIndex] = min(metricToMinimize);
eulerSweep(eulerIndex)
ans = 159

Средние значения кватерниона обычно вычисляются для вращений, которые являются друг близко к другу, который делает случай ребра показанным в этом примере вряд ли в реальных приложениях. Чтобы составить в среднем два кватерниона, которые являются значительно далеко друг от друга, используйте slerp функция. Повторите эксперимент с помощью slerp и проверьте, что возвращенное среднее значение кватерниона более интуитивно для больших расстояний.

qMean = slerp(q0,q180,0.5);
q0_q180 = eulerd(qMean,'ZYX','frame')
q0_q180 = 1×3

         0         0   90.0000

Входные параметры

свернуть все

Кватернион, для которого можно вычислить среднее значение в виде скаляра, вектора, матрицы или многомерного массива кватернионов.

Типы данных: quaternion

Величина для работы, заданная как положительный целый скаляр. Если значение не задано, то по умолчанию это первый размер массива, не равный 1.

Размерность dim указывает на размерность, длина которой уменьшает до 1. size(quatAverage,dim) 1, в то время как размеры всех других размерностей остаются то же самое.

Типы данных: double | single

NaN условие в виде одного из этих значений:

  • 'includenan' – Включайте NaN значения при вычислении среднего вращения, приведении к NaN.

  • 'omitnan' – Проигнорируйте весь NaN значения во входе.

Типы данных: char | string

Выходные аргументы

свернуть все

Среднее вращение кватерниона, возвращенное как скаляр, вектор, матрица или многомерный массив.

Типы данных: single | double

Алгоритмы

meanrot определяет среднее значение кватерниона, q¯, согласно [1]. q¯ кватернион, который минимизирует норму Фробениуса в квадрате различия между матрицами вращения:

q¯=argminqS3i=1nA(q)A(qi)F2

Ссылки

[1] Markley, Ф. Лэндис, Янг Чен, Джон Лукас Крэссидис и Яаков Ошман. "Средние Кватернионы". Журнал Руководства, Управления и Динамики. Издание 30, Выпуск 4, 2007, стр 1193-1197.

Расширенные возможности

Генерация кода C/C++
Генерация кода C и C++ с помощью MATLAB® Coder™.

Смотрите также

Функции

Объекты

Введенный в R2018b