exponenta event banner

ode23t

Решение умеренно жестких ОДУ и ДАУ — метод трапеций

Описание

пример

[t,y] = ode23t(odefun,tspan,y0), где tspan = [t0 tf], интегрирует систему дифференциальных уравнений y'=f(t,y) от t0 к tf с начальными условиями y0. Каждая строка в массиве решения y соответствует значению, возвращенному в вектор-столбце t.

Все решатели MATLAB® ODE могут решить системы уравнений формы y'=f(t,y), или проблемы, которые включают большую матрицу, M(t,y)y'=f(t,y). Решатели все использование подобные синтаксисы. ode23s решатель только может решить задачи с большой матрицей, если большая матрица является постоянной. ode15s и ode23t может решить задачи с большой матрицей, которая сингулярна, известна как дифференциально-алгебраические уравнения (ДАУ). Задайте большую матрицу с помощью Mass опция odeset.

пример

[t,y] = ode23t(odefun,tspan,y0,options) также использует настройки интегрирования, заданные options, то, которое является аргументом, создало использование odeset функция. Например, используйте AbsTol и RelTol опции, чтобы задать допуски абсолютной и относительной погрешности или Mass опция, чтобы обеспечить большую матрицу.

[t,y,te,ye,ie] = ode23t(odefun,tspan,y0,options) дополнительно находит, где функции (t, y), вызвал функции события, являются нулем. В выходе, te время события, ye решение во время события и ie индекс инициированного события.

Для каждой функции события задайте, должно ли интегрирование завершить работу в нуле и имеет ли направление нулевого пересечения значение. Сделайте это путем установки 'Events' свойство к функции, такой как myEventFcn или @myEventFcn, и создание соответствующей функции: Значение, isterminal, direction] = myEventFcnTY). Для получения дополнительной информации смотрите Местоположение События ОДУ.

sol = ode23t(___) возвращает структуру, которую можно использовать с deval оценивать решение в любой точке на интервале [t0 tf]. Можно использовать любую из комбинаций входных аргументов в предыдущих синтаксисах.

Примеры

свернуть все

Простые ОДУ, которые имеют компонент единого решения, могут быть заданы как анонимная функция в вызове решателя. Анонимная функция должна принять два входных параметров (t,y) даже если одни из входных параметров не используются.

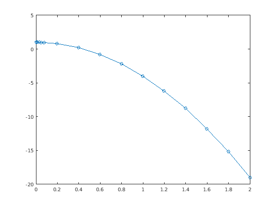
Решите ОДУ

y=-10t.

Используйте временной интервал [0,2] и начальное условие y0 = 1.

tspan = [0 2];
y0 = 1;
[t,y] = ode23t(@(t,y) -10*t, tspan, y0);

Постройте решение.

plot(t,y,'-o')

Figure contains an axes. The axes contains an object of type line.

Примером жесткой системы уравнений являются уравнения Ван дер Поля в релаксационном колебании. Предельный цикл имеет области, где компоненты решения медленно изменяются, и проблема довольно жестка, чередующийся с областями очень резкого изменения, где это не жестко.

Система уравнений:

$$\begin{array}{cl} y_1' &= y_2\\y_2' &= 1000(1-y_1^2)y_2-y_1\end{array}$$

Начальные условия$y_1(0)=2$ и$y_2(0)=0$. Функциональный vdp1000 поставки с MATLAB® и кодируют уравнения.

function dydt = vdp1000(t,y)
%VDP1000  Evaluate the van der Pol ODEs for mu = 1000.
%
%   See also ODE15S, ODE23S, ODE23T, ODE23TB.

%   Jacek Kierzenka and Lawrence F. Shampine
%   Copyright 1984-2014 The MathWorks, Inc.

dydt = [y(2); 1000*(1-y(1)^2)*y(2)-y(1)];

Решение этой системы с помощью ode45 с допусками относительной и абсолютной погрешности по умолчанию (1e-3 и 1e-6, соответственно), является чрезвычайно медленным, требуя, чтобы несколько минут решили и построили решение. ode45 требует, чтобы миллионы временных шагов завершили интегрирование, из-за областей жесткости, где это изо всех сил пытается соответствовать допускам.

Это - график решения, полученного ode45, который занимает много времени, чтобы вычислить. Заметьте огромное количество временных шагов, требуемых проходить через области жесткости.

Решите жесткую систему с помощью ode23t решатель, и затем строит первый столбец решения y против моментов времени t. ode23t решатель проходит через жесткие области с гораздо меньшим количеством шагов, чем ode45.

[t,y] = ode23t(@vdp1000,[0 3000],[2 0]);
plot(t,y(:,1),'-o')

ode23t только работает с функциями, которые используют два входных параметра, t и y. Однако можно передать в дополнительных параметрах путем определения их вне функции и передачи их в том, когда вы задаете указатель на функцию.

Решите ОДУ

$$y'' = \frac{A}{B} t y.$$

При перезаписи уравнения, когда уступает система первого порядка

$$\begin{array}{cl} y'_1 &= y_2\\ y'_2 &= \frac{A}{B} t y_1.
\end{array}$$

odefcn.m представляет эту систему уравнений как функцию, которая принимает четыре входных параметра: tYA, и B.

function dydt = odefcn(t,y,A,B)
dydt = zeros(2,1);
dydt(1) = y(2);
dydt(2) = (A/B)*t.*y(1);

Решите ОДУ с помощью ode23t. Задайте указатель на функцию, таким образом, что он передает в предопределенных значениях для A и B к odefcn.

A = 1;
B = 2;
tspan = [0 5];
y0 = [0 0.01];
[t,y] = ode23t(@(t,y) odefcn(t,y,A,B), tspan, y0);

Постройте график результатов.

plot(t,y(:,1),'-o',t,y(:,2),'-.')

ode15s решатель является хорошим предпочтительным вариантом для самых жестких проблем. Однако другие жесткие решатели могут быть более эффективными для определенных типов проблем. Этот пример решает жесткое тестовое уравнение с помощью всех четырех жестких решателей ОДУ.

Рассмотрите тестовое уравнение

y=-λy.

Уравнение становится все больше жестким как величина λ увеличения. Использование λ=1×109 и начальное условие y(0)=1 по временному интервалу [0 0.5]. С этими значениями проблема достаточно жестка тот ode45 и ode23 изо всех сил пытайтесь интегрировать уравнение. Кроме того, используйте odeset передать в постоянном якобиане J=fy=-λ и включите отображение статистики решателя.

lambda = 1e9;
y0 = 1;
tspan = [0 0.5];
opts = odeset('Jacobian',-lambda,'Stats','on');

Решите уравнение с ode15sode23sode23t, и ode23tb. Сделайте подграфики для сравнения.

subplot(2,2,1)
tic, ode15s(@(t,y) -lambda*y, tspan, y0, opts), toc
104 successful steps
1 failed attempts
212 function evaluations
0 partial derivatives
21 LU decompositions
210 solutions of linear systems
Elapsed time is 1.338321 seconds.
title('ode15s')
subplot(2,2,2)
tic, ode23s(@(t,y) -lambda*y, tspan, y0, opts), toc
63 successful steps
0 failed attempts
191 function evaluations
0 partial derivatives
63 LU decompositions
189 solutions of linear systems
Elapsed time is 0.258983 seconds.
title('ode23s')
subplot(2,2,3)
tic, ode23t(@(t,y) -lambda*y, tspan, y0, opts), toc
95 successful steps
0 failed attempts
125 function evaluations
0 partial derivatives
28 LU decompositions
123 solutions of linear systems
Elapsed time is 0.406110 seconds.
title('ode23t')
subplot(2,2,4)
tic, ode23tb(@(t,y) -lambda*y, tspan, y0, opts), toc
71 successful steps
0 failed attempts
167 function evaluations
0 partial derivatives
23 LU decompositions
236 solutions of linear systems
Elapsed time is 0.355101 seconds.
title('ode23tb')

Figure contains 4 axes. Axes 1 with title ode15s contains 2 objects of type line. Axes 2 with title ode23s contains 2 objects of type line. Axes 3 with title ode23t contains 2 objects of type line. Axes 4 with title ode23tb contains 2 objects of type line.

Жесткие решатели все выполняют хорошо, но ode23s завершает интеграцию с наименьшим количеством шагов и запускает самое быстрое для этой конкретной проблемы. Поскольку постоянный якобиан задан, ни один из решателей не должен вычислять частные производные, чтобы вычислить решение. Определение якобиана приносит пользу ode23s большинство, поскольку это обычно оценивает якобиан на каждом шаге.

Для общих жестких проблем эффективность жестких решателей варьируется в зависимости от формата проблемы и заданных опций. Обеспечение якобиевской матрицы или шаблона разреженности всегда повышает эффективность решателя для жестких проблем. Но поскольку жесткие решатели используют якобиан по-другому, улучшение может значительно варьироваться. В сущности, если система уравнений является очень большой или должна много раз решаться, то стоит исследовать эффективность других решателей, чтобы минимизировать время выполнения.

Входные параметры

свернуть все

Функции, чтобы решить в виде указателя на функцию, который задает функции, которые будут интегрированы.

Функциональный dydt = odefun(t,y), для скалярного t и вектор-столбец y, должен возвратить вектор-столбец dydt из типа данных single или double это соответствует f(t,y)odefun должен принять оба входных параметра, t и y, даже если один из аргументов не используется в функции.

Например, чтобы решить y'=5y3, используйте функцию:

function dydt = odefun(t,y)
dydt = 5*y-3;

Для системы уравнений, выхода odefun вектор. Каждым элементом в векторе является решение одного уравнения. Например, чтобы решить

y'1=y1+2y2y'2=3y1+2y2

используйте функцию:

function dydt = odefun(t,y)
dydt = zeros(2,1);
dydt(1) = y(1)+2*y(2);
dydt(2) = 3*y(1)+2*y(2);

Для получения информации о том, как предоставить дополнительные параметры функции odefun, смотрите Функции Параметризации.

Пример: @myFcn

Типы данных: function_handle

Интервал интегрирования в виде вектора. В минимуме, tspan должны быть два вектора элемента [t0 tf] определение начальных и итоговых времен. Получить решения в конкретные моменты времени между t0 и tf, используйте более длинный вектор из формы [t0,t1,t2,...,tf]. Элементы в tspan должен все увеличиваться или все уменьшение.

Решатель налагает начальные условия, данные y0 в начальное время tspan(1), затем объединяется от tspan(1) к tspan(end):

  • Если tspan имеет два элемента, [t0 tf], затем решатель возвращает решение, оцененное в каждом внутреннем этапе интеграции в интервале.

  • Если tspan имеет больше чем два элемента [t0,t1,t2,...,tf], затем решатель возвращает решение, оцененное в данных точках. Однако решатель не продвигается точно в каждую точку, заданную в tspan. Вместо этого решатель использует свои собственные внутренние шаги, чтобы вычислить решение, затем оценивает решение в требуемых точках в tspan. Решения, произведенные в заданных точках, имеют тот же порядок точности как решения, вычисленные на каждом внутреннем шаге.

    Определение нескольких промежуточных точек оказывает мало влияния на КПД расчета, но для больших систем это может влиять на управление памятью.

Значения tspan используются решателем, чтобы вычислить подходящие значения для InitialStep и MaxStep:

  • Если tspan содержит несколько промежуточных точек [t0,t1,t2,...,tf], затем заданные точки дают индикацию относительно шкалы для проблемы, которая может влиять на значение InitialStep используемый решателем. Поэтому решение, полученное решателем, может отличаться в зависимости от того, задаете ли вы tspan как двухэлементный вектор или как вектор с промежуточными точками.

  • Начальные и окончательные значения в tspan используются, чтобы вычислить максимальный размер шага MaxStep. Поэтому изменяя начальные или окончательные значения в tspan мог привести к решателю с помощью различной последовательности шага, которая может изменить решение.

Пример: [1 10]

Пример: [1 3 5 7 9 10]

Типы данных: single | double

Начальные условия в виде вектора. y0 должна быть та же длина как векторный выход odefun, так, чтобы y0 содержит начальное условие для каждого уравнения, определенного в odefun.

Типы данных: single | double

Структура опции в виде массива структур. Используйте odeset функция, чтобы создать или изменить структуру опций. См. Сводные данные Опций ОДУ для списка опций, совместимых с каждым решателем.

Пример: options = odeset('RelTol',1e-5,'Stats','on','OutputFcn',@odeplot) задает допуск относительной погрешности 1e-5, включает отображение статистики решателя и задает выходную функцию @odeplot построить решение, когда это вычисляется.

Типы данных: struct

Выходные аргументы

свернуть все

Точки оценки, возвращенные как вектор-столбец.

  • Если tspan содержит два элемента, [t0 tf], затем t содержит внутренние точки оценки, используемые для выполнения интегрирования.

  • Если tspan содержит больше чем два элемента, затем t совпадает с tspan.

Решения, возвращенные как массив. Каждая строка в y соответствует решению в значении, возвращенном в соответствующей строке t.

Время событий, возвращенных как вектор-столбец. Времена события в te соответствуйте решениям, возвращенным в ye, и ie задает, который имело место событие.

Решение во время событий, возвращенных как массив. Времена события в te соответствуйте решениям, возвращенным в ye, и ie задает, который имело место событие.

Индекс инициированной функции события, возвращенной как вектор-столбец. Времена события в te соответствуйте решениям, возвращенным в ye, и ie задает, который имело место событие.

Структура для оценки, возвращенной как массив структур. Используйте эту структуру с deval функция, чтобы оценить решение в любой точке в интервале [t0 tf]. sol массив структур всегда включает эти поля:

Поле структурыОписание

sol.x

Вектор строка с шагом, выбранным решателем.

sol.y

Решения. Каждый столбец sol.y(:,i) содержит решение во время sol.x(i).

sol.solver

Имя решателя.

Кроме того, если вы задаете Events опция и события обнаруживаются, затем sol также включает эти поля:

Поле структурыОписание

sol.xe

Точки, когда события имели место. sol.xe(end) содержит точное место терминального события, если таковые имеются.

sol.ye

Решения, которые соответствуют событиям в sol.xe.

sol.ie

Индексы в вектор, возвращенный функцией, заданы в Events опция. Значения указывают, какое событие решатель обнаружил.

Алгоритмы

ode23t реализация метода трапеций с помощью “свободного” interpolant. Этот решатель предпочтен по ode15s если проблема только умеренно жестка, и вам нужно решение без числового затухания. ode23t также может решить дифференциальные алгебраические уравнения (ДАУ) [1], [2].

Ссылки

[1] Шемпин, L. F. М. В. Рейчелт и Дж.А. Кирженка, “Решая ДАУ индекса 1 в MATLAB и Simulink”, Анализ SIAM, Издание 41, 1999, стр 538–552.

[2] Шемпин, L. F. и М. Э. Осия, “Анализ и реализация TR-BDF2”, прикладная числовая математика 20, 1996.

Представлено до R2006a