exponenta event banner

spy

Визуализируйте шаблон разреженности матрицы

Описание

пример

spy(S) строит шаблон разреженности матричного S. Ненулевые значения окрашены, в то время как нулевые значения белые. График отображает количество ненулей в матрице, nz = nnz(S).

пример

spy(S,LineSpec) дополнительно задает LineSpec дать символ маркера и цвет, чтобы использовать в графике. Например, spy(A,'r*') использование красные звездочки для ненулей.

пример

spy(___,MarkerSize) задает MarkerSize дать размер маркеров с помощью любой из предыдущих комбинаций входных аргументов.

Примеры

свернуть все

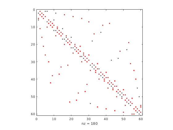
Постройте 60 60 разреженную матрицу смежности графика возможности соединения Бакминстера Фуллера геодезический купол. Эта матрица также представляет углерод 60 молекул и футбольный мяч.

B = bucky;
spy(B)

Figure contains an axes. The axes contains an object of type line.

Задайте цвет и маркер.

spy(B,'ro')

Figure contains an axes. The axes contains an object of type line.

Также задайте размер маркера.

spy(B,'ro',2)

Figure contains an axes. The axes contains an object of type line.

Входные параметры

свернуть все

Введите матрицу. S обычно разреженная матрица, но может быть или полным или разреженной.

Типы данных: single | double | int8 | int16 | int32 | int64 | uint8 | uint16 | uint32 | uint64 | logical
Поддержка комплексного числа: Да

Размер маркеров в виде положительного целочисленного скаляра.

Пример: spy(A,3) маркеры использования размера 3.

Символ маркера и цвет в виде вектора символов или строки, содержащей символы. Символы могут появиться в любом порядке. Вы не должны задавать обе характеристики (маркер и цвет). Например, если вы не используете цвет и задаете маркер, затем график использует цвета по умолчанию, но использует заданные маркеры.

Пример: 'or' использование красные круговые маркеры.

МаркерОписание
'o'Круг
'+'Знак «плюс»
'*'Звездочка
'.'Точка
'x'Крест
'_'Горизонтальная линия
'|'Вертикальная линия
's'Квадрат
'd'Ромб
'^'Треугольник, направленный вверх
'v'Нисходящий треугольник
'>'Треугольник, указывающий вправо
'<'Треугольник, указывающий влево
'p'Пентаграмма
'h'Гексаграмма
ЦветОписание

y

Желтый

m

Пурпурный

c

Голубой

r

Красный

g

Зеленый

b

Синий

w

Белый

k

Черный

Советы

  • format + основанная на тексте альтернатива для отображения ненулевой структуры небольшой матрицы:

    format +
    eye(4)
    ans =
    
    +   
     +  
      + 
       +

Расширенные возможности

Представлено до R2006a