exponenta event banner

geometryFromEdges

Создайте 2D геометрию из анализируемой матрицы геометрии

Описание

пример

geometryFromEdges(model,g) добавляет 2D геометрия, описанная в g к model контейнер.

pg = geometryFromEdges(model,g) дополнительно возвращает геометрию в Рабочую область.

Примеры

свернуть все

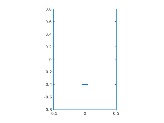
Создайте анализируемую модель геометрии тела и включайте ее в модель PDE.

Создайте скалярную модель PDE по умолчанию.

model = createpde;

Задайте круг в прямоугольнике, поместите их в одну матрицу и создайте формулу набора, которая вычитает круг из прямоугольника.

R1 = [3,4,-1,1,1,-1,0.5,0.5,-0.75,-0.75]';
C1 = [1,0.5,-0.25,0.25]';
C1 = [C1;zeros(length(R1) - length(C1),1)];
gm = [R1,C1];
sf = 'R1-C1';

Создайте геометрию.

ns = char('R1','C1');
ns = ns';
g = decsg(gm,sf,ns);

Включайте геометрию в модель и постройте его.

geometryFromEdges(model,g);
pdegplot(model,'EdgeLabels','on')
axis equal
xlim([-1.1,1.1])

Figure contains an axes. The axes contains 9 objects of type line, text.

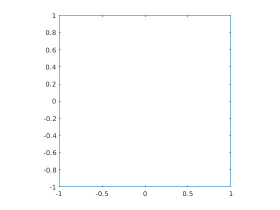
Тулбокс обеспечивает несколько функций геометрии. Задайте их при помощи следующих указателей на функцию.

model = createpde;
g = geometryFromEdges(model,@cardg);
pdegplot(model)

Figure contains an axes. The axes contains an object of type line.

clear model
model = createpde;
g = geometryFromEdges(model,@circleg);
pdegplot(model)

Figure contains an axes. The axes contains an object of type line.

clear model
model = createpde;
g = geometryFromEdges(model,@cirsg);
pdegplot(model)

Figure contains an axes. The axes contains an object of type line.

clear model
model = createpde;
g = geometryFromEdges(model,@crackg);
pdegplot(model)

Figure contains an axes. The axes contains an object of type line.

clear model
model = createpde;
g = geometryFromEdges(model,@lshapeg);
pdegplot(model)

Figure contains an axes. The axes contains an object of type line.

clear model
model = createpde;
g = geometryFromEdges(model,@scatterg);
pdegplot(model)

Figure contains an axes. The axes contains an object of type line.

clear model
model = createpde;
g = geometryFromEdges(model,@squareg);
pdegplot(model)

Figure contains an axes. The axes contains an object of type line.

Входные параметры

свернуть все

Объект модели в виде PDEModel объект, ThermalModel объект, StructuralModel объект или ElectromagneticModel объект.

Пример: model = createpde(3)

Пример: thermalmodel = createpde('thermal','steadystate')

Пример: structuralmodel = createpde('structural','static-solid')

Пример: emagmodel = createpde('electromagnetic','electrostatic')

Описание геометрии в виде анализируемой матрицы геометрии, как имя функции геометрии, или как указатель на функцию геометрии. Для получения дополнительной информации об анализируемой матрице геометрии, смотрите decsg.

Функция геометрии должна возвратить тот же результат для тех же входных параметров в каждом вызове функции. Таким образом это не должно содержать функции и выражения, спроектированные, чтобы возвратить множество результатов, таких как генераторы случайных чисел.

Пример: geometryFromEdges(model,@circleg)

Типы данных: double | char | function_handle

Выходные аргументы

свернуть все

Геометрический объект, возвращенный как объект AnalyticGeometry Properties. Этот объект хранится в model.Geometry.

Представленный в R2015a