exponenta event banner

detectability

Радарный фактор обнаружительной способности

    Описание

    D = detectability(PD,PFA) возвращает фактор обнаружительной способности одного радарного импульса, учитывая вероятность обнаружения PD и вероятность ложного сигнального PFAФункция.The принимает, что вы используете квадратичный детектор и не колеблющуюся цель.

    D = detectability(PD,PFA,N) возвращает фактор обнаружительной способности использование количества импульсов для некогерентного интегрирования N.. Функция принимает, что вы используете не колеблющуюся цель.

    пример

    D = detectability(PD,PFA,N,SW) возвращает фактор обнаружительной способности использование номера дела Swerling SW. Функция принимает, что вы используете распределенную цель в квадрате хи.

    Примеры

    свернуть все

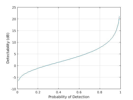
    Вычислите фактор обнаружительной способности для цели случая Swerling 1. Примите вероятность обнаружения от 0.01–0.99, вероятность ложного предупреждения 1e-6, и 24 полученные импульсы.

    PFA = 1e-6; 
    PD = 0.01:0.01:0.99;
    N = 24;  
    D = detectability(PD,PFA,N,'Swerling1');       

    Постройте фактор обнаружительной способности.

    plot(PD,D)
    xlabel('Probability of Detection');
    ylabel('Detectability (dB)');
    grid on

    Figure contains an axes. The axes contains an object of type line.

    Входные параметры

    свернуть все

    Вероятность обнаружения в виде положительной скалярной величины в области значений (0,1) или как вектор длины-J с каждым элементом в области значений (0,1).

    Вероятность ложного предупреждения в виде положительной скалярной величины в области значений (0,1) или как вектор длины-K с каждым элементом в области значений (0,1).

    Количество импульсов для некогерентного интегрирования в виде положительной скалярной величины.

    Номер дела Swerling в виде одного из них

    • 'Swerling0'

    • 'Swerling1'

    • 'Swerling2'

    • 'Swerling3'

    • 'Swerling4'

    • 'Swerling5'

    Выходные аргументы

    свернуть все

    Фактор обнаружительной способности, возвращенный как J-by-K матрица в дБ со строками, соответствующими числу элементов в PD и столбцы, соответствующие числу элементов в PFA.

    Алгоритмы

    свернуть все

    Методы расчета, используемые в detectability функция

    Функция вычисляет обнаружительную способность с помощью методов расчета, полученных в итоге в этой таблице.

    Номер дела SwerlingPD находится в области значений [0.2, 1-1e-6] и PFA <1e-4PD вне области значений [0.2, 1-1e-6] или PFA1e-4
    0 или 5Приближение ШнидменаТочный расчет
    1, 2, 3, 4Универсальное уравнение Бартона Точный расчет

    Для Swerling1 и N= 1 и Swerling2 и N установите на любую положительную скалярную величину, функция вычисляет радарный фактор обнаружительной способности без ошибок приближения универсальное уравнение Бартона. Для других случаев Swerling существуют небольшие ошибки приближения когда PD находится в области значений [0.2, 1-1e-6] и PFA <1e-4.

    Расширенные возможности

    Генерация кода C/C++
    Генерация кода C и C++ с помощью MATLAB® Coder™.

    Смотрите также

    Введенный в R2021a