exponenta event banner

analyze

Анализируйте объект RFCKT в частотном диапазоне

Описание

пример

analyze(rfcktobject,frequency) вычисляет следующие rfckt данные в заданных значениях частоты:

  • Параметры сети схемы

  • Шумовая фигура

  • Выведите точку пересечения третьего порядка

  • Данные о степени

  • Фазовый шум

  • Отношение постоянной волны напряжения

  • Усиление степени

  • Групповая задержка

  • Отражательные коэффициенты

  • Данные об устойчивости

  • Передаточная функция

analyze(rfcktobject,frequency,zl,zs,zo,aperture) вычисляет данные о схеме задали значения частоты с дополнительными аргументами, такими как импеданс загрузки, исходный импеданс, ссылочный импеданс и апертура.

analyze(rfcktobject,frequency,condition,value) вычисляет данные о схеме в заданных значениях частоты и условиях работы для circuitdata объект. Для получения дополнительной информации, чтобы установить условия и значения, смотрите setop функция.

Примечание

Когда вы задаете пары условия/значения, analyze метод изменяет значения объекта, чтобы совпадать с вашей спецификацией.

Примеры

свернуть все

Создайте и анализируйте двухпроводный сетевой объект.

 tx1=rfckt.twowire('Radius',7.5e-4);
 analyze(tx1,1.9e9)
ans = 
   rfckt.twowire with properties:

            Radius: 7.5000e-04
        Separation: 0.0016
               MuR: 1
          EpsilonR: 2.3000
       LossTangent: 0
         SigmaCond: Inf
        LineLength: 0.0100
          StubMode: 'NotAStub'
       Termination: 'NotApplicable'
             nPort: 2
    AnalyzedResult: [1x1 rfdata.data]
              Name: 'Two-Wire Transmission Line'

В этом примере показано, как анализировать усилитель RF при различных ссылочных импедансах.

Присвойте загрузку и исходные импедансы.

zl = 50 - 50*1i;
zs = 200 + 50*1i;

Создайте две схемы усилителя с тем же файлом Touchstone®.

circuit50 = read(rfckt.amplifier,'default.s2p');
circuit75 = read(rfckt.amplifier,'default.s2p');

Анализируйте схемы усилителя при двух различных ссылочных импедансах, 50 и 75 Омы.

analyzed_circuit50 = analyze(circuit50, circuit50.NetworkData.Freq, zl, zs,50);
analyzed_circuit75 = analyze(circuit75, circuit50.NetworkData.Freq, zl, zs,75);

Постройте S21 для двух схем усилителя.

figure(30);
plot(analyzed_circuit50,'S21')
hold on;
plot(analyzed_circuit75,'S21')

Figure contains an axes. The axes contains 2 objects of type line. These objects represent S_{21}.

Обратите внимание на то, что в этом примере две схемы усилителя, выведенные из того же файла пробного камня при двух различных ссылочных импедансах, производят два различных графика S21. Это вызвано тем, что S-параметры только зависят от ссылочного импеданса, z0, а не на исходном импедансе, zs или импеданс загрузки, zl.

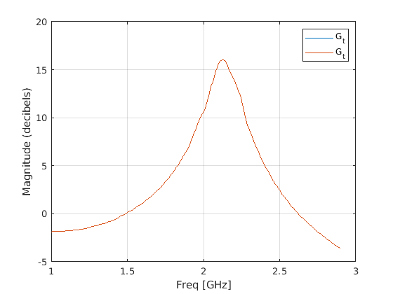
Анализировать функция хранит zs и zl в усилителе и этих импедансах используются когда zs и zl зависимый параметр вычисляется. Например, постройте усиление преобразователя, Gt из двух схем усилителя.

figure(20);
plot(analyzed_circuit50,'Gt')
hold on;
plot(analyzed_circuit75,'Gt')

Figure contains an axes. The axes contains 2 objects of type line. These objects represent G_{t}.

Обратите внимание на то, что Gt зависит от zszl , и z0. Следовательно для двух усилителей схемы выведены из того же файла пробного камня с тем же zs и zl в z0 из 50 и 75 Омы дают к тому же Gt.

Входные параметры

свернуть все

Объект RFCKT анализировать в виде указателя на объект.

Пример: amp = rfckt.amplifier; analyze(amp,frequency)Анализирует rfckt.amplifier объект с указателем amp на заданной частоте.

Типы данных: char | string

Частоты симуляции в виде вектора в герц.

Пример: 1.9e9

Типы данных: double

Загрузите импеданс в виде скаляра в Омах.

Пример: 40

Типы данных: double

Исходный импеданс в виде скаляра в Омах.

Пример: 40

Типы данных: double

Ссылочный импеданс S-параметров в виде действительной положительной скалярной величины или действительного положительного вектора в Омах. Длина этого вектора должна быть тем же самым с аргумента частоты.

Пример: 40

Типы данных: double

Значение, чтобы определить две близко расположенных частоты на каждой частоте симуляции для вычисления групповой задержки в виде положительной скалярной величины или вектора из той же длины как частоты симуляции. Если aperture не задан, это будет, определяет на основе частот симуляции.

Пример: 40

Типы данных: double

Смотрите также

| | | | | | | | | | | | | | | | |

Представлено до R2006a