exponenta event banner

actual2normalized

Преобразуйте фактические значения к нормированным значениям

Синтаксис

NV = actual2normalized(uElement,AV)
[NV,ndist] = actual2normalized(uElement,AV)

Описание

NV = actual2normalized(uElement,AV) преобразовывает значения AV из неопределенного элемента uElement в нормированные значения NV. Если AV номинальная стоимость uElement, NV 0. В противном случае, AV значения в области значений неопределенности uElement сопоставьте с модульным мячом ||NV|| <= 1, и значения вне области значений неопределенности сопоставляют с ||NV|| > 1. Аргумент AV может содержать одно значение или массив значений. NV имеет те же размерности как AV.

[NV,ndist] = actual2normalized(uElement,AV) также возвращает нормированное расстояние ndist между значениями AV и номинальная стоимость uElement. Это расстояние является нормой NV. Поэтому ndist <= 1 для значений в области значений неопределенности uElement, и ndist > 1 для значений вне области значений. Если AV массив значений, затем ndist массив нормированных расстояний.

Поля робастности вычислили byrobstab и robgain служите границами для нормированных расстояний в ndist. Например, если неопределенная система имеет запас устойчивости 1,4, эта система устойчива для всех неопределенных значений элемента, нормированное расстояние которых от номинала меньше 1.4.

Примеры

свернуть все

Для неопределенных действительных параметров, область значений которых симметрична об их номинальной стоимости, нормированное расстояние интуитивно, масштабируясь линейно с числовым различием от номинальной стоимости неопределенного действительного параметра.

Создайте неопределенные действительные параметры с областью значений, которая симметрична о номинальной стоимости, где каждая конечная точка является 1 модулем от номинала. Точки, которые лежат в области значений, меньше 1 модуля от номинала, в то время как точки, которые лежат вне области значений, больше 1 модуля от номинала.

a = ureal('a',3,'range',[1 5]); 
NV = actual2normalized(a,[1 3 5])
NV = 1×3

   -1.0000         0    1.0000

NV = actual2normalized(a,[2 4])
NV = 1×2

   -0.5000    0.5000

NV = actual2normalized(a,[0 6])
NV = 1×2

   -1.5000    1.5000

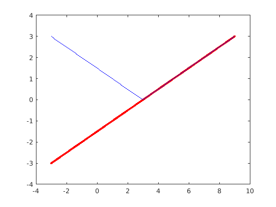
Постройте нормированные значения и нормированное расстояние для нескольких значений.

values = linspace(-3,9,250); 
[nv,ndist] = actual2normalized(a,values); 
plot(values,nv,'r.',values,ndist,'b-')

Figure contains an axes. The axes contains 2 objects of type line.

Создайте несимметричный параметр. Конечные точки являются 1 нормированной единицей от номинала, и номинал является 0 нормированными единицами от номинала. Кроме того, точки в области значений меньше 1 модуля от номинала, и точки вне области значений больше 1 модуля от номинала. Однако отношение между нормированным расстоянием и числовым различием нелинейно.

au = ureal('ua',4,'range',[1 5]); 
NV = actual2normalized(au,[1 4 5])
NV = 1×3

    -1     0     1

NV = actual2normalized(au,[2 4.5])
NV = 1×2

   -0.8000    0.4000

NV = actual2normalized(au,[0 6])
NV = 1×2

   -1.1429    4.0000

Изобразите отношение в виде графика между фактическими и нормированными значениями. Отношение очень нелинейно.

AV = linspace(-5,6,250);
NV = actual2normalized(au,AV); 

plot(NV,AV,0,au.NominalValue,'ro',-1,au.Range(1),'bo',1,au.Range(2),'bo') 
grid, xlabel('Normalized Values'), ylabel('Actual Values')

Figure contains an axes. The axes contains 4 objects of type line.

Красный круг показывает номинальную стоимость (нормированное значение = 0). Синие круги показывают значения в ребрах области значений неопределенности (нормированные значения =-1, 1).

Алгоритмы

Для получения дополнительной информации на нормировать расстоянии, смотрите Функции Нормализации для Неопределенных Элементов.

Смотрите также

| | | |

Представлено до R2006a