Функция плотности вероятности для распределения экстремума с параметром положения µ и масштабный коэффициент σ
Эта форма функции плотности вероятности подходит для моделирования минимального значения. Чтобы смоделировать максимальное значение, используйте отрицание исходных значений.
Если T имеет распределение Weibull параметрами a и b, то регистрируйте T, имеет распределение экстремума параметрами, µ = регистрирует a и σ = 1/b.
Распределения экстремума часто используются, чтобы смоделировать наименьшее или самое большое значение среди большого набора независимых, тождественно распределенные случайные значения, представляющие измерения или наблюдения. Распределение экстремума подходит для моделирования наименьшего значения от распределения, хвосты которого затухают экспоненциально быстро, такой как, нормальное распределение. Это может также смоделировать самое большое значение от распределения, такого как нормальные или экспоненциальные распределения, при помощи отрицания исходных значений.
Например, следующие подгонки распределение экстремума к минимальным значениям, принятым 1 000 наборов 500 наблюдений от нормального распределения.
rng default; % For reproducibility xMinima = min(randn(1000,500), [], 2); paramEstsMinima = evfit(xMinima); y = linspace(-5,-1.5,1001); histogram(xMinima,-4.75:.25:-1.75); p = evpdf(y,paramEstsMinima(1),paramEstsMinima(2)); line(y,.25*length(xMinima)*p,'color','r')

Следующие подгонки распределение экстремума к максимальным значениям в каждом наборе наблюдений.
rng default; % For reproducibility xMaxima = max(randn(1000,500), [], 2); paramEstsMaxima = evfit(-xMaxima); y = linspace(1.5,5,1001); histogram(xMaxima,1.75:.25:4.75); p = evpdf(-y,paramEstsMaxima(1),paramEstsMaxima(2)); line(y,.25*length(xMaxima)*p,'color','r')

Несмотря на то, что распределение экстремума чаще всего используется в качестве модели для экстремумов, можно также использовать его в качестве модели для других типов текущих данных. Например, распределения экстремума тесно связаны с распределением Weibull. Если T имеет распределение Weibull, затем log(T) имеет распределение экстремума типа 1.
Функциональный evfit возвращает оценки наибольшего правдоподобия (MLEs) и доверительные интервалы для параметров распределения экстремума. Следующий пример показывает, как соответствовать некоторым выборочным данным с помощью evfit, включая оценки среднего значения и отклонения от подходящего распределения.
Предположим, что вы хотите смоделировать размер самой маленькой шайбы в каждом пакете 1 000 от производственного процесса. Если вы полагаете, что размеры независимы в и между каждым пакетом, можно соответствовать распределению экстремума к измерениям минимального диаметра от серии восьми экспериментальных пакетов. Следующий код возвращает MLEs параметров распределения как parmhat и доверительные интервалы как столбцы parmci.
x = [19.774 20.141 19.44 20.511 21.377 19.003 19.66 18.83]; [parmhat, parmci] = evfit(x)
parmhat = 20.2506 0.8223 parmci = 19.644 0.49861 20.857 1.3562
Можно найти среднее значение и отклонение распределения экстремума этими параметрами с помощью функционального evstat.
[meanfit, varfit] = evstat(parmhat(1),parmhat(2))
meanfit = 19.776 varfit = 1.1123
Вычислите PDF распределения экстремума.
t = [-5:.01:2]; y = evpdf(t);
Постройте PDF.
figure; plot(t,y)

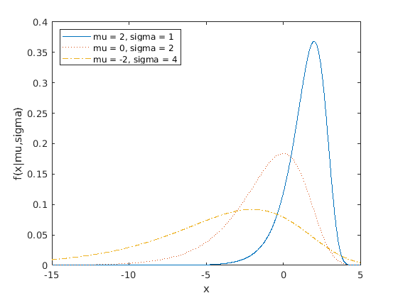
Распределение экстремума скашивается налево, и его общая форма остается то же самое для всех значений параметров. Параметр положения, mu, переключает распределение вдоль действительной линии, и масштабный коэффициент, sigma, расширяет или сокращает распределение.
Следующие графики вероятность функционируют для различных комбинаций mu и sigma.
x = -15:.01:5; plot(x,evpdf(x,2,1),'-', ... x,evpdf(x,0,2),':', ... x,evpdf(x,-2,4),'-.'); legend({'mu = 2, sigma = 1', ... 'mu = 0, sigma = 2', ... 'mu = -2, sigma = 4'}, ... 'Location','NW') xlabel('x') ylabel('f(x|mu,sigma)')
