Распределение Weibull является семейством кривых 2D параметра. Это распределение названо по имени Waloddi Weibull, который предложил его как соответствующий аналитический инструмент для моделирования прочности на разрыв материалов. Текущее использование также включает надежность и пожизненное моделирование. Распределение Weibull более гибко, чем экспоненциальное распределение в этих целях, потому что экспоненциальное распределение имеет постоянную функцию опасности.
Statistics and Machine Learning Toolbox™ предлагает несколько способов работать с распределением Weibull.
Создайте объект WeibullDistribution вероятностного распределения путем строения распределения вероятности к выборочным данным (fitdist) или настройкой значений параметров (makedist). Затем используйте объектные функции, чтобы вычислять распределение, сгенерировать случайные числа, и так далее.
Работа с распределением Weibull в интерактивном режиме при помощи приложения Distribution Fitter. Можно экспортировать объект из приложения и использовать объектные функции.
Используйте специфичные для распределения функции (wblcdf, wblpdf, wblinv, wbllike, wblstat, wblfit, wblrnd, wblplot) с заданными параметрами распределения. Специфичные для распределения функции могут принять параметры нескольких распределений Weibull.
Используйте типовые функции распределения (cdf, icdf, pdf, random) с заданным именем распределения ('Weibull') и параметры.
Распределение Weibull использует эти параметры.
| Параметр | Описание | Поддержка |
|---|---|---|
a
| Шкала | a > 0 |
b | Форма | b > 0 |
Стандартное распределение Weibull имеет модульную шкалу.
Функция правдоподобия является функцией плотности вероятности (PDF), просматриваемая в зависимости от параметров. Оценки наибольшего правдоподобия (MLEs) являются оценками параметра, которые максимизируют функцию правдоподобия для фиксированных значений x. Средства оценки наибольшего правдоподобия a и b для распределения Weibull являются решением одновременных уравнений
â и несмещенные средства оценки параметров a и b.
Чтобы соответствовать распределению Weibull к данным и найти оценки параметра, использовать wblfit, fitdist, или mle. В отличие от этого, wblfit и mle, который возвращаемый параметр оценивает, fitdist возвращает подходящий объект WeibullDistribution вероятностного распределения. Свойства объектов a и b сохраните оценки параметра.
Для примера сочтите целесообразным Распределение Weibull к Параметрам Данных и Оценки.
PDF распределения Weibull
Для примера смотрите, Вычисляют Распределение Weibull PDF.
Кумулятивная функция распределения (cdf) распределения Weibull
p результата является вероятностью, что одно наблюдение от распределения Weibull параметрами a и b падает в интервале [0 x].
Для примера смотрите, Вычисляют Распределение Weibull cdf.
Инверсия cdf распределения Weibull
x результата является значением, где наблюдение от распределения Weibull параметрами a и b падает в области значений [0 x] с вероятностью p.
Функция опасности (мгновенная интенсивность отказов) является отношением PDF и дополнением cdf. Если f (t) и F (t) является PDF и cdf распределения, то показатель риска . Замена PDF и cdf экспоненциального распределения для f (t) и F (t) выше выражений функция .
Для примера смотрите, Сравнивают Экспоненциал и Функции Опасности Распределения Weibull.
Симулируйте данные о пределе прочности тонкой нити с помощью распределения Weibull со значением масштабного коэффициента 0.5 и значение параметров формы 2.
rng('default'); % For reproducibility strength = wblrnd(0.5,2,100,1); % Simulated strengths
Вычислите MLEs и доверительные интервалы для параметров распределения Weibull.
[param,ci] = wblfit(strength)
param = 1×2
0.4768 1.9622
ci = 2×2
0.4291 1.6821
0.5298 2.2890
Предполагаемым масштабным коэффициентом является 0.4768, с 95%-м доверительным интервалом (0.4291,0.5298).
Предполагаемым параметром формы является 1.9622, с 95%-м доверительным интервалом (1.6821,2.2890).
Доверительный интервал по умолчанию для каждого параметра содержит истинное значение.
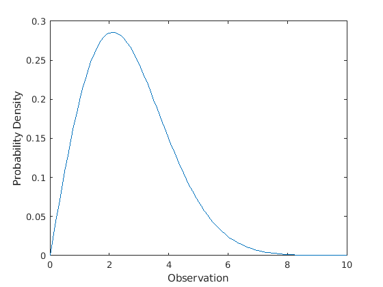
Вычислите PDF распределения Weibull со значением масштабного коэффициента 3 и значение параметров формы 2.
x = 0:0.1:10; y = wblpdf(x,3,2);
Постройте PDF.
figure; plot(x,y) xlabel('Observation') ylabel('Probability Density')

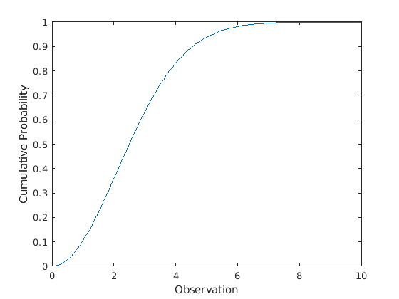
Вычислите cdf распределения Weibull со значением масштабного коэффициента 3 и значение параметров формы 2.
x = 0:0.1:10; y = wblcdf(x,3,2);
Постройте cdf.
figure; plot(x,y) xlabel('Observation') ylabel('Cumulative Probability')

Экспоненциальное распределение имеет постоянную функцию опасности, которая обычно не имеет место для распределения Weibull. В этом примере показатель риска Weibull увеличивается с возрастом (разумное предположение).
Вычислите функцию опасности для распределения Weibull со значением масштабного коэффициента 1 и значение параметров формы 2.
t = 0:0.1:4.5; h1 = wblpdf(t,1,2)./(1-wblcdf(t,1,2));
Вычислите среднее значение распределения Weibull со значением масштабного коэффициента 1 и сформируйте значение параметров 2.
mu = wblstat(1,2)
mu = 0.8862
Вычислите функцию опасности для экспоненциального распределения со средним mu.
h2 = exppdf(t,mu)./(1-expcdf(t,mu));
Постройте обе функции опасности на той же оси.
plot(t,h1,'-',t,h2,'--') xlabel('Observation') ylabel('Hazard Rate') legend('Weibull','Exponential','location','northwest')

Statistics and Machine Learning Toolbox™ использует 2D параметр распределение Weibull с масштабным коэффициентом и параметр формы . Распределение Weibull может взять еще один параметр, параметр положения . PDF становится
где и положительные значения, и действительное значение.
Сгенерируйте выборочные данные размера 1000 от распределения Weibull с тремя параметрами с масштабным коэффициентом 1, сформируйте параметр 1, и параметр положения 10.
rng('default') % For reproducibility data = wblrnd(1,1,[1000,1]) + 10;
Задайте функцию плотности вероятности для распределения Weibull с тремя параметрами.
custompdf = @(x,a,b,c) (x>c).*(b/a).*(((x-c)/a).^(b-1)).*exp(-((x-c)/a).^b);
mle оценивает параметры из данных. Если mle не сходится с опциями статистики по умолчанию, изменяет их при помощи аргумента пары "имя-значение" 'Options'.
Создайте структуру опций статистики opt при помощи функционального statset.
opt = statset('MaxIter',1e5,'MaxFunEvals',1e5,'FunValCheck','off');
Опция opt включает следующие опции:
'MaxIter',1e5 — Увеличьте максимальное число итераций к 1e5.
'MaxFunEvals',1e5 — Увеличьте максимальное число объектных вычислений функции к 1e5.
'FunValCheck','off' — Выключите проверку значения функции недопустимого объекта.
Для распределения с областью, которая имеет нулевую плотность вероятности, mle может попробовать некоторые параметры, которые имеют нулевую плотность, и она не оценит параметры. Чтобы избежать этой проблемы, можно выключить опцию, которая проверяет на недопустимые значения функции при помощи 'FunValCheck','off'.
Используйте mle оценить параметры. Обратите внимание на то, что функция плотности вероятности Weibull положительна только для . Это ограничение также подразумевает что параметр положения меньше, чем минимум выборочных данных. Включайте нижние и верхние границы параметров при помощи аргументов пары "имя-значение" 'LowerBound' и 'UpperBound', соответственно.
params = mle(data,'pdf',custompdf,'start',[5 5 5],... 'Options',opt,'LowerBound',[0 0 -Inf],'UpperBound',[Inf Inf min(data)])
params = 1×3
1.0258 1.0618 10.0004
Если масштабный коэффициент меньше, чем 1, плотность вероятности бесконечности подходов распределения Weibull как переходит в , где параметр положения. Максимум функции правдоподобия бесконечен. mle может найти удовлетворительные оценки в некоторых случаях, но глобальный максимум является вырожденным когда .
Экспоненциальное распределение — экспоненциальное распределение является непрерывным распределением с одним параметром, которое имеет параметр μ (среднее значение). Это распределение также используется для пожизненного моделирования. Когда b = 1, распределение Weibull равно экспоненциальному распределению со средним μ = a.
Распределение Экстремума — распределение экстремума является непрерывным распределением 2D параметра параметрами µ (местоположение) и σ (шкала). Если X имеет распределение Weibull параметрами a и b, то регистрируйте X, имеет распределение экстремума параметрами, µ = регистрирует a и σ = 1/b. Это отношение используется, чтобы соответствовать данным к распределению Weibull.
Распределение Релея — Распределение Релея является непрерывным распределением с одним параметром, которое имеет параметр b (шкала). Если A и B являются параметрами распределения Weibull, то Распределение Релея параметром b эквивалентно распределению Weibull параметрами и B = 2.
Распределение Weibull с тремя параметрами — распределение Weibull с тремя параметрами добавляет параметр положения, который является нулем в случае 2D параметра. Если X имеет 2D параметр распределение Weibull, то Y = X + c имеет распределение Weibull с тремя параметрами с добавленным параметром положения c.
Для примера смотрите Оценочные Параметры Распределения Weibull С тремя параметрами.
[1] Crowder, Мартин Дж., Статистический анализ редактора Данных о Надежности. Переизданный. Лондон: Chapman & Hall, 1995.
[2] Devroye, Люк. Неоднородная Генерация случайных переменных. Нью-Йорк, Нью-Йорк: Спрингер Нью-Йорк, 1986. https://doi.org/10.1007/978-1-4613-8643-8
[3] Эванс, Merran, Николас Гастингс и Брайан Пикок. Статистические Распределения. 2-й редактор Нью-Йорк: Дж. Вайли, 1993.
[4] Беззаконный, Статистические модели Джералда Ф. и Методы для Пожизненных Данных. 2-й редактор Вайли Серис в Вероятности и Статистике. Хобокен, Нью-Джерси: Wiley-межнаука, 2003.
[5] Более кроткий, Уильям К. и Луис А. Эскобар. Статистические методы для данных о надежности. Ряд Вайли в вероятности и статистике. Прикладной раздел вероятности и статистики. Нью-Йорк: Вайли, 1998.
wblcdf | wblfit | wblinv | wbllike | wblpdf | wblplot | wblrnd | wblstat | WeibullDistribution