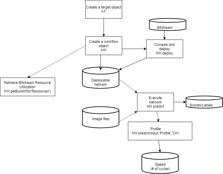
Чтобы создать прототип и развернуть пользовательскую сеть глубокого обучения серии, создайте объект класса dlhdl.Workflow. Этот объект используется для выполнения следующих задач:
Скомпилировать и развернуть сеть глубокого обучения на указанной целевой плате FPGA или SoC с помощью deploy функция.
Получение использования ресурсов битового потока с помощью getBuildInfo функция.
Выполните развернутую сеть глубокого обучения и спрогнозируйте классификацию входных изображений с помощью predict функция.
Рассчитайте скорость и профиль развернутой сети глубокого обучения с помощью predict функция. Установите Profile параметр для on.
На этом рисунке показан процесс развертывания сети глубокого обучения на платах FPGA.
