Важно проверить, что код C, сгенерированный Embedded Coder ® от Simulink ® и Stateflow ®, соответствует стандартам кодирования MISRA C:2012. Этот рабочий процесс иллюстрирует процесс оценки созданного кода на соответствие рекомендациям MISRA C:2012.
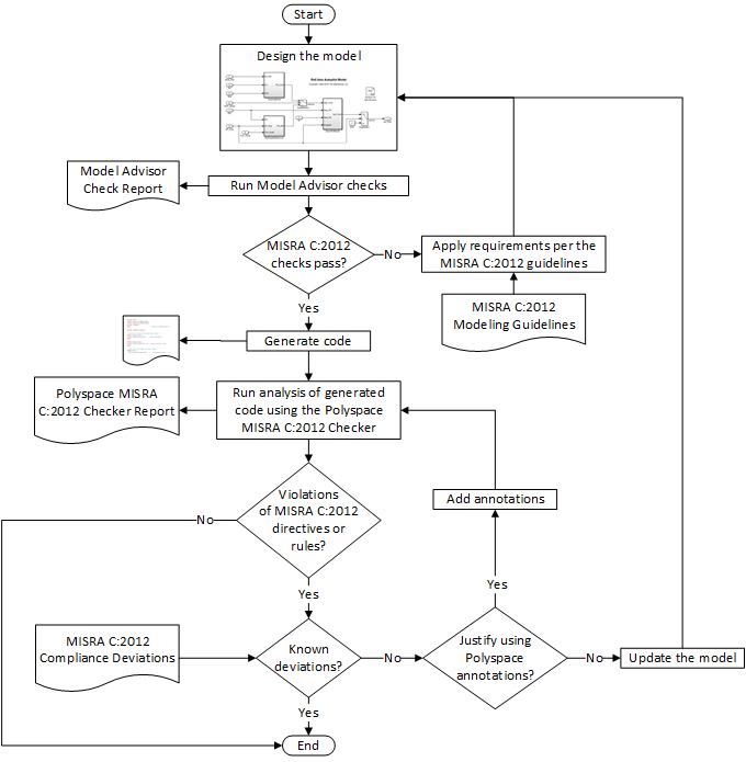
Создайте модель в Simulink или Stateflow.
Откройте мастер модели и выполните проверки C:2012 MISRA (Simulink Check), которые доступны в меню «По задаче» > «Стандарты моделирования для C:2012 MISRA».
При необходимости измените модель в соответствии с Руководством по моделированию для MISRA C:2012 Compliance.
После прохождения проверок C:2012 MISRA создайте код с помощью встроенного кодера.
Чтобы избежать возможных конфликтов имен, определений нескольких функций и определений нескольких данных, используйте один из следующих подходов к созданию кода:
Одиночная модель: создание кода из отдельной модели, включая подмодели, с помощью блоков модели.
Несколько моделей: создание кода из нескольких моделей, включая:
Общая папка утилит для синхронизации функций
Владение данными для управления определениями данных
Ручная интеграция для управления кодом, генерируемым различными моделями
Выполните проверку Polyspace ® Bug Finder™ MISRA C:2012 Checker (Polyspace Bug Finder ).
Дополнительные сведения о выполнении анализа Polyspace для созданного кода, включая параметры анализа и результаты, см. в разделе:
Анализ полиспейса в Simulink (Polyspace Bug Finder)
Анализ Polyspace в Simulink (проверка кода Polyspace)
Обоснование нарушений стандартов кодирования MISRA C:2012 с помощью аннотаций Polyspace (Polyspace Bug Finder).
