Роботы - сложные электромеханические системы, где используются несколько электроприводов для управления движением сочленённых конструкций. Конструкция систем управления осями для роботов может быть значительно облегчена библиотекой Electric Drives, которая может моделировать полные оси, включая моторные приводы, редукторы скорости, механическую модель руки и контроллеры на той же схеме.
В данном примере показано моделирование и моделирование робота-манипулятора с шестью степенями свободы с использованием блоков библиотеки Electric Drives в сочетании с блоками Simulink ®. Две модели основных соединений построены с использованием бесщеточных приводов постоянного тока, которые подключаются к остальной части манипулятора через редукторы скорости (модель, включенная в библиотеку Electric Drives). Система управления, состоящая по существу из двух контуров управления положением, построена с блоками Simulink. Внутренние контуры управления скоростью и крутящим моментом уже включены в модель привода. Остальная часть манипулятора и его нагрузка представлены двумя нелинейными моделями Simulink, по одной для каждого моторного привода.
Подробное моделирование представлено для демонстрации универсальности библиотеки Electric Drives. Моделируется работа соединений с использованием типовых траекторий и представляются результаты.
В данном примере рассматривается робот-манипулятор с шестью степенями свободы общего назначения (GMF S-360) параллелограммного типа связи. Манипулятор робота с шестью степенями свободы показывает структуру робота и его рабочее пространство. Робот имеет шесть осей. Три оси (Θ1, Θ2, Θ3), показанные на чертеже, предназначены для позиционирования рычага, а другие оси (α, β, γ) предназначены для ориентации концевого эффектора. В горизонтальной плоскости робот может накрыть дугу 300 градусов (от Θ1 = -150 ° до Θ1 = 150 °).
Оси робота приводятся в движение бесщеточными двигателями постоянного тока, которые моделируются синхронными двигателями постоянного магнита, питаемыми ШИМ-инверторами (модель привода AC6). Редукторы ременного типа и редуктора используются для передачи крутящего момента от двигателей к соединениям.
Манипулятор робота с шестью степенями свободы

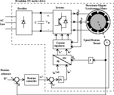
Рассмотрим, в частности, два первых соединения (ось 1 и ось 2), которые приводят в движение весь робот и его нагрузку. Первая ось использует бесщеточный электродвигатель постоянного тока мощностью 2 кВт и редуктор скорости 1:130. Вторая ось использует бесщеточный двигатель постоянного тока мощностью 1 кВт и редуктор скорости 1:100. Бесщеточный электродвигатель постоянного тока для управления положением соединения робота показывает упрощенную схему системы управления положением для одного звена робота.
Система управления состоит из трех контуров управления, соединенных в каскадной конфигурации: контур внешнего положения включает внутренний контур управления скоростью и самый внутренний контур управления током. Питание синхронного двигателя ТЧ осуществляется трехфазным ШИМ-инвертором, работающим в режиме регулирования тока. Схема ориентации поля используется для разделения переменных таким образом, что поток и крутящий момент могут отдельно управляться датчиками постоянного тока статора и квадратурного тока iqs соответственно. Эталон квадратурного тока iqs * (который представляет команду крутящего момента) обеспечивается контуром управления скоростью. Опорные идентификаторы тока по прямой оси * остаются равными 0.
Датчик скорости/положения используется для предоставления информации, требуемой контурами управления скоростью и положением. Положение ротора также требуется для преобразования координат (dq в abc).
Каждый двигатель приводит в движение остальную часть конструкции робота, включая другие звенья и нагрузку, через редуктор скорости.
Бесщеточный электродвигатель постоянного тока для управления положением соединения роботов

Вся система привода для двух первых соединений робота, включая приводы двигателей, редукторы скорости, эквивалентные нагрузки и контроллеры, доступна в примере Управление осью робота с использованием бесщеточных приводов постоянного тока.
Бесщеточные приводы двигателей постоянного тока представлены двумя блоками AC6 (PM Synchronous Motor Drive) из библиотеки электроприводов. Этот блок моделирует полный бесщеточный электродвигатель постоянного тока, включающий синхронный электродвигатель с постоянными магнитами (PMSM), инвертор IGBT, регулятор скорости и регулятор тока. Входами AC6 являются команды скорости, а выходами - частота вращения двигателя, которые подаются на входы редукторов скорости.
Редукторы скорости моделируются двумя блоками редукторов скорости из библиотеки электрических приводов. Входами для этих блоков являются скорости двигателей, а выходами - крутящие моменты с низкоскоростных сторон, которые применяются к модели конструкции робота. Редукторы скорости характеризуются их соотношением и инерцией, а также жесткостью и демпфированием входного и выходного валов.
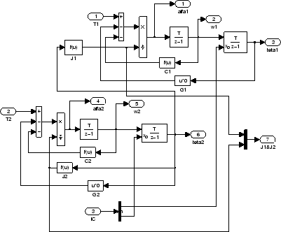
Выходные валы редукторов скорости соединены с входами T1 и T2 блока робота, который представляет остальную часть конструкции робота. Этот блок вычисляет эффективный крутящий момент, отраженный от каждого соединения. Для каждого соединения (пронумерованный i) мы можем рассматривать глобально эффекты других звеньев как единую нагрузку, отражающую крутящий момент, который состоит из трех членов.
| (1) |
там, где Starti - угловое положение соединения, Ji - инерция, Ci - центробежный и коэффициент Кориолиса, а Gi - гравитационный коэффициент.
Модель робота построена с помощью блоков Simulink.

На этой схеме параметры J1, C1, G1, J2, C2 и G2 являются функциями совместных положений. Реализуйте их с помощью многочленов или таблиц подстановки.
Положения соединения Θ1 и Θ2 управляются внешними контурами управления, которые заставляют Θ1 и Θ2 следовать ссылкам, наложенным траекториями манипулятора. Для этих контуров управления могут использоваться различные алгоритмы. Наиболее популярными являются пропорционально-производные, вычисленный крутящий момент и адаптивные. В этом примере для обеих осей реализованы контроллеры с пропорциональной производной.

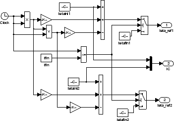
Кубические полиномиальные тестовые траектории для движения робота генерируются блоком Генератор траектории (Trajectory Generator).

Траектории теста состоят из перемещения из положения 6 в положение 3 в рабочем пространстве (Θ2 варьируя от -λ/4 до λ/4) при вращении вокруг оси 1 из одного положения в другое (Θ1 варьируя от -λ/6 до λ/6). Параметры, которые должны быть определены для этого блока, представляют собой начальное положение [Θ1ini, Start2ini], конечное положение [Θ1fin, Start2fin] и время перемещения. На следующем рисунке показаны изменения структуры робота во время запрограммированного движения.

Изменение инерции из-за изменений структуры отражается на оси 1 как инерция, изменяющаяся как функция Θ2 (от 215 кгм2 до 340 кгм2, проходящая минимум на 170 кгм2). Инерция, отраженная от оси 2, является постоянной (J2 = 50 кгм2). Эти изменения инерции представлены нелинейными функциями, реализованными в блоке робота.
Описанные выше испытательные траектории представляют собой одну из наиболее требовательных траекторий для моторного привода первого и второго соединений. Они используются здесь для оценки характеристик отслеживания двух систем электропривода.
В примере манипулятор запрограммирован на вращение от -30 ° до 30 ° в течение 1,5 секунд, и одновременно рука перемещается из заднего положения (Θ2 = -45 °) в наиболее переднее положение (Θ2 = 45 °). Моделирование выполняется с использованием временного шага 1 мкс.
Отклики манипулятора и приводов двигателя 1 и 2 отображаются на трех областях, соединенных с выходными переменными блоков AC6 и Robot.
Во время движения совместные позиции Θ1 и Θ2 следуют навязанным кубическим траекториям с низкой погрешностью слежения.
Бесщеточные моторные приводы постоянного тока ведут себя очень хорошо во время испытательных траекторий. Напряжения шины постоянного тока поддерживаются на относительно постоянных уровнях во время замедления двигателей. Развиваемые крутящие моменты пропорциональны амплитудам токов двигателя. Это демонстрирует хорошую работу алгоритмов управления, ориентированных на поле.
[1] Миллер, Т. Дж. Э., Бесщеточный постоянный магнит и неохотные моторные приводы, Кларендон Пресс, Оксфорд, 1989.
[2] Спонг, М. У., и Видьясагар, М., Robot Dynamics and Control, John Wiley & Sons, Нью-Йорк, 1989.