SimEvents ® интегрирует системное моделирование дискретных событий в основанную на времени структуру Simulink ®. В системах, основанных на времени, сигнал изменяет значение в ответ на часы моделирования, и обновления состояния происходят синхронно со временем. Напротив, в системах с дискретными событиями или на основе событий переходы состояний зависят от асинхронных дискретных инцидентов, называемых событиями.
Предположим, что вы хотите измерить, как долго средняя машина ждет в очереди своей очереди, чтобы заполнить свой бак на загруженной заправке. Предположим, что вы также хотите смоделировать движение автомобиля путем решения дифференциальных уравнений. Можно использовать комбинацию моделирования на основе времени и моделирования дискретных событий, где:
Основанный на времени аспект управляет деталями траектории автомобиля
Аспект дискретного события управляет поведением очереди
В модели Simulink система дискретных событий обычно создается путем добавления различных блоков, таких как генераторы, очереди и серверы, из библиотеки блоков SimEvents. Эти блоки подходят для создания и обработки объектов, которые являются абстракциями дискретных элементов, представляющих интерес. Примерами объектов являются транспортные средства, прибывающие на автозаправочную станцию, пакеты в сети связи, самолеты на взлетно-посадочной полосе или поезда в системе сигнализации. Асинхронные события соответствуют движению и изменениям атрибутов объекта в системной модели и обновляют состояния базовой системы. Примерами состояний являются длины очередей или время обслуживания для объекта на сервере.
Эта модель SimEvents представляет простую систему очередей, которая генерирует интересующие объекты и помещает их в очередь в указанном порядке, обслуживает их для изменения их атрибутов и завершает их для представления их отхода от строки. Сведения о построении этой модели см. в разделе Создание дискретной модели событий.

Блок Генератор сущностей (Entity Generator) используется для генерации сущностей с фиксированным или рандомизированным временем между поколениями. Блок «Очередь сущностей» ставит сущности в очередь в соответствии с указанным порядком. Сервер сущностей блокирует объекты служб на определенный период времени. Объекты отходят от линии через блок терминатора объектов.
Пример «Влияние задержек связи на систему управления ABS» предоставляет сценарий для исследования задержки связи в антиблокировочной тормозной системе (ABS) автомобиля. Система использует связь между компонентами сети управления (CAN). Модель иллюстрирует сильно загруженную сеть распределенной системы.
Модель исследует задержку связи между контроллером АБС и транспортным средством в идеальных условиях и при наличии шума.

Подсистема CAN ID:5 состоит из блоков библиотеки SimEvents, моделирующих буфер при передаче, очереди сообщений и реплицированные сообщения для связи.

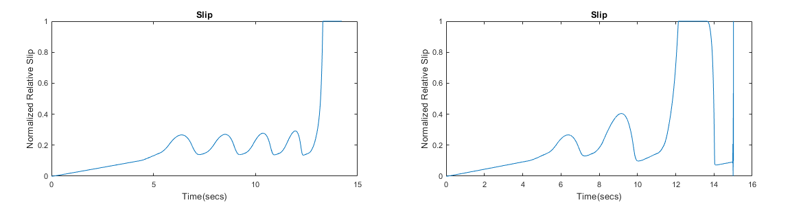
Модель используется для анализа влияния задержки связи на значение проскальзывания с течением времени. Значение проскальзывания: 0 когда скорость колеса и скорость транспортного средства равны. Значение проскальзывания: 1 когда колеса полностью заблокированы. Желательное значение проскальзывания: 0.2.
График слева представляет проскальзывание в идеальных условиях и справа - проскальзывание при наличии шума. Снижение производительности проскальзывания обнаруживается в модели и устраняется с изменением приоритетов сообщений CAN.

Дополнительные сведения о модели см. в разделе Влияние задержек связи на систему управления ABS.
Одна или несколько систем дискретных событий могут сосуществовать с системами на основе времени в модели Simulink. Такое сосуществование облегчает моделирование сложных гибридных систем. Можно передавать сигналы от компонентов/систем, основанных на времени, к компонентам/системам, моделируемым блоками SimEvents, и от них. Сочетание моделирования на основе времени и событий облегчает моделирование крупномасштабных систем, включающих более мелкие подсистемы из нескольких сред. Пример крупномасштабной системы имеет физическое моделирование для систем непрерывного времени, таких как электрические системы, которые взаимодействуют по каналу, смоделированному как система дискретного события. Модель Simulink может также содержать чисто дискретную систему событий без компонентов на основе времени при моделировании процессов на основе событий. Эти системы распространены в моделях, представляющих логистические и производственные системы.
Модель seExampleTankFilling включает в себя как временное, так и событийное моделирование, чтобы представить транспортные средства, стоящие в очереди для заполнения их резервуаров на заправочной станции.
Часть SimEvents является расширением модели, представленной в A Simple Queuing System, и моделирует поток цистерн транспортного средства. Резервуары создаются, ставятся в очередь и обслуживаются для заполнения. Деталь Simulink моделирует логику заполнения резервуаров. Когда резервуар заполнен до емкости, обнаруживается завершение процесса заполнения резервуара, и в часть SimEvents посылается сообщение, чтобы открыть затвор для освобождения резервуара. Дополнительные сведения см. в разделе Моделирование гибридных систем - заполнение резервуара.