Вертикальная линия с постоянным значением X
xline( создает вертикальную линию в одной или нескольких координатах X в текущей системе координат. Для примера, x)xline(2) создает линию в x=2.
xline(___, задает свойства константы линии с помощью одного или нескольких аргументов пары "имя-значение". Список свойств см. в разделе Свойства КонстантаЛиния. Задайте пары "имя-значение" после всех других входных параметров.Name,Value)
xl = xline(___) возвращает ConstantLine объект или массив ConstantLine объекты. Использование xl для изменения или запроса свойств линии после ее создания.
Чтобы создать линию с меткой, необходимо также задать стиль линии. Стиль линии по умолчанию является сплошной линией, '-'.
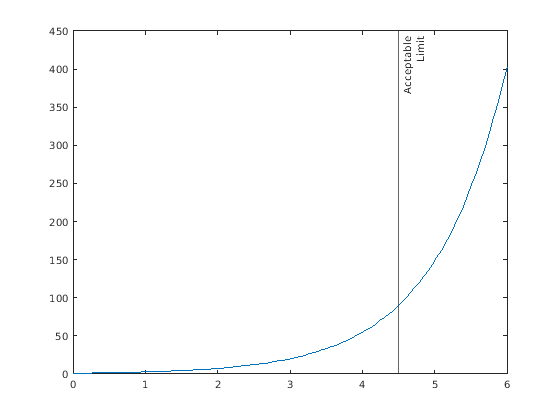
x = linspace(0,6,100); y = exp(x); plot(x,y) xline(4.5,'-',{'Acceptable','Limit'});

Создайте вектор нормально распределенных случайных чисел и отобразите их в гистограмме. Затем создайте три вертикальные линии с метками по среднему значению, на одно стандартное отклонение ниже среднего и на одно стандартное отклонение выше среднего.
data = 5 * randn(1,500) + 20; histogram(data,'FaceAlpha',0.1,'EdgeAlpha',0.1); m = mean(data); s = std(data); xline([m-s m m+s],'-',{'-1 Standard Dev.','Average','+1 Standard Dev.'})

Создайте вертикальную штрих-точку линии с именем как метки, так и отображения легенды.
y = [3187 2693 1771 1826 1958 3222 1645]; barh(y,'DisplayName','Daily Sales') xl = xline(2328,'-.','Average','DisplayName','Average Sales');

Отрегулируйте вертикальное и горизонтальное выравнивание метки, а затем отобразите легенду.
xl.LabelVerticalAlignment = 'middle'; xl.LabelHorizontalAlignment = 'center'; legend('show');

Вызовите tiledlayout функция для создания мозаичного графика размещения 2 на 1. Вызовите nexttile функция для создания объектов осей ax1 и ax2. Затем постройте график в каждой из осей. Добавить пунктирную вертикальную линию и метку к каждому графику путем передачи осей в xline функция.
tiledlayout(2,1) ax1 =nexttile; x = linspace(0,10,200); y1 = cos(x); plot(ax1,x,y1) ax2 = nexttile; y2 = sin(x); plot(ax2,x,y2) xline(ax1,pi/2,':','cos(\pi/2)=0'); xline(ax2,pi,':','sin(\pi)=0');

x - x -координатыx -координаты, заданные как скаляр или вектор, содержащий числовые, категориальные, datetime или значения длительности. Тип данных x должен совпадать с типом данных оси X.
Пример: xline(10) отображает линию в x=10.
Пример: xline([13 20 33]) отображает линии в x=13, x=20, и x=33.
Типы данных: single | double | int8 | int16 | int32 | int64 | uint8 | uint16 | uint32 | uint64 | logical | categorical | datetime | duration
LineSpec - Стиль линии, цвет и маркерСтиль линии, цвет и маркер задается как вектор символов или строка , содержащая символы. Символы могут появиться в любом порядке. Вам не нужно задавать все три характеристики (стиль линии, маркер и цвет). Например, если вы опускаете стиль линии и задаете маркер, то на графике отображается только маркер и нет линии.
Пример: '--or' - красная штриховая линия с маркерами кругов
| Стиль линии | Описание |
|---|---|
- | Сплошная линия |
-- | Штриховая линия |
: | Пунктирная линия |
-. | Штрих-точка линия |
| Маркер | Описание |
|---|---|
'o' | Круг |
'+' | Плюс знак |
'*' | Звездочка |
'.' | Точка |
'x' | Крест |
'_' | Горизонтальная линия |
'|' | Вертикальная линия |
's' | Квадрат |
'd' | Алмаз |
'^' | Направленный вверх треугольник |
'v' | Нисходящий треугольник |
'>' | Треугольник , указывающий вправо |
'<' | Треугольник , указывающий влево |
'p' | Пентаграмма |
'h' | Hexagram |
| Цвет | Описание |
|---|---|
| желтый |
| пурпурный |
| голубой |
| красный |
| зеленый |
| синий |
| белый |
| черный |
ax - Целевые осиAxes объектЦелевые оси, заданные как Axes объект. Используйте этот аргумент, если хотите xline чтобы построить график в осях, отличных от текущей системы координат.
labels - метки'' (по умолчанию) | символьный вектор | строковый скаляр | массив ячеек из векторов символов | строковые массивыМетки к линиям, заданные как вектор символов, строковый скаляр, массив ячеек из векторов символов или строковые массивы.
Задайте вектор символов или строковый скаляр, чтобы отобразить одну линию текста. Чтобы отобразить несколько линии текста, задайте массив ячеек из векторов символов или строковые массивы.
| Представление | Как задать labels | Пример |
|---|---|---|
| Одна линия текста | Задайте вектор символов или строковый скаляр. |
xline(12,'-','Sample')
|
| Многострочный текст | Задайте массив ячеек из векторов символов или строковых массивов. Каждый элемент массива является другой линией текста. |
xline(12,'-',{'Sample','x=12'})
|
Задайте вектор символов или строковый скаляр, чтобы отобразить ту же метку рядом со всеми линиями. Задайте массив ячеек из векторов символов или строковые массивы, чтобы отобразить различные метки для каждой линии.
| Представление | Как задать labels | Пример |
|---|---|---|
| Одна общая текстовая метка | Задайте вектор символов или строковый скаляр. |
xline([13 20 33],'-','Sample')
|
| Различные метки для каждой линии | Задайте массив ячеек из векторов символов или строковых массивов. Каждый элемент массива является меткой для другой линии. Количество элементов в labels массив должен совпадать с длиной x. |
label = {'Sample 1','Sample 2','Sample 3'};
xline([13 20 33],'-',label)
|
| Различные метки с некоторыми многострочными метками | Создайте массив ячеек из векторов символов или строковые массивы. Используйте sprintf функция для вставки символов новой строки ('\n') в тексте. |
label = {'Sample 1',sprintf('Sample 2\nx=20'),'Sample 3'};
xline([13 20 33],'-',label)
|
Задайте необязательные разделенные разделенными запятой парами Name,Value аргументы. Name - имя аргумента и Value - соответствующее значение. Name должны находиться внутри кавычек. Можно задать несколько аргументов в виде пар имен и значений в любом порядке Name1,Value1,...,NameN,ValueN.
xline(5,'LabelVerticalAlignment','middle') задает вертикальное выравнивание метки следующим 'middle'.Примечание
Перечисленные здесь свойства являются только подмножеством. Полный список см. в разделе Свойства ConstantLine.
'Color' - Цвет линии[0.15 0.15 0.15] (по умолчанию) | триплет RGB | шестнадцатеричный цветовой код | 'r' | 'g' | 'b' | ...Цвет линии, заданный как триплет RGB, шестнадцатеричный код цвета, название цвета или краткое имя.
Для пользовательского цвета укажите триплет RGB или шестнадцатеричный код цвета.
Триплет RGB представляет собой трехэлементный вектор-строку, элементы которого определяют интенсивность красных, зеленых и синих компонентов цвета. Интенсивность должна быть в области значений [0,1]; для примера, [0.4 0.6 0.7].
Шестнадцатеричный код цвета - это вектор символов или строковый скаляр, который начинается с хэш-символа (#), за которым следуют три или шесть шестнадцатеричных цифр, которые могут варьироваться от 0 на F. Значения не зависят от регистра. Таким образом, цветовые коды '#FF8800', '#ff8800', '#F80', и '#f80' являются эквивалентными.
Кроме того, вы можете задать имена некоторых простых цветов. В этой таблице перечислены именованные опции цвета, эквивалентные триплеты RGB и шестнадцатеричные цветовые коды.
| Название цвета | Краткое имя | Триплет RGB | Шестнадцатеричный цветовой код | Внешность |
|---|---|---|---|---|
'red' | 'r' | [1 0 0] | '#FF0000' |
|
'green' | 'g' | [0 1 0] | '#00FF00' |
|
'blue' | 'b' | [0 0 1] | '#0000FF' |
|
'cyan'
| 'c' | [0 1 1] | '#00FFFF' |
|
'magenta' | 'm' | [1 0 1] | '#FF00FF' |
|
'yellow' | 'y' | [1 1 0] | '#FFFF00' |
|
'black' | 'k' | [0 0 0] | '#000000' |
|
'white' | 'w' | [1 1 1] | '#FFFFFF' |
|
'none' | Не применяется | Не применяется | Не применяется | Нет цвета |
Вот триплеты RGB и шестнадцатеричные цветовые коды для цветов по умолчанию MATLAB® использует на многих типах графиков.
| Триплет RGB | Шестнадцатеричный цветовой код | Внешность |
|---|---|---|
[0 0.4470 0.7410] | '#0072BD' |
|
[0.8500 0.3250 0.0980] | '#D95319' |
|
[0.9290 0.6940 0.1250] | '#EDB120' |
|
[0.4940 0.1840 0.5560] | '#7E2F8E' |
|
[0.4660 0.6740 0.1880] | '#77AC30' |
|
[0.3010 0.7450 0.9330] | '#4DBEEE' |
|
[0.6350 0.0780 0.1840] | '#A2142F' |
|
Пример: 'g'
Пример: [0.6 0.2 0.5]
Пример: '#D2F9A7'
'LineWidth' - Ширина линии0.5 (по умолчанию) | положительное значениеШирина линии, заданная в виде положительного значения в точках.
'DisplayName' - Метка легенды'' (по умолчанию) | символьный вектор | строковый скалярМетка легенды, заданная как вектор символов или строковый скаляр. Легенда не отображается, пока вы не вызовете legend команда. Если вы не задаете текст, то legend устанавливает метку с помощью формы 'dataN'.
'LabelHorizontalAlignment' - Горизонтальная выравнивание метки'right' (по умолчанию) | 'left' | 'center'Горизонтальное выравнивание метки относительно линии, заданное как один из опций в таблице.
| Опция | Описание | Пример |
|---|---|---|
'right' | Правая сторона линии. |
|
'left' | Левая сторона линии. |
|
'center' | Центр линии. Метка сегментирует линию. |
|
'LabelVerticalAlignment' - Вертикальная выравнивание метки'top' (по умолчанию) | 'middle' | 'bottom'Вертикальное выравнивание метки относительно линии, заданное как один из опций в таблице.
| Опция | Описание | Пример |
|---|---|---|
'top' | Верхняя часть линии |
|
'middle' | Середина линии |
|
'bottom' | Нижняя часть линии |
|
'LabelOrientation' - Ориентация меток'aligned' (по умолчанию) | 'horizontal'Ориентация метки, заданная как 'aligned' или 'horizontal'. Примеры показаны в таблице.
| Ориентация | Описание | Пример |
|---|---|---|
'aligned' | Метка имеет ту же ориентацию, что и линия. |
|
'horizontal' | Метка горизонтальна, независимо от ориентации линии. |
|
На 3-D виде осей постоянная линия появляется в плоскости x-y в середине пределов оси Z. Если оси повернуты, то постоянная линия вращается соответственно.
У вас есть измененная версия этого примера. Вы хотите открыть этот пример с вашими правками?
1. Если смысл перевода понятен, то лучше оставьте как есть и не придирайтесь к словам, синонимам и тому подобному. О вкусах не спорим.
2. Не дополняйте перевод комментариями “от себя”. В исправлении не должно появляться дополнительных смыслов и комментариев, отсутствующих в оригинале. Такие правки не получится интегрировать в алгоритме автоматического перевода.
3. Сохраняйте структуру оригинального текста - например, не разбивайте одно предложение на два.
4. Не имеет смысла однотипное исправление перевода какого-то термина во всех предложениях. Исправляйте только в одном месте. Когда Вашу правку одобрят, это исправление будет алгоритмически распространено и на другие части документации.
5. По иным вопросам, например если надо исправить заблокированное для перевода слово, обратитесь к редакторам через форму технической поддержки.